Suppr超能文献

拷贝数变异是家犬品种和其他犬科动物复杂表型的基础。

Copy number variation underlies complex phenotypes in domestic dog breeds and other canids.

机构信息

IBE, Institut de Biologia Evolutiva (Universitat Pompeu Fabra/CSIC), Ciencies Experimentals i de la Salut, Barcelona 08003, Spain.

Cancer Genetics and Comparative Genomics Branch, National Human Genome Research Institute, National Institutes of Health, Bethesda, Maryland 20892, USA.

出版信息

Genome Res. 2021 May;31(5):762-774. doi: 10.1101/gr.266049.120. Epub 2021 Apr 16.

Abstract

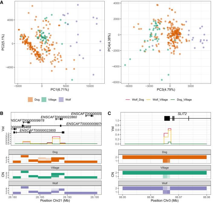
Extreme phenotypic diversity, a history of artificial selection, and socioeconomic value make domestic dog breeds a compelling subject for genomic research. Copy number variation (CNV) is known to account for a significant part of inter-individual genomic diversity in other systems. However, a comprehensive genome-wide study of structural variation as it relates to breed-specific phenotypes is lacking. We have generated whole genome CNV maps for more than 300 canids. Our data set extends the canine structural variation landscape to more than 100 dog breeds, including novel variants that cannot be assessed using microarray technologies. We have taken advantage of this data set to perform the first CNV-based genome-wide association study (GWAS) in canids. We identify 96 loci that display copy number differences across breeds, which are statistically associated with a previously compiled set of breed-specific morphometrics and disease susceptibilities. Among these, we highlight the discovery of a long-range interaction involving a CNV near and , which could influence breed standard height. Integration of the CNVs with chromatin interactions, long noncoding RNA expression, and single nucleotide variation highlights a subset of specific loci and genes with potential functional relevance and the prospect to explain trait variation between dog breeds.

摘要

表型极端多样性、人工选择历史以及社会经济价值使家犬品种成为基因组研究的一个引人注目的课题。在其他系统中,拷贝数变异 (CNV) 已知占个体间基因组多样性的很大一部分。然而,缺乏与特定品种表型相关的全基因组结构变异的综合研究。我们已经为 300 多个犬科动物生成了全基因组 CNV 图谱。我们的数据集将犬科动物的结构变异景观扩展到 100 多个犬种,包括使用微阵列技术无法评估的新型变体。我们利用该数据集首次在犬科动物中进行了基于 CNV 的全基因组关联研究 (GWAS)。我们确定了 96 个在品种间显示出拷贝数差异的位点,这些差异与之前编译的一组特定品种形态和疾病易感性相关。其中,我们突出了发现涉及到一个 CNV 附近的长程相互作用,这可能会影响品种标准身高。将 CNV 与染色质相互作用、长非编码 RNA 表达和单核苷酸变异整合在一起,突出了具有潜在功能相关性的特定基因座和基因子集,并有希望解释犬种之间的表型变异。

https://cdn.ncbi.nlm.nih.gov/pmc/blobs/5de0/8092016/a9f0cb37df03/762f01.jpg

文献AI研究员

20分钟写一篇综述,助力文献阅读效率提升50倍。

立即体验

用中文搜PubMed

大模型驱动的PubMed中文搜索引擎

马上搜索

文档翻译

学术文献翻译模型,支持多种主流文档格式。

立即体验