Suppr超能文献

通过对恒河猴诱导多能干细胞进行基因组编辑来生成对病毒敏感性改变的巨噬细胞,以模拟人类疾病。

Generation of macrophages with altered viral sensitivity from genome-edited rhesus macaque iPSCs to model human disease.

作者信息

Iwamoto Yoshihiro, Seki Yohei, Taya Kahoru, Tanaka Masahiro, Iriguchi Shoichi, Miyake Yasuyuki, Nakayama Emi E, Miura Tomoyuki, Shioda Tatsuo, Akari Hirofumi, Takaori-Kondo Akifumi, Kaneko Shin

机构信息

Shin Kaneko Laboratory, Department of Cell Growth and Development, Center for iPS Cell Research and Application (CiRA), Kyoto University, Kyoto, Japan.

Department of Hematology and Oncology, Graduate School of Medicine, Kyoto University, Kyoto, Japan.

出版信息

Mol Ther Methods Clin Dev. 2021 Mar 17;21:262-273. doi: 10.1016/j.omtm.2021.03.008. eCollection 2021 Jun 11.

Abstract

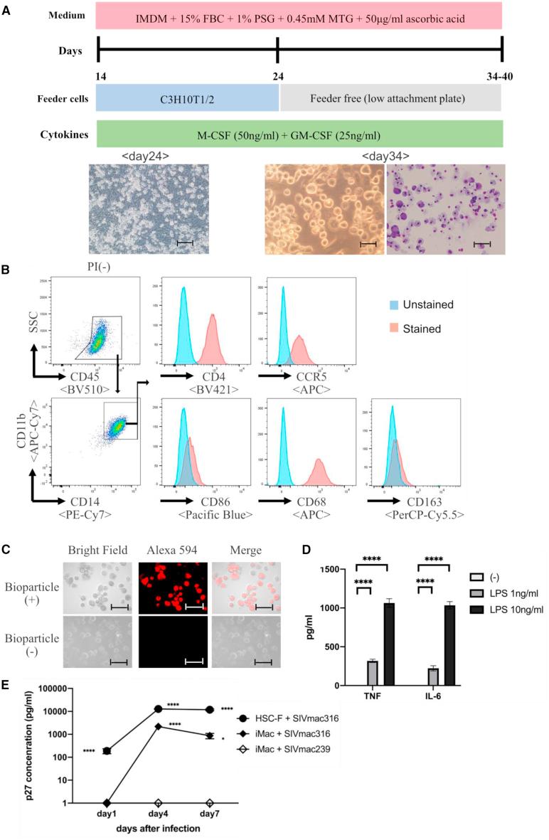
Because of their close biological similarity to humans, non-human primate (NHP) models are very useful for the development of induced pluripotent stem cell (iPSC)-based cell and regenerative organ transplantation therapies. However, knowledge on the establishment, differentiation, and genetic modification of NHP-iPSCs, especially rhesus macaque iPSCs, is limited. We succeeded in establishing iPSCs from the peripheral blood of rhesus macaques (Rh-iPSCs) by combining the Yamanaka reprograming factors and two inhibitors (GSK-3 inhibitor [CHIR 99021] and MEK1/2 inhibitor [PD0325901]) and differentiated the cells into functional macrophages through hematopoietic progenitor cells. To confirm feasibility of the Rh-iPSC-derived macrophages as a platform for bioassays to model diseases, we knocked out gene in Rh-iPSCs by CRISPR-Cas9, which is a species-specific HIV resistance factor. knockout (KO) iPSCs had the same differentiation potential to macrophages as did Rh-iPSCs, but the differentiated macrophages showed a gain of sensitivity to HIV infection . Our reprogramming, gene editing, and differentiation protocols used to obtain Rh-iPSC-derived macrophages can be applied to other gene mutations, expanding the number of NHP gene therapy models.

摘要

由于非人灵长类动物(NHP)模型与人类在生物学上高度相似,因此在基于诱导多能干细胞(iPSC)的细胞和再生器官移植疗法的开发中非常有用。然而,关于NHP-iPSC的建立、分化和基因编辑的知识,尤其是恒河猴iPSC的相关知识仍然有限。我们通过将山中重编程因子与两种抑制剂(GSK-3抑制剂[CHIR 99021]和MEK1/2抑制剂[PD0325901])相结合,成功地从恒河猴外周血中建立了iPSC(Rh-iPSC),并通过造血祖细胞将这些细胞分化为功能性巨噬细胞。为了证实Rh-iPSC来源的巨噬细胞作为疾病生物测定平台的可行性,我们通过CRISPR-Cas9敲除了Rh-iPSC中的一个基因,该基因是一种物种特异性的HIV抗性因子。该基因敲除(KO)的iPSC与Rh-iPSC具有相同的向巨噬细胞分化的潜力,但分化后的巨噬细胞对HIV感染的敏感性增加。我们用于获得Rh-iPSC来源巨噬细胞的重编程、基因编辑和分化方案可应用于其他基因突变,从而增加NHP基因治疗模型的数量。

https://cdn.ncbi.nlm.nih.gov/pmc/blobs/314d/8039773/1e3c89a6cab7/fx1.jpg

文献AI研究员

20分钟写一篇综述,助力文献阅读效率提升50倍。

立即体验

用中文搜PubMed

大模型驱动的PubMed中文搜索引擎

马上搜索

文档翻译

学术文献翻译模型,支持多种主流文档格式。

立即体验