Suppr超能文献

具有自适应响应能力的智能纳米凝胶,用于改善肿瘤药物递送和增强化疗效果。

Intelligent nanogels with self-adaptive responsiveness for improved tumor drug delivery and augmented chemotherapy.

作者信息

Li Xin, Li Helin, Zhang Changchang, Pich Andrij, Xing Lingxi, Shi Xiangyang

机构信息

Department of Gynecology and Obstetrics, XinHua Hospital Affiliated to Shanghai JiaoTong University School of Medicine, Shanghai, 200092, China.

DWI-Leibniz-Institute for Interactive Materials e.V., 52056, Aachen, Germany.

出版信息

Bioact Mater. 2021 Mar 24;6(10):3473-3484. doi: 10.1016/j.bioactmat.2021.03.021. eCollection 2021 Oct.

Abstract

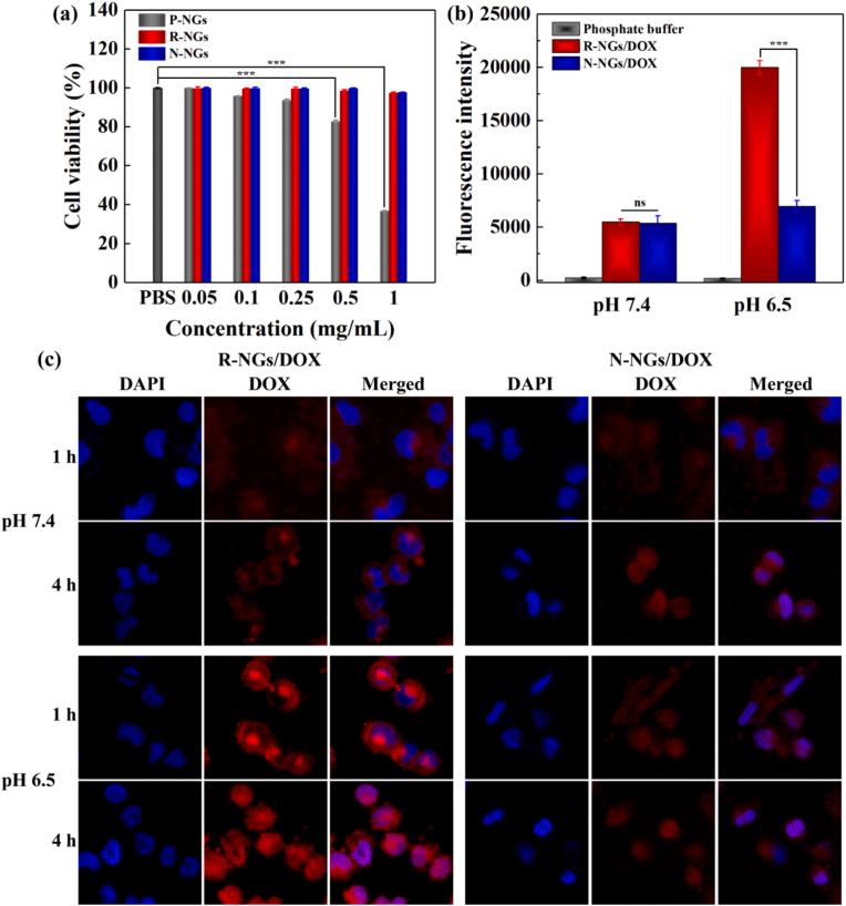
For cancer nanomedicine, the main goal is to deliver therapeutic agents effectively to solid tumors. Here, we report the unique design of self-adaptive ultrafast charge-reversible chitosan-polypyrrole nanogels (CH-PPy NGs) for enhanced tumor delivery and augmented chemotherapy. CH was first grafted with PPy to form CH-PPy polymers that were used to form CH-PPy NGs through glutaraldehyde cross-linking a miniemulsion method. The CH-PPy NGs could be finely treated with an alkaline solution to generate ultrafast charge-reversible CH-PPy-OH-4 NGs (R-NGs) with a negative charge at a physiological pH and a positive charge at a slightly acidic pH. The R-NGs display good cytocompatibility, excellent protein resistance, and high doxorubicin (DOX) loading efficiency. Encouragingly, the prepared R-NGs/DOX have prolonged blood circulation time, enhanced tumor accumulation, penetration and tumor cell uptake due to their self-adaptive charge switching to be positively charged, and responsive drug delivery for augmented chemotherapy of ovarian carcinoma . Notably, the tumor accumulation of R-NGs/DOX (around 4.7%) is much higher than the average tumor accumulation of other nanocarriers (less than 1%) reported elsewhere. The developed self-adaptive PPy-grafted CH NGs represent one of the advanced designs of nanomedicine that could be used for augmented antitumor therapy with low side effects.

摘要

对于癌症纳米药物而言,主要目标是将治疗剂有效地递送至实体肿瘤。在此,我们报道了一种用于增强肿瘤递送和强化化疗的自适应超快电荷可逆壳聚糖-聚吡咯纳米凝胶(CH-PPy NGs)的独特设计。首先将CH与PPy接枝以形成CH-PPy聚合物,然后通过戊二醛交联(一种微乳液法)将其用于形成CH-PPy NGs。CH-PPy NGs可用碱性溶液精细处理,以生成超快电荷可逆的CH-PPy-OH-4 NGs(R-NGs),其在生理pH下带负电荷,在略酸性pH下带正电荷。R-NGs表现出良好的细胞相容性、优异的抗蛋白性和高阿霉素(DOX)负载效率。令人鼓舞的是,所制备的R-NGs/DOX由于其自适应电荷切换为带正电荷,具有延长的血液循环时间、增强的肿瘤蓄积、渗透和肿瘤细胞摄取,以及用于卵巢癌强化化疗的响应性药物递送。值得注意的是,R-NGs/DOX的肿瘤蓄积(约4.7%)远高于其他纳米载体在其他地方报道的平均肿瘤蓄积(小于1%)。所开发的自适应PPy接枝CH NGs代表了纳米药物的先进设计之一,可用于低副作用的强化抗肿瘤治疗。

https://cdn.ncbi.nlm.nih.gov/pmc/blobs/b07d/8024537/3de68329a1bc/ga1.jpg

文献AI研究员

20分钟写一篇综述,助力文献阅读效率提升50倍。

立即体验

用中文搜PubMed

大模型驱动的PubMed中文搜索引擎

马上搜索

文档翻译

学术文献翻译模型,支持多种主流文档格式。

立即体验