Suppr超能文献

微小RNA-302s可能通过p53信号通路调控ARL4C介导的胃癌进展:生物信息学分析与实验验证

MicroRNA-302s Might Regulate ARL4C-Mediated Gastric Cancer Progression via p53 Signaling: Bioinformatics Analysis and Experiments Validation.

作者信息

Xie Ning, Pan Yifei, Wu Jian, Bai Yunfan, Xiao Cailan, Gao Xiaoliang, Wang Jinhai, Liu Na

机构信息

Department of Gastroenterology, The Second Affiliated Hospital of Xi'an Jiaotong University, Xi'an, Shaanxi, People's Republic of China.

Shaanxi Key Laboratory of Gastrointestinal Motility Disorders, Xi'an Jiaotong University, Xi'an, Shaanxi, People's Republic of China.

出版信息

Onco Targets Ther. 2021 Apr 13;14:2541-2553. doi: 10.2147/OTT.S282992. eCollection 2021.

Abstract

BACKGROUND

Our previous studies demonstrate that ARL4C is the most critical clinical biomarker for gastric cancer (GC) patients among ARL family members (ARLs) and functions as an oncogene in GC. However, its underlying mechanisms in GC need to be further illustrated. In this study, we aim to explore the upstream and downstream molecular mechanisms of ARL4C in GC cells.

METHODS

The genetic alteration of ARL4C in GC is analyzed by cBioPortal database. Potential ARL4C-targeted microRNAs (miRs) are predicted by three databases. The high-throughput RNA sequencing is performed to explore the underlying mechanisms of ARL4C in GC cells. The effects of predicted microRNAs on ARL4C, the RNA-sequencing results validation and the biological functions of ARL4C in GC cells are illustrated by in vitro experiments.

RESULTS

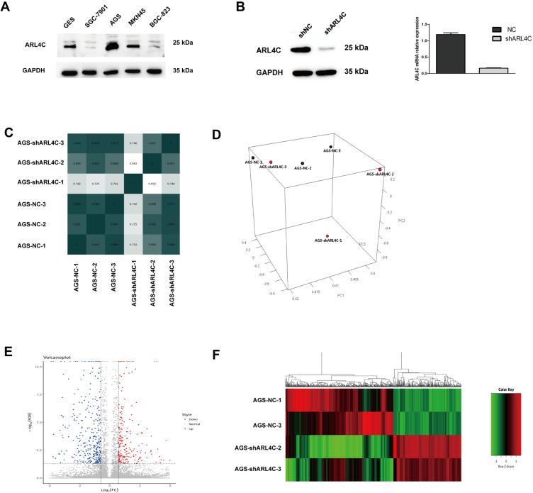
Genetic analyses indicate that ARL4C is significantly upregulated in GC, which is not caused by gene amplification. MicroRNAs prediction shows the high relevance between ARL4C and miR-302 members. Moreover, miR-302c or miR-302d transfection reduces ARL4C protein expression in GC cells. Based on the high-throughput RNA sequencing of ARL4C-knockdown cells, enrichment analyses demonstrate that ARL4C is closely related to cell growth and involved in p53 signaling. Moreover, there are strong gene-gene interactions between ARL4C and genes in p53 signaling, and ARL4C downregulation could inhibit the protein expression of MDM2, a critical gene in p53 pathway. Further functional experiments demonstrate that ARL4C silencing leads to cell cycle arrest and increased cell apoptosis in AGS and MKN45 cells.

CONCLUSION

Our data suggest that miR-302c and miR-302d may function as the upstream regulators of ARL4C. And, ARL4C might promote GC cell cycle progression via regulating p53 signaling. Our findings provide novel insights into the key role of ARL4C and the underlying mechanisms in GC progression, thus facilitating the development of ARL4C-targeted therapy.

摘要

背景

我们之前的研究表明,在ARL家族成员(ARLs)中,ARL4C是胃癌(GC)患者最关键的临床生物标志物,并且在GC中作为癌基因发挥作用。然而,其在GC中的潜在机制仍需进一步阐明。在本研究中,我们旨在探索ARL4C在GC细胞中的上下游分子机制。

方法

通过cBioPortal数据库分析GC中ARL4C的基因改变。利用三个数据库预测潜在的靶向ARL4C的微小RNA(miRs)。进行高通量RNA测序以探索ARL4C在GC细胞中的潜在机制。通过体外实验阐明预测的微小RNA对ARL4C的影响、RNA测序结果验证以及ARL4C在GC细胞中的生物学功能。

结果

基因分析表明,ARL4C在GC中显著上调,这并非由基因扩增引起。微小RNA预测显示ARL4C与miR - 302家族成员高度相关。此外,转染miR - 302c或miR - 302d可降低GC细胞中ARL4C蛋白表达。基于ARL4C敲低细胞的高通量RNA测序,富集分析表明ARL4C与细胞生长密切相关并参与p53信号通路。此外,ARL4C与p53信号通路中的基因之间存在强烈的基因 - 基因相互作用,ARL4C下调可抑制p53途径中的关键基因MDM2的蛋白表达。进一步的功能实验表明,ARL4C沉默导致AGS和MKN45细胞的细胞周期停滞并增加细胞凋亡。

结论

我们的数据表明,miR - 302c和miR - 302d可能作为ARL4C的上游调节因子。并且,ARL4C可能通过调节p53信号通路促进GC细胞周期进程。我们的研究结果为ARL4C的关键作用及其在GC进展中的潜在机制提供了新的见解,从而促进了针对ARL4C的治疗方法的开发。

https://cdn.ncbi.nlm.nih.gov/pmc/blobs/1b52/8053516/06f85900f04c/OTT-14-2541-g0001.jpg

文献AI研究员

20分钟写一篇综述,助力文献阅读效率提升50倍。

立即体验

用中文搜PubMed

大模型驱动的PubMed中文搜索引擎

马上搜索

文档翻译

学术文献翻译模型,支持多种主流文档格式。

立即体验