Suppr超能文献

熊果酸通过下调 ARL4C 表达抑制结肠癌转移。

Ursolic acid inhibits the metastasis of colon cancer by downregulating ARL4C expression.

机构信息

Department of Laboratory Medicine, Putuo Hospital, Shanghai University of Traditional Chinese Medicine, Shanghai 200062, P.R. China.

Department of Respiratory Medicine, Putuo Hospital, Shanghai University of Traditional Chinese Medicine, Shanghai 200062, P.R. China.

出版信息

Oncol Rep. 2024 Feb;51(2). doi: 10.3892/or.2023.8686. Epub 2023 Dec 22.

Abstract

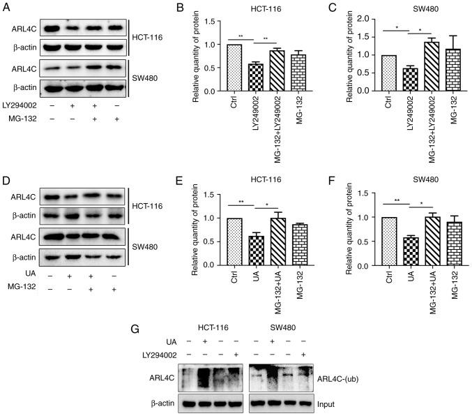
Ursolic acid (UA), a natural pentacyclic triterpenoid, is known to exhibit various biological activities and anticancer effects. However, the underlying anticancer mechanism is not fully understood to date. The present study aimed to investigate the antimetastatic effect of UA through ADP‑ribosylation factor like GTPase 4C (ARL4C) in colon cancer. A lung metastasis model of colon cancer in nude mice was established through tail vein injection. A Cell Counting Kit‑8 assay was used to investigate the proliferation of colon cancer cells. Transwell assays were used to detect cell migration and invasion. The expression levels of proteins including ARL4C, matrix metallopeptidase 2 (MMP2), phosphorylated (p)‑AKT and p‑mTOR were measured using western blot analysis. Immunohistochemistry was used to determine the protein expression level in tissues. ARL4C ubiquitination levels were analysed using immunoprecipitation and western blotting. The results indicated that UA inhibits the metastasis of colon cancer and . The expression of ARL4C in human colon cancer tissue was significantly higher than that in adjacent tissues and its high expression level was associated with lymph node metastases and tumour stage. UA treatment significantly decreased ARL4C and MMP2 protein levels and inhibited the AKT/mTOR signalling pathway. Overexpression of ARL4C reversed the inhibitory effect of UA on the invasion and migration of HCT‑116 and SW480 cells, as well as the expression and secretion of MMP2 protein. In addition, UA and an AKT signalling pathway inhibitor (LY294002) induced the ubiquitination of the ARL4C protein, which was reversed by a proteasome inhibitor (MG‑132). Collectively, it was revealed in the present study that UA served as a novel solution to relieve colon cancer metastasis by inducing the ubiquitination‑mediated degradation of ARL4C by modulating the AKT signalling pathway. Thus, UA may be a promising treatment option to prolong the survival of patients with colon cancer metastasis.

摘要

熊果酸(UA)是一种天然的五环三萜,已知具有多种生物活性和抗癌作用。然而,迄今为止,其抗癌机制尚未完全阐明。本研究旨在通过 ADP-核糖基化因子样 GTP 酶 4C(ARL4C)探讨 UA 在结肠癌中的抗转移作用。通过尾静脉注射建立结肠癌裸鼠肺转移模型。使用细胞计数试剂盒-8 检测结肠癌细胞的增殖。使用 Transwell 检测细胞迁移和侵袭。使用 Western blot 分析检测包括 ARL4C、基质金属蛋白酶 2(MMP2)、磷酸化(p)-AKT 和 p-mTOR 在内的蛋白表达水平。免疫组织化学法检测组织中蛋白的表达水平。使用免疫沉淀和 Western blot 分析 ARL4C 泛素化水平。结果表明,UA 抑制结肠癌的转移。人结肠癌组织中 ARL4C 的表达明显高于相邻组织,其高表达水平与淋巴结转移和肿瘤分期有关。UA 处理可显著降低 ARL4C 和 MMP2 蛋白水平,并抑制 AKT/mTOR 信号通路。过表达 ARL4C 可逆转 UA 对 HCT-116 和 SW480 细胞侵袭和迁移以及 MMP2 蛋白表达和分泌的抑制作用。此外,UA 和 AKT 信号通路抑制剂(LY294002)诱导 ARL4C 蛋白泛素化,该作用可被蛋白酶体抑制剂(MG-132)逆转。综上所述,本研究表明 UA 通过调节 AKT 信号通路诱导 ARL4C 泛素化介导的降解,为缓解结肠癌转移提供了一种新的解决方案。因此,UA 可能是延长结肠癌转移患者生存的一种有前途的治疗选择。

https://cdn.ncbi.nlm.nih.gov/pmc/blobs/838e/10777457/5bfc19582f2c/or-51-02-08686-g00.jpg

文献AI研究员

20分钟写一篇综述,助力文献阅读效率提升50倍。

立即体验

用中文搜PubMed

大模型驱动的PubMed中文搜索引擎

马上搜索

文档翻译

学术文献翻译模型,支持多种主流文档格式。

立即体验