Suppr超能文献

hsa_circ_0058357 通过 hsa-miR-24-3p/AVL9 轴作为 ceRNA 促进非小细胞肺癌进展。

hsa_circ_0058357 acts as a ceRNA to promote non‑small cell lung cancer progression via the hsa‑miR‑24‑3p/AVL9 axis.

机构信息

Department of Cardiothoracic Surgery, Affiliated Hangzhou First People's Hospital, Zhejiang University School of Medicine, Hangzhou, Zhejiang 310006, P.R. China.

Department of Tuberculosis, Affiliated Hangzhou Chest Hospital, Zhejiang University School of Medicine, Hangzhou, Zhejiang 310003, P.R. China.

出版信息

Mol Med Rep. 2021 Jun;23(6). doi: 10.3892/mmr.2021.12109. Epub 2021 Apr 21.

Abstract

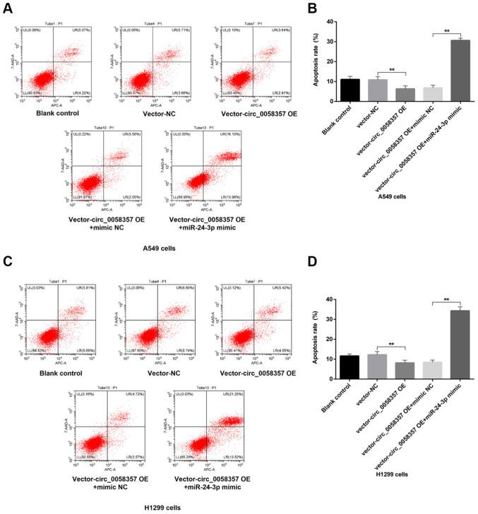
Abnormal circular RNAs (circRNAs) are associated with biological processes in cancer; however, the function of circRNAs remains largely unknown in non‑small cell lung cancer (NSCLC). The present study aimed to investigate the role of hsa_circ_0058357 on the progression of NSCLC. Cell proliferation, migration and apoptosis were determined using Cell Counting Kit‑8, Transwell and flow cytometry assays, respectively. Gene [circRNA and microRNA (miR)] and protein expression levels were determined via reverse transcription‑quantitative PCR and immunoblotting. A luciferase assay was employed to detect the binding of miR‑24‑3p with AVL9 cell migration associated (), while a cancer xenograft model was established to evaluate cancer growth . The results demonstrated that hsa_circ_0058357 was highly expressed in human NSCLC tissues and NSCLC cells compared with para‑cancerous tissues and human bronchial epithelial (HBE) cells, respectively. Knockdown of hsa_circ_0058357 significantly suppressed cell viability, migration and tumor growth, while it promoted apoptosis in NSCLC cells. As a competing endogenous RNA, hsa_circ_0058357 knockdown contributed to the increase of miR‑24‑3p expression in NSCLC cells. Of note, overexpression of miR‑24‑3p markedly abolished the exogenous hsa_circ_0058357‑induced excessive proliferation, migration and apoptosis resistance of NSCLC cells. Mechanistically, as a signaling molecule in late secretory pathway, AVL9 was also expressed at a high level in NSCLC tissues and cells, which could be directly suppressed by miR‑24‑3p. In the tumor tissues, along with growth inhibition, hsa_circ_0058357 knockdown also mediated the elevation of miR‑24‑3p and the reduction of AVL9. Thus, it was suggested that hsa_circ_0058357 may be a crucial regulation factor in NSCLC by sponging hsa‑miR‑24‑3p, leading to a decrease in miR‑24‑3p expression, and subsequent increase in AVL9 expression. Therefore, hsa_circ_0058357 may serve as a potential target for diagnosis and gene therapy for NSCLC.

摘要

异常的环状 RNA(circRNA)与癌症中的生物过程有关;然而,circRNA 在非小细胞肺癌(NSCLC)中的功能仍很大程度上未知。本研究旨在探讨 hsa_circ_0058357 在 NSCLC 进展中的作用。分别通过细胞计数试剂盒-8、Transwell 和流式细胞术测定细胞增殖、迁移和凋亡。通过逆转录-定量 PCR 和免疫印迹测定基因[circRNA 和 microRNA(miR)]和蛋白表达水平。利用荧光素酶报告基因实验检测 miR-24-3p 与 AVL9 细胞迁移相关()的结合,建立癌症异种移植模型以评估癌症生长。结果表明,与癌旁组织和人支气管上皮(HBE)细胞相比,hsa_circ_0058357 在人 NSCLC 组织和 NSCLC 细胞中高表达。hsa_circ_0058357 敲低显著抑制 NSCLC 细胞的活力、迁移和肿瘤生长,同时促进细胞凋亡。作为一种竞争性内源性 RNA,hsa_circ_0058357 敲低导致 NSCLC 细胞中 miR-24-3p 表达增加。值得注意的是,miR-24-3p 的过表达显著消除了外源性 hsa_circ_0058357 诱导的 NSCLC 细胞过度增殖、迁移和凋亡抵抗。机制上,作为晚期分泌途径中的信号分子,AVL9 在 NSCLC 组织和细胞中也高表达,可被 miR-24-3p 直接抑制。在肿瘤组织中,随着生长抑制,hsa_circ_0058357 敲低也介导 miR-24-3p 的升高和 AVL9 的降低。因此,hsa_circ_0058357 可能通过海绵吸附 hsa-miR-24-3p 成为 NSCLC 的重要调节因子,导致 miR-24-3p 表达降低,随后 AVL9 表达增加。因此,hsa_circ_0058357 可能成为 NSCLC 诊断和基因治疗的潜在靶点。

https://cdn.ncbi.nlm.nih.gov/pmc/blobs/e2cd/8097761/d46dd6934389/mmr-23-06-12109-g00.jpg

文献AI研究员

20分钟写一篇综述,助力文献阅读效率提升50倍。

立即体验

用中文搜PubMed

大模型驱动的PubMed中文搜索引擎

马上搜索

文档翻译

学术文献翻译模型,支持多种主流文档格式。

立即体验