Suppr超能文献

环状 RNA circ_0058357 通过 miR-361-3p/ABCC1 轴调控顺铂耐药非小细胞肺癌细胞。

Identification of circ_0058357 as a regulator in non-small cell lung cancer cells resistant to cisplatin by miR-361-3p/ABCC1 axis.

机构信息

Department of Respiratory Medicine, the First Affiliated Hospital of Zhengzhou University, Zhengzhou, China.

Cancer Gamma Knife Center, the Fifth Affiliated Hospital of Zhengzhou University, Zhengzhou, China.

出版信息

Thorac Cancer. 2021 Nov;12(21):2894-2906. doi: 10.1111/1759-7714.14150. Epub 2021 Sep 14.

Abstract

BACKGROUND

Drug resistance is a major clinical drawback behind the failure of chemotherapy in non-small cell lung cancer (NSCLC). In this study, we undertook to identify the precise role of circular RNA (circRNA) circ_0058357 in the functional properties of DDP-resistant NSCLC cells.

METHODS

Circ_0058357, miR-361-3p and ATP-binding cassette (ABC) subfamily C member 1 (ABCC1) were quantified by qRT-PCR and western blot. Cell survival and viability were gauged by MTT assay. Cell proliferation, apoptosis, invasion and migration were measured by EdU, flow cytometry, transwell and wound-healing assays, respectively. The direct relationship between miR-361-3p and circ_0058357 or ABCC1 was validated by dual-luciferase reporter assay.

RESULTS

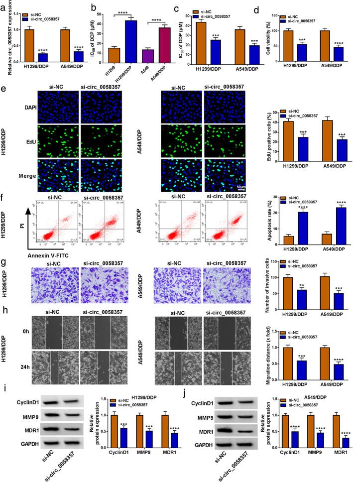
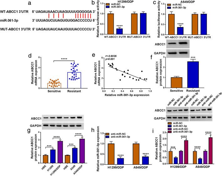
Our data showed that circ_0058357 was highly expressed in DDP-resistant NSCLC tissues and cells. Inhibition of circ_0058357 repressed cell growth, invasion, migration, and promoted DDP sensitivity and cell apoptosis of H1299/DDP and A549/DDP cells in vitro. Moreover, inhibition of circ_0058357 diminished the growth of A549/DDP cells and sensitized them to the cytotoxic effect of DDP in vivo. Mechanistically, circ_0058357 contained a miR-361-3p binding site and miR-361-3p was identified as a molecular mediator of circ_0058357 regulation. MiR-361-3p suppressed ABCC1 expression by binding to ABCC1 3'UTR, and miR-361-3p-mediated inhibition of ABCC1 affected the growth, invasion, migration, apoptosis and DDP sensitivity of H1299/DDP and A549/DDP cells. Furthermore, circ_0058357 regulated ABCC1 expression by competitively binding to shared miR-361-3p.

CONCLUSIONS

Our findings identified that inhibition of circ_0058357 suppresses the growth and metastasis of H1299/DDP and A549/DDP cells and sensitizes them to DDP therapy partially by targeting the miR-361-3p/ABCC1 axis.

摘要

背景

在非小细胞肺癌(NSCLC)的化疗失败中,耐药性是一个主要的临床缺陷。在这项研究中,我们着手确定环状 RNA(circRNA)circ_0058357 在 DDP 耐药 NSCLC 细胞功能特性中的精确作用。

方法

通过 qRT-PCR 和 Western blot 定量检测 circ_0058357、miR-361-3p 和 ATP 结合盒(ABC)亚家族 C 成员 1(ABCC1)。通过 MTT 测定法测定细胞存活和活力。通过 EdU、流式细胞术、Transwell 和划痕愈合测定分别测量细胞增殖、凋亡、侵袭和迁移。通过双荧光素酶报告基因测定验证 miR-361-3p 与 circ_0058357 或 ABCC1 之间的直接关系。

结果

我们的数据表明,circ_0058357 在 DDP 耐药 NSCLC 组织和细胞中高表达。抑制 circ_0058357 抑制了 H1299/DDP 和 A549/DDP 细胞体外的生长、侵袭、迁移,并促进了 DDP 敏感性和细胞凋亡。此外,抑制 circ_0058357 减少了 A549/DDP 细胞的生长并使其对体内 DDP 的细胞毒性作用敏感。机制上,circ_0058357 包含一个 miR-361-3p 结合位点,并且 miR-361-3p 被鉴定为 circ_0058357 调节的分子介质。miR-361-3p 通过结合 ABCC1 3'UTR 抑制 ABCC1 表达,miR-361-3p 介导的 ABCC1 抑制影响 H1299/DDP 和 A549/DDP 细胞的生长、侵袭、迁移、凋亡和 DDP 敏感性。此外,circ_0058357 通过竞争性结合共享的 miR-361-3p 调节 ABCC1 表达。

结论

我们的研究结果表明,抑制 circ_0058357 通过靶向 miR-361-3p/ABCC1 轴,部分抑制 H1299/DDP 和 A549/DDP 细胞的生长和转移,并使其对 DDP 治疗敏感。

https://cdn.ncbi.nlm.nih.gov/pmc/blobs/e9cb/8563160/0b2045eae533/TCA-12-2894-g005.jpg

文献AI研究员

20分钟写一篇综述,助力文献阅读效率提升50倍。

立即体验

用中文搜PubMed

大模型驱动的PubMed中文搜索引擎

马上搜索

文档翻译

学术文献翻译模型,支持多种主流文档格式。

立即体验