Suppr超能文献

长链非编码 RNA HOTAIR/miR-17-5p 轴参与丙泊酚预处理减轻缺血/再灌注损伤的心脏保护作用。

HOTAIR/miR-17-5p Axis is Involved in the Propofol-Mediated Cardioprotection Against Ischemia/Reperfusion Injury.

机构信息

Department of Anesthesiology, China-Japan Union Hospital of Jilin University, Changchun, Jilin 130033, People's Republic of China.

Department of Operating Room, China-Japan Union Hospital of Jilin University, Changchun, Jilin 130033, People's Republic of China.

出版信息

Clin Interv Aging. 2021 Apr 15;16:621-632. doi: 10.2147/CIA.S286429. eCollection 2021.

Abstract

BACKGROUND

Propofol (PPF) ameliorates ischemia/reperfusion (I/R) injury in multiple organs by reducing apoptosis and release of pro-inflammatory cytokines. This study aims to explore the mechanism of PPF in attenuating myocardial ischemia-reperfusion injury (MIRI).

MATERIALS AND METHODS

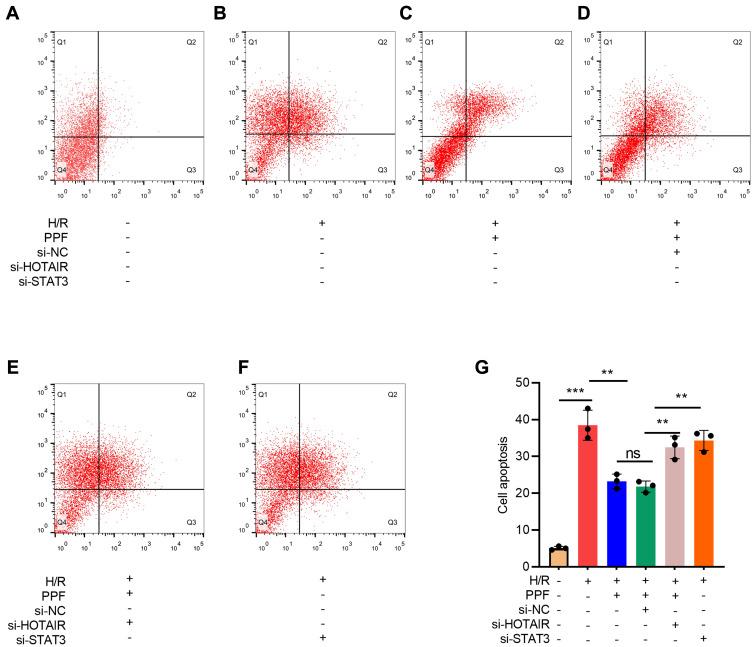
Rat MIRI model was established, and PPF pre-treatment was performed 10 min before I/R. H9c2 cardiomyocytes treated with hypoxia/reoxygenation (H/R) were used to establish an in vitro model. Quantitative real-time polymerase chain reaction (qRT-PCR) was used to evaluate HOTAIR and miR-17-5p expression levels. Flow cytometry was employed to detect the apoptosis of H9c2 cells. The interaction between HOTAIR and miR-17-5p was determined by bioinformatics analysis, luciferase reporter gene analysis, and RNA immunoprecipitation experiments. STAT3 and p-STAT3 expressions were detected by Western blot.

RESULTS

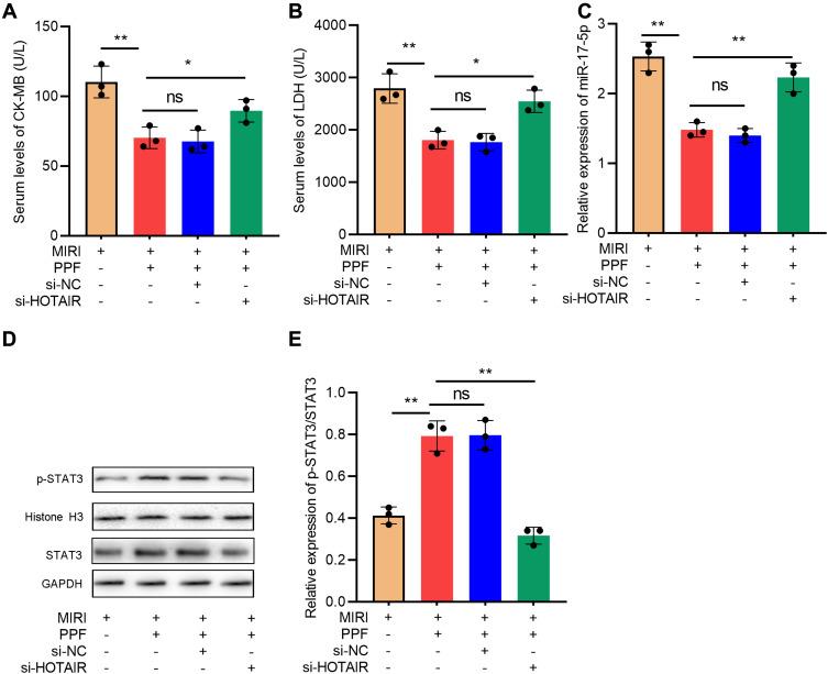
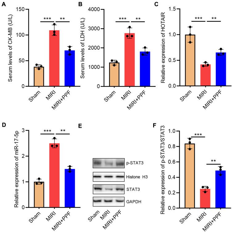
PPF pre-treatment significantly reduced creatine kinase isoenzyme (CK-MB) and serum lactate dehydrogenase (LDH) levels in the serum of the rats with MIRI. PPF pre-treatment remarkably up-regulated HOTAIR expression and down-regulated miR-17-5p expression in both in vivo and in vitro models. HOTAIR adsorbed miR-17-5p to repress the expression of miR-17-5p. PPF pre-treatment markedly inhibited cardiomyocyte apoptosis induced by I/R or H/R. HOTAIR knockdown could partially reverse the protective effects of PPF on MIRI. HOTAIR could activate STAT3 signaling via repressing miR-17-5p expression.

CONCLUSION

PPF protects the MIRI by modulating the HOTAIR/miR-17-5p/STAT3 axis.

摘要

背景

丙泊酚(PPF)通过减少细胞凋亡和促炎细胞因子的释放来改善多种器官的缺血/再灌注(I/R)损伤。本研究旨在探讨 PPF 减轻心肌缺血再灌注损伤(MIRI)的机制。

材料和方法

建立大鼠 MIRI 模型,在 I/R 前 10 分钟进行 PPF 预处理。使用缺氧/复氧(H/R)处理的 H9c2 心肌细胞建立体外模型。采用实时定量聚合酶链反应(qRT-PCR)评估 HOTAIR 和 miR-17-5p 的表达水平。流式细胞术检测 H9c2 细胞的凋亡。通过生物信息学分析、荧光素酶报告基因分析和 RNA 免疫沉淀实验确定 HOTAIR 和 miR-17-5p 之间的相互作用。采用 Western blot 检测 STAT3 和 p-STAT3 的表达。

结果

PPF 预处理显著降低了 MIRI 大鼠血清中的肌酸激酶同工酶(CK-MB)和血清乳酸脱氢酶(LDH)水平。PPF 预处理显著上调了体内和体外模型中 HOTAIR 的表达,下调了 miR-17-5p 的表达。HOTAIR 吸附 miR-17-5p 抑制 miR-17-5p 的表达。PPF 预处理显著抑制 I/R 或 H/R 诱导的心肌细胞凋亡。HOTAIR 敲低可部分逆转 PPF 对 MIRI 的保护作用。HOTAIR 通过抑制 miR-17-5p 的表达来激活 STAT3 信号通路。

结论

PPF 通过调节 HOTAIR/miR-17-5p/STAT3 轴来保护 MIRI。

https://cdn.ncbi.nlm.nih.gov/pmc/blobs/20c8/8055365/12df7e7b53b1/CIA-16-621-g0001.jpg

文献AI研究员

20分钟写一篇综述,助力文献阅读效率提升50倍。

立即体验

用中文搜PubMed

大模型驱动的PubMed中文搜索引擎

马上搜索

文档翻译

学术文献翻译模型,支持多种主流文档格式。

立即体验