Suppr超能文献

七氟醚通过泛素特异性蛋白酶 22/赖氨酸特异性去甲基酶 3A 轴在心肌缺血再灌注损伤中的作用。

Role of sevoflurane in myocardial ischemia-reperfusion injury via the ubiquitin-specific protease 22/lysine-specific demethylase 3A axis.

机构信息

Department of Anesthesiology, The Affiliated Yantai Yuhuangding Hospital of Qingdao University, Yantai, Shandong, China.

出版信息

Bioengineered. 2022 May;13(5):13366-13383. doi: 10.1080/21655979.2022.2062535.

Abstract

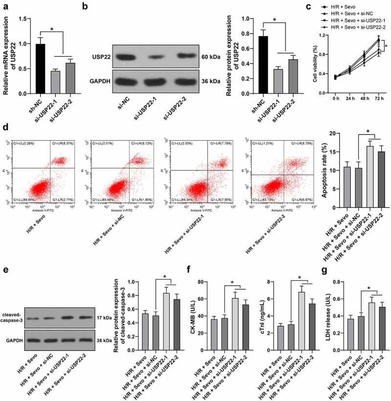
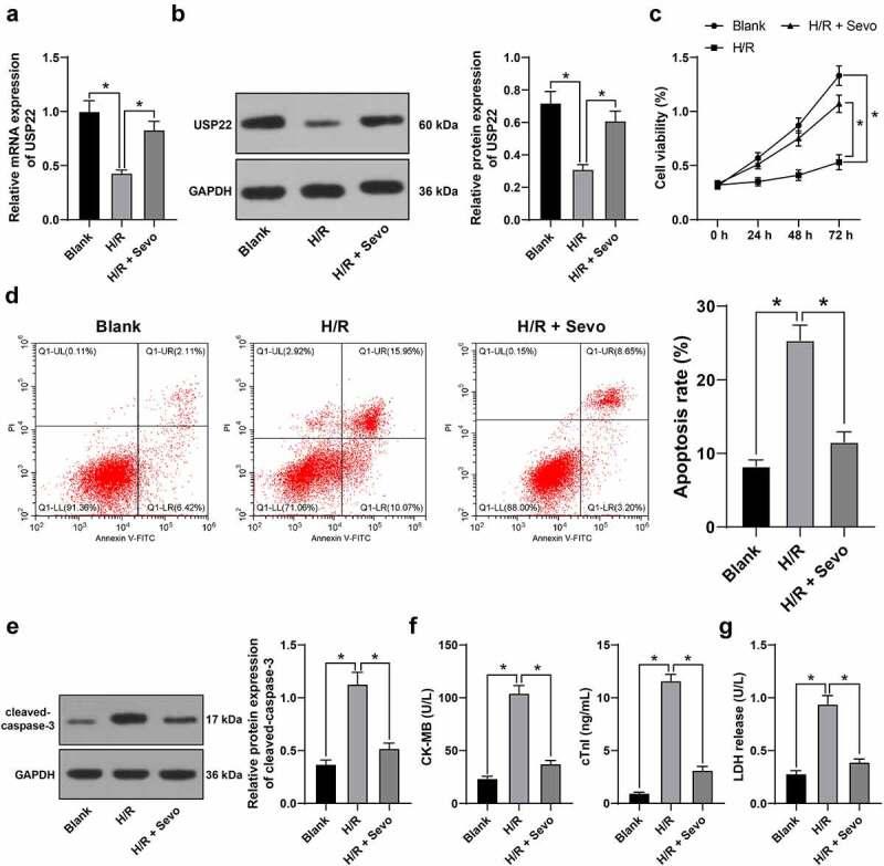
Myocardial ischemia-reperfusion injury (MIRI) represents a coronary artery disease, accompanied by high morbidity and mortality. Sevoflurane post-conditioning (SPC) is importantly reported in myocardial disease. Accordingly, the current study sought to evaluate the role of Sevo in MI/RI. Firstly, MI/RI models were established and subjected to SPC. Subsequently, pathological injury in the myocardium, myocardial infarction areas, H9c2 cell viability, apoptosis, and levels of creatine kinase-MB (CK-MB), cardiac troponin I (cTnI), and lactate dehydrogenase (LDH) were all measured. Ubiquitin-specific peptidase (22USP22), lysine-specific demethylase 3A (KDM3A), and Yes1 associated transcriptional regulator (YAP1) were down-regulated in H9c2 cells using cell transfection to verify their roles. The interaction between USP22 and KDM3A and between KDM3A and YAP1 was further validated. USP 22, KDM3A, and YAP1 were found to be down-regulated in MI/RI and SPC protected MI/RI rats, as evidenced by up-regulated expressions of USP22, KDM3A, and YAP1, reduced pathological injury in the myocardium, myocardial infarction areas, apoptosis, and levels of CK-MB, cTnI, and LDH, and enhanced H9c2 cell viability; while the protective effects of Sevo were counteracted by silencing of USP22, KDM3A, and SPC upregulated USP22, which stabilized KDM3A protein levels via deubiquitination, and KDM3A inhibited histone 3 lysine 9 di-methylation (H3K9me2) levels in the YAP1 promoter to encourage YAP1 transcription, to reduce MI/RI.

摘要

心肌缺血再灌注损伤(MIRI)是一种冠状动脉疾病,伴有高发病率和死亡率。七氟醚后处理(SPC)在心肌疾病中得到了重要报道。因此,本研究旨在评估 Sevo 在 MI/RI 中的作用。首先,建立 MI/RI 模型并进行 SPC。随后,测量心肌病理损伤、心肌梗死面积、H9c2 细胞活力、凋亡以及肌酸激酶同工酶-MB(CK-MB)、心肌肌钙蛋白 I(cTnI)和乳酸脱氢酶(LDH)水平。使用细胞转染下调 H9c2 细胞中的泛素特异性肽酶(22USP22)、赖氨酸特异性去甲基酶 3A(KDM3A)和 Yes1 相关转录调节剂(YAP1),以验证它们的作用。进一步验证了 USP22 和 KDM3A 之间以及 KDM3A 和 YAP1 之间的相互作用。MI/RI 和 SPC 保护 MI/RI 大鼠中发现 USP22、KDM3A 和 YAP1 下调,USP22、KDM3A 和 YAP1 的上调表达,心肌病理损伤、心肌梗死面积、凋亡以及 CK-MB、cTnI 和 LDH 水平降低,H9c2 细胞活力增强;而沉默 USP22、KDM3A 和 Sevo 的保护作用被抵消,SPC 上调 USP22,通过去泛素化稳定 KDM3A 蛋白水平,KDM3A 抑制 YAP1 启动子上的组蛋白 3 赖氨酸 9 二甲基化(H3K9me2)水平,鼓励 YAP1 转录,从而减轻 MI/RI。

https://cdn.ncbi.nlm.nih.gov/pmc/blobs/fcc1/9275884/644a19c97202/KBIE_A_2062535_UF0001_OC.jpg

文献AI研究员

20分钟写一篇综述,助力文献阅读效率提升50倍。

立即体验

用中文搜PubMed

大模型驱动的PubMed中文搜索引擎

马上搜索

文档翻译

学术文献翻译模型,支持多种主流文档格式。

立即体验