Suppr超能文献

七氟醚通过泛素特异性蛋白酶7/张力蛋白同源物调节减轻心肌细胞铁死亡

Sevoflurane Alleviates Cardiomyocyte Ferroptosis via Ubiquitin-Specific Protease 7/Phosphatase and Tensin Homolog Modulation.

作者信息

Xu Jiashun, Wang Zongyue, Wei Huifang, Wang Liqin, Hong Yun, Xu Wenqing, Ding Meifen, Song Zheming

机构信息

Department of Anesthesiology, No. 905 Hospital of People's Liberation Army Navy, Shanghai, 200050, People's Republic of China.

Department of Respiratory and Critical Care Medicine, Shanghai Changzheng Hospital, Shanghai, 200003, People's Republic of China.

出版信息

Drug Des Devel Ther. 2025 Jul 23;19:6301-6317. doi: 10.2147/DDDT.S524019. eCollection 2025.

Abstract

BACKGROUND AND OBJECTIVE

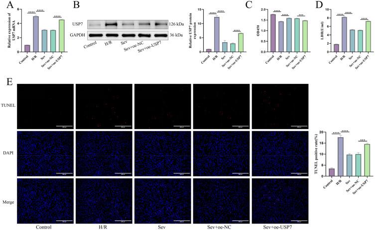
Myocardial ischemia-reperfusion (I/R) injury remains a significant challenge in the treatment of acute myocardial infarction, highlighting the urgent need for effective cardioprotective strategies. Sevoflurane (Sev), a widely used anesthetic, has demonstrated notable cardioprotective potential. This study investigated whether Sev mitigates ferroptosis in myocardial cells by inhibiting the USP7-mediated PTEN/PI3K/AKT pathway.

METHODS

Rat myocardial I/R injury and H9c2 cell hypoxia/reoxygenation (H/R) injury models were established. Myocardial injury was assessed through cTnT levels, hemodynamic parameters, and histological analyses. Cell viability, LDH release, TUNEL staining, and ferroptosis markers (GSH, MDA, Fe², ROS) were evaluated. Co-IP and CHX assays were employed to explore USP7's regulation of PTEN stability.

RESULTS

Sev significantly reduced serum cTnT levels, improved hemodynamic function, decreased infarct size, and alleviated myocardial fibrosis and inflammation in rats subjected to I/R injury. In H9c2 cells, Sev enhanced cell viability and suppressed apoptosis. Sev reversed hypoxia/reoxygenation (H/R)-induced USP7 overexpression and ferroptosis, whereas USP7 overexpression attenuated Sev's protective effects.

CONCLUSION

Sev protected against myocardial I/R injury by inhibiting USP7, destabilizing PTEN, activating the PI3K/AKT pathway, and suppressing ferroptosis. These findings elucidated the molecular mechanism of Sev's cardioprotective effect and suggested USP7 as a potential therapeutic target for myocardial protection.

摘要

背景与目的

心肌缺血再灌注(I/R)损伤仍是急性心肌梗死治疗中的重大挑战,凸显了对有效心脏保护策略的迫切需求。七氟醚(Sev)是一种广泛使用的麻醉剂,已显示出显著的心脏保护潜力。本研究调查了七氟醚是否通过抑制USP7介导的PTEN/PI3K/AKT途径减轻心肌细胞铁死亡。

方法

建立大鼠心肌I/R损伤和H9c2细胞缺氧/复氧(H/R)损伤模型。通过cTnT水平、血流动力学参数和组织学分析评估心肌损伤。评估细胞活力、LDH释放、TUNEL染色和铁死亡标志物(GSH、MDA、Fe²、ROS)。采用免疫共沉淀(Co-IP)和环己酰亚胺(CHX)试验探讨USP7对PTEN稳定性的调节作用。

结果

七氟醚显著降低I/R损伤大鼠的血清cTnT水平,改善血流动力学功能,减小梗死面积,减轻心肌纤维化和炎症。在H9c2细胞中,七氟醚增强细胞活力并抑制凋亡。七氟醚逆转缺氧/复氧(H/R)诱导的USP7过表达和铁死亡,而USP7过表达减弱七氟醚的保护作用。

结论

七氟醚通过抑制USP7、使PTEN不稳定、激活PI3K/AKT途径和抑制铁死亡来保护心肌免受I/R损伤。这些发现阐明了七氟醚心脏保护作用的分子机制,并提示USP7作为心肌保护的潜在治疗靶点。

https://cdn.ncbi.nlm.nih.gov/pmc/blobs/4f15/12296640/1706ac92948f/DDDT-19-6301-g0001.jpg

文献AI研究员

20分钟写一篇综述,助力文献阅读效率提升50倍。

立即体验

用中文搜PubMed

大模型驱动的PubMed中文搜索引擎

马上搜索

文档翻译

学术文献翻译模型,支持多种主流文档格式。

立即体验