Suppr超能文献

纳米抗体鸡尾酒能够有效中和 SARS-CoV-2 D614G N501Y 变体并保护小鼠。

Nanobody cocktails potently neutralize SARS-CoV-2 D614G N501Y variant and protect mice.

机构信息

Infectious Diseases and Immune Defences Division, The Walter and Eliza Hall Institute of Medical Research, Parkville, VIC 3052, Australia.

Department of Medical Biology, University of Melbourne, Melbourne, VIC 3010, Australia.

出版信息

Proc Natl Acad Sci U S A. 2021 May 11;118(19). doi: 10.1073/pnas.2101918118.

Abstract

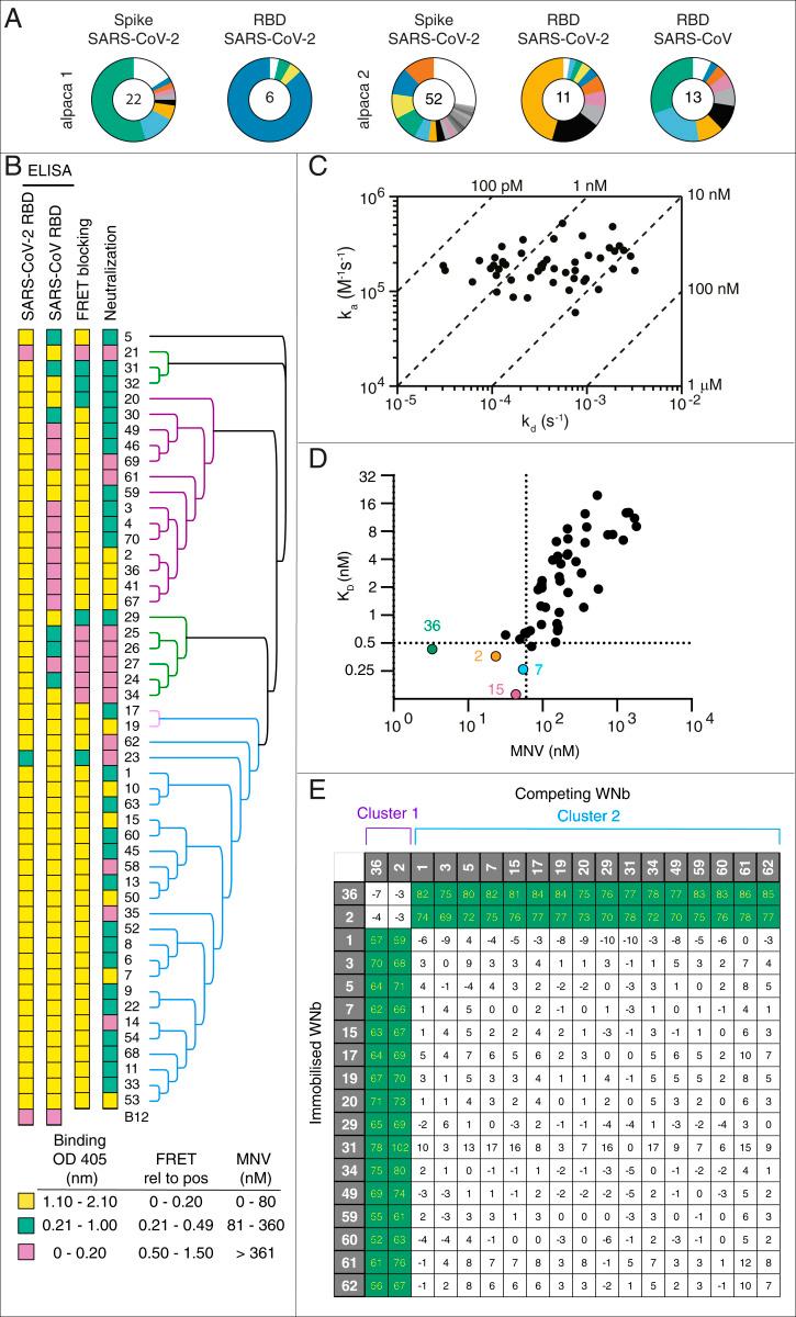
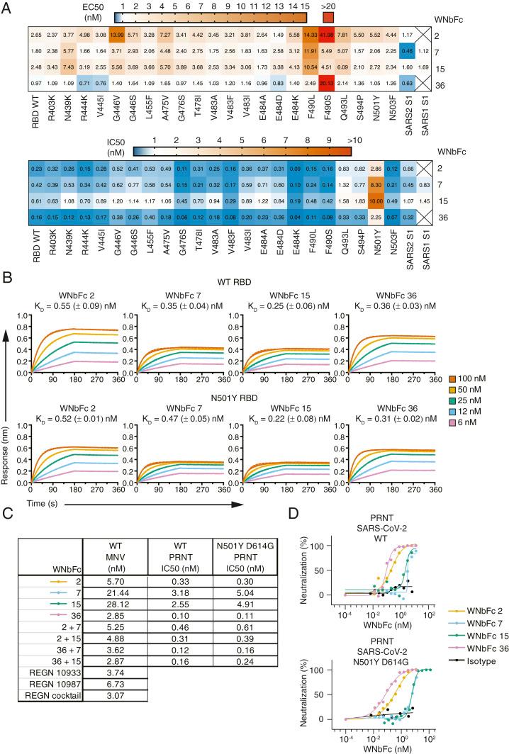
Neutralizing antibodies are important for immunity against SARS-CoV-2 and as therapeutics for the prevention and treatment of COVID-19. Here, we identified high-affinity nanobodies from alpacas immunized with coronavirus spike and receptor-binding domains (RBD) that disrupted RBD engagement with the human receptor angiotensin-converting enzyme 2 (ACE2) and potently neutralized SARS-CoV-2. Epitope mapping, X-ray crystallography, and cryo-electron microscopy revealed two distinct antigenic sites and showed two neutralizing nanobodies from different epitope classes bound simultaneously to the spike trimer. Nanobody-Fc fusions of the four most potent nanobodies blocked ACE2 engagement with RBD variants present in human populations and potently neutralized both wild-type SARS-CoV-2 and the N501Y D614G variant at concentrations as low as 0.1 nM. Prophylactic administration of either single nanobody-Fc or as mixtures reduced viral loads by up to 10-fold in mice infected with the N501Y D614G SARS-CoV-2 virus. These results suggest a role for nanobody-Fc fusions as prophylactic agents against SARS-CoV-2.

摘要

中和抗体对于抵抗 SARS-CoV-2 至关重要,并且可作为预防和治疗 COVID-19 的疗法。在这里,我们鉴定了来自免疫接种冠状病毒刺突和受体结合域(RBD)的羊驼的高亲和力纳米抗体,这些纳米抗体可破坏 RBD 与人类受体血管紧张素转换酶 2(ACE2)的结合,并能有效中和 SARS-CoV-2。表位作图、X 射线晶体学和冷冻电镜显示了两个不同的抗原位点,并显示了来自不同表位类别的两种中和纳米抗体同时结合到刺突三聚体上。来自四个最有效纳米抗体的纳米抗体-Fc 融合物可阻断 ACE2 与人群中存在的 RBD 变体的结合,并能有效中和野生型 SARS-CoV-2 和 N501Y D614G 变体,浓度低至 0.1 nM。在感染 N501Y D614G SARS-CoV-2 病毒的小鼠中,预防性给予任一单个纳米抗体-Fc 或混合物可使病毒载量降低多达 10 倍。这些结果表明纳米抗体-Fc 融合物可作为预防 SARS-CoV-2 的药物。

https://cdn.ncbi.nlm.nih.gov/pmc/blobs/0cbc/8126837/7cbfd850f363/pnas.2101918118fig01.jpg

文献AI研究员

20分钟写一篇综述,助力文献阅读效率提升50倍。

立即体验

用中文搜PubMed

大模型驱动的PubMed中文搜索引擎

马上搜索

文档翻译

学术文献翻译模型,支持多种主流文档格式。

立即体验