Suppr超能文献

SARS-CoV-2 受体结合域的抗原结构。

The antigenic anatomy of SARS-CoV-2 receptor binding domain.

机构信息

Wellcome Centre for Human Genetics, Nuffield Department of Medicine, University of Oxford, Oxford OX3 7BN, UK.

Division of Structural Biology, Nuffield Department of Medicine, University of Oxford, The Wellcome Centre for Human Genetics, Headington, Oxford OX3 7BN, UK.

出版信息

Cell. 2021 Apr 15;184(8):2183-2200.e22. doi: 10.1016/j.cell.2021.02.032. Epub 2021 Feb 18.

Abstract

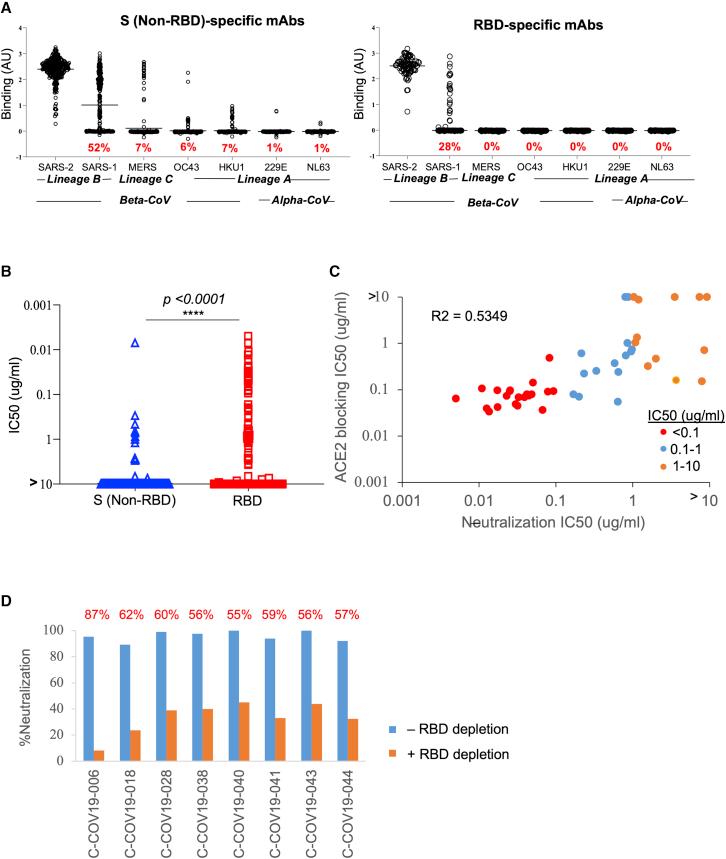
Antibodies are crucial to immune protection against SARS-CoV-2, with some in emergency use as therapeutics. Here, we identify 377 human monoclonal antibodies (mAbs) recognizing the virus spike and focus mainly on 80 that bind the receptor binding domain (RBD). We devise a competition data-driven method to map RBD binding sites. We find that although antibody binding sites are widely dispersed, neutralizing antibody binding is focused, with nearly all highly inhibitory mAbs (IC < 0.1 μg/mL) blocking receptor interaction, except for one that binds a unique epitope in the N-terminal domain. Many of these neutralizing mAbs use public V-genes and are close to germline. We dissect the structural basis of recognition for this large panel of antibodies through X-ray crystallography and cryoelectron microscopy of 19 Fab-antigen structures. We find novel binding modes for some potently inhibitory antibodies and demonstrate that strongly neutralizing mAbs protect, prophylactically or therapeutically, in animal models.

摘要

抗体对于抵抗 SARS-CoV-2 的免疫保护至关重要,其中一些已被紧急用作治疗方法。在这里,我们鉴定了 377 种识别病毒刺突的人源单克隆抗体(mAb),并主要关注 80 种结合受体结合域(RBD)的抗体。我们设计了一种竞争数据驱动的方法来绘制 RBD 结合位点。我们发现,尽管抗体结合位点广泛分散,但中和抗体的结合是集中的,几乎所有具有高度抑制性的 mAb(IC<0.1μg/mL)都能阻断受体相互作用,只有一种抗体能结合 N 端结构域的独特表位。这些中和 mAb 中有许多使用了公共的 V 基因,并且接近原始基因。我们通过对 19 个 Fab-抗原结构的 X 射线晶体学和冷冻电镜研究,剖析了这一大组抗体的识别结构基础。我们发现了一些具有强效抑制作用的抗体的新型结合模式,并证明了在动物模型中,具有强烈中和活性的 mAb 具有预防或治疗作用。

https://cdn.ncbi.nlm.nih.gov/pmc/blobs/650b/8054860/058161c88f28/fx1.jpg

文献AI研究员

20分钟写一篇综述,助力文献阅读效率提升50倍。

立即体验

用中文搜PubMed

大模型驱动的PubMed中文搜索引擎

马上搜索

文档翻译

学术文献翻译模型,支持多种主流文档格式。

立即体验