Suppr超能文献

靶向 SARS-CoV-2 刺突蛋白受体结合域的治疗性抗体。

Targeting SARS-CoV2 Spike Protein Receptor Binding Domain by Therapeutic Antibodies.

机构信息

School of Life Sciences, Manipal Academy of Higher Education, Dubai, United Arab Emirates.

Department of Mechanical and Industrial Engineering, College of Engineering, Qatar University, Doha, 2713, Qatar; Biomedical Research Center, Qatar University, Doha, 2713, Qatar.

出版信息

Biomed Pharmacother. 2020 Oct;130:110559. doi: 10.1016/j.biopha.2020.110559. Epub 2020 Aug 1.

Abstract

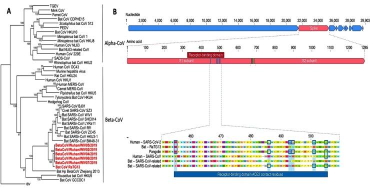
As the number of people infected with the newly identified 2019 novel coronavirus (SARS-CoV2) is continuously increasing every day, development of potential therapeutic platforms is vital. Based on the comparatively high similarity of receptor-binding domain (RBD) in SARS-CoV2 and SARS-CoV, it seems crucial to assay the cross-reactivity of anti-SARS-CoV monoclonal antibodies (mAbs) with SARS-CoV2 spike (S)-protein. Indeed, developing mAbs targeting SARS-CoV2 S-protein RBD could show novel applications for rapid and sensitive development of potential epitope-specific vaccines (ESV). Herein, we present an overview on the discovery of new CoV followed by some explanation on the SARS-CoV2 S-protein RBD site. Furthermore, we surveyed the novel therapeutic mAbs for targeting S-protein RBD such as S230, 80R, F26G18, F26G19, CR3014, CR3022, M396, and S230.15. Afterwards, the mechanism of interaction of RBD and different mAbs were explained and it was suggested that one of the SARS-CoV-specific human mAbs, namely CR3022, could show the highest binding affinity with SARS-CoV2 S-protein RBD. Finally, some ongoing challenges and future prospects for rapid and sensitive advancement of therapeutic mAbs targeting S-protein RBD were discussed. In conclusion, it may be proposed that this review may pave the way for recognition of RBD and different mAbs to develop potential therapeutic ESV.

摘要

随着每天新确诊的 2019 年新型冠状病毒(SARS-CoV2)感染人数不断增加,开发潜在的治疗平台至关重要。基于 SARS-CoV2 和 SARS 受体结合域(RBD)的相对较高相似性,检测抗 SARS-CoV 单克隆抗体(mAbs)与 SARS-CoV2 刺突(S)-蛋白的交叉反应性似乎至关重要。事实上,针对 SARS-CoV2 S-蛋白 RBD 开发 mAbs 可能为快速和敏感地开发潜在表位特异性疫苗(ESV)展示新的应用前景。在此,我们概述了新的 CoV 的发现,并对 SARS-CoV2 S-蛋白 RBD 位点进行了一些解释。此外,我们调查了针对 S-蛋白 RBD 的新型治疗性 mAbs,如 S230、80R、F26G18、F26G19、CR3014、CR3022、M396 和 S230.15。随后,解释了 RBD 和不同 mAbs 的相互作用机制,并提出一种 SARS-CoV 特异性人源 mAb,即 CR3022,可能与 SARS-CoV2 S-蛋白 RBD 具有最高的结合亲和力。最后,讨论了针对 S-蛋白 RBD 快速和敏感开发治疗性 mAbs 的一些当前挑战和未来前景。总之,可以提出,本综述可能为识别 RBD 和不同 mAbs 以开发潜在的治疗性 ESV 铺平道路。

https://cdn.ncbi.nlm.nih.gov/pmc/blobs/2711/7395593/e294ceea7ad1/gr1_lrg.jpg

文献AI研究员

20分钟写一篇综述,助力文献阅读效率提升50倍。

立即体验

用中文搜PubMed

大模型驱动的PubMed中文搜索引擎

马上搜索

文档翻译

学术文献翻译模型,支持多种主流文档格式。

立即体验