Suppr超能文献

利用细胞附着型可溶性病毒受体促进和抑制病毒感染。

Facilitating and restraining virus infection using cell-attachable soluble viral receptors.

机构信息

Thrombosis and Hemostasis Program, Versiti Blood Research Institute, Milwaukee, WI 53226.

Department of Molecular Microbiology, Washington University in Saint Louis, St. Louis, MO 63110.

出版信息

Proc Natl Acad Sci U S A. 2024 Nov 5;121(45):e2414583121. doi: 10.1073/pnas.2414583121. Epub 2024 Oct 31.

Abstract

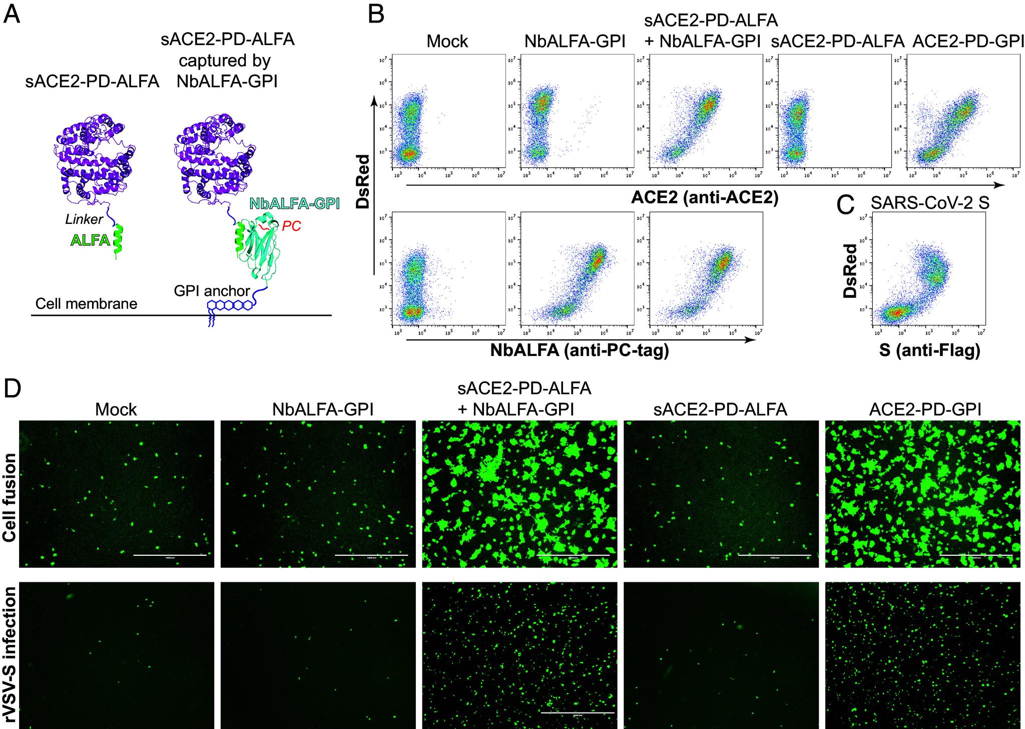
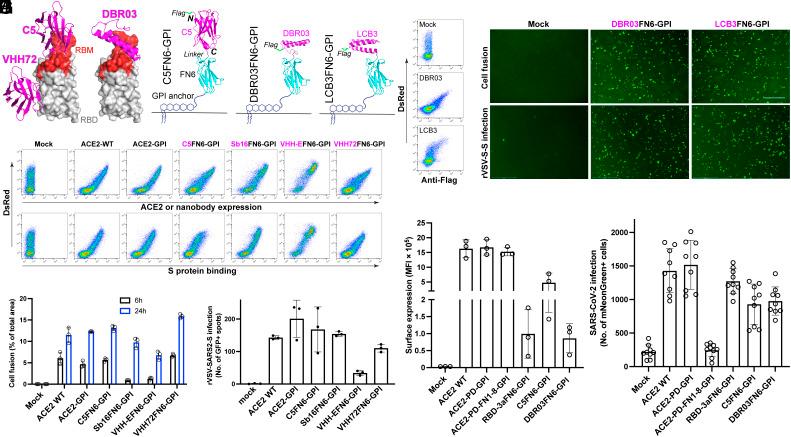
SARS-CoV-2 uses the receptor binding domain (RBD) of its spike protein to recognize and infect host cells by binding to the cell surface receptor angiotensin converting enzyme 2 (ACE2). The ACE2 receptor is composed of peptidase domain (PD), collectrin-like domain, transmembrane domain, and short cytoplasmic domain, and may exist as a dimer on cell surface. The RBD binding site is located atop of the ACE2 PD, but the involvement of other domains in virus infection is uncertain. We found that the ACE2 PD alone, whether anchored to cell membrane via a glycosylphosphatidylinositol anchor or attached to another surface protein, is fully functional as a receptor for spike-mediated cell fusion and virus infection. However, for ACE2 to function as the viral receptor, the RBD binding site must be positioned in close proximity to the cell membrane. Elevating the surface height of ACE2 using long and rigid protein spacers reduces or eliminates cell fusion and virus infection. Moreover, we found that the RBD-targeting neutralizing antibodies, nanobodies, and de novo designed miniprotein binders, when present on cell surface, also act as viral receptors, facilitating cell fusion and virus infection. Our data demonstrate that RBD binding and close membrane proximity are essential properties for a receptor to effectively mediate SARS-CoV-2 infection. Importantly, we show that soluble RBD-binders can be engineered to make cells either susceptible or resistant to virus infection, which has significant implications for antiviral therapy and various virus-mediated applications.

摘要

SARS-CoV-2 利用其刺突蛋白的受体结合结构域(RBD)通过与细胞表面受体血管紧张素转换酶 2(ACE2)结合来识别和感染宿主细胞。ACE2 受体由肽酶结构域(PD)、集萃素样结构域、跨膜结构域和短细胞质结构域组成,可能在细胞表面以二聚体形式存在。RBD 结合位点位于 ACE2 PD 的顶部,但其他结构域在病毒感染中的作用尚不确定。我们发现,ACE2 PD 本身,无论是通过糖基磷脂酰肌醇锚定在细胞膜上还是附着在另一个表面蛋白上,都可以作为 Spike 介导的细胞融合和病毒感染的功能性受体。然而,ACE2 要作为病毒受体发挥作用,RBD 结合位点必须与细胞膜紧密接近。使用长而刚性的蛋白质间隔物升高 ACE2 的表面高度会降低或消除细胞融合和病毒感染。此外,我们发现 RBD 靶向的中和抗体、纳米抗体和从头设计的小型蛋白结合物,当存在于细胞表面时,也可以作为病毒受体,促进细胞融合和病毒感染。我们的数据表明,RBD 结合和接近细胞膜是受体有效介导 SARS-CoV-2 感染的必要特性。重要的是,我们表明可溶性 RBD 结合物可以被设计成使细胞对病毒感染敏感或耐药,这对抗病毒治疗和各种病毒介导的应用具有重要意义。

https://cdn.ncbi.nlm.nih.gov/pmc/blobs/37e2/11551432/87559f1585dc/pnas.2414583121fig01.jpg

文献AI研究员

20分钟写一篇综述,助力文献阅读效率提升50倍。

立即体验

用中文搜PubMed

大模型驱动的PubMed中文搜索引擎

马上搜索

文档翻译

学术文献翻译模型,支持多种主流文档格式。

立即体验