Suppr超能文献

长链非编码 RNA SNHG15 通过抑制 miR-506-5p 的表达来调节胃癌的发生。

LncRNA SNHG15 modulates gastric cancer tumorigenesis by impairing miR-506-5p expression.

机构信息

Department of Laboratory Medicine, First Affiliated Hospital of Gannan Medical University, Jiangxi Province, China.

Department of Oncology, First Affiliated Hospital of Gannan Medical University, Jiangxi Province, China.

出版信息

Biosci Rep. 2021 Jul 30;41(7). doi: 10.1042/BSR20204177.

Abstract

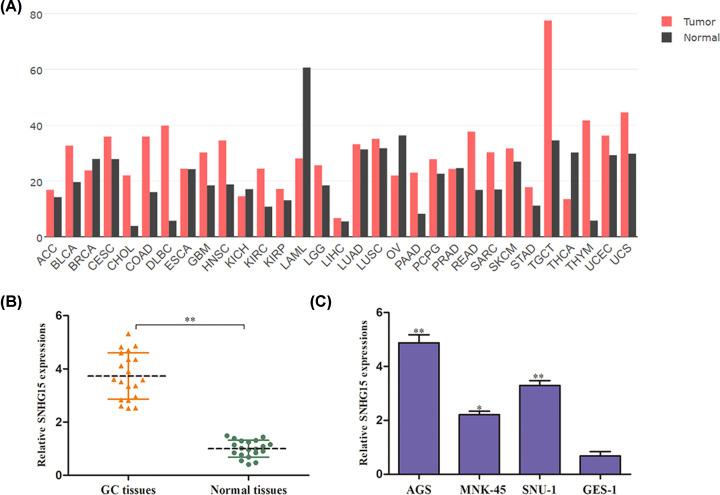
The gastric cancer (GC) patients commonly have a poor prognosis due to its invasiveness and distant metastasis. Growing evidence proved that aberrant long non-coding RNAs (lncRNAs) expression contributes to tumor development and progression. LncRNA SNHG15 has been reported to be involved in many different kinds of cancer, while its role in GC remains unclear. In the present study, we found that SNHG15 was up-regulated in GC tissues and cell lines. Silencing SNHG15 suppressed proliferation migration, invasion and promoted apoptosis of AGS cells. More importantly, microRNA-506-5p (miR-506-5p) was predicted as a direct target of SNHG15 by binding its 3'-UTR and further verified using luciferase reporter assay. Meanwhile, the results of rescue experiments revealed that knockdown of miR-506-5p expression reversed the functional effects of SNHG15 silenced cell proliferation, migration, invasion and apoptosis. In conclusion, our findings revealed that SNHG15 executed oncogenic properties in GC progression through targeting miR-506-5p, which might provide a novel target for the GC treatment.

摘要

由于胃癌(GC)具有侵袭性和远处转移的特点,患者的预后通常较差。越来越多的证据证明,异常的长非编码 RNA(lncRNA)表达有助于肿瘤的发生和发展。已有研究报道 lncRNA SNHG15 参与了多种不同类型的癌症,但其在 GC 中的作用尚不清楚。本研究发现,SNHG15 在 GC 组织和细胞系中呈上调表达。沉默 SNHG15 可抑制 AGS 细胞的增殖、迁移和侵袭,并促进其凋亡。更重要的是,通过结合其 3'-UTR,SNHG15 被预测为 microRNA-506-5p(miR-506-5p)的直接靶标,并通过荧光素酶报告基因实验进一步验证。同时,挽救实验的结果表明,下调 miR-506-5p 的表达逆转了 SNHG15 沉默对细胞增殖、迁移、侵袭和凋亡的功能影响。综上所述,我们的研究结果表明,SNHG15 通过靶向 miR-506-5p 在 GC 进展中发挥致癌作用,这可能为 GC 的治疗提供新的靶点。

https://cdn.ncbi.nlm.nih.gov/pmc/blobs/8aff/8319491/578eb8fe038a/bsr-41-bsr20204177-g1.jpg

文献AI研究员

20分钟写一篇综述,助力文献阅读效率提升50倍。

立即体验

用中文搜PubMed

大模型驱动的PubMed中文搜索引擎

马上搜索

文档翻译

学术文献翻译模型,支持多种主流文档格式。

立即体验