Suppr超能文献

分析 COVID-19 康复个体对细胞免疫的长期影响揭示了 NKT 细胞的严重损伤。

Analysis of the Long-Term Impact on Cellular Immunity in COVID-19-Recovered Individuals Reveals a Profound NKT Cell Impairment.

机构信息

Department of Infectious Diseases, Union Hospital, Tongji Medical College, Huazhong University of Science and Technology, Wuhan, China

Joint International Laboratory of Infection and Immunity, Huazhong University of Science and Technology, Wuhan, China.

出版信息

mBio. 2021 Apr 27;12(2):e00085-21. doi: 10.1128/mBio.00085-21.

Abstract

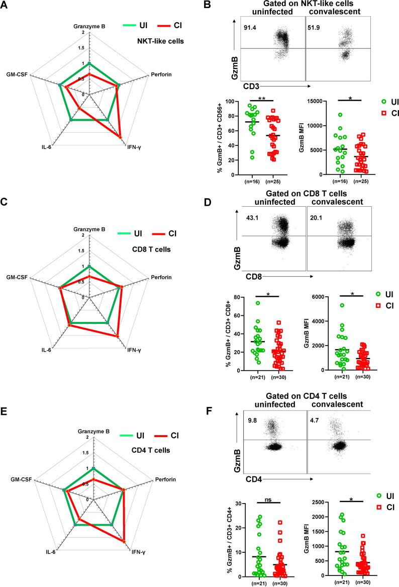
The coronavirus disease 2019 (COVID-19) pandemic caused by the severe acute respiratory syndrome coronavirus 2 (SARS-CoV-2) affected over 120 million people and killed over 2.7 million individuals by March 2021. While acute and intermediate interactions between SARS-CoV-2 and the immune system have been studied extensively, long-term impacts on the cellular immune system remain to be analyzed. Here, we comprehensively characterized immunological changes in peripheral blood mononuclear cells in 49 COVID-19-convalescent individuals (CI) in comparison to 27 matched SARS-CoV-2-unexposed individuals (UI). Despite recovery from the disease for more than 2 months, CI showed significant decreases in frequencies of invariant NKT and NKT-like cells compared to UI. Concomitant with the decrease in NKT-like cells, an increase in the percentage of annexin V and 7-aminoactinomycin D (7-AAD) double-positive NKT-like cells was detected, suggesting that the reduction in NKT-like cells results from cell death months after recovery. Significant increases in regulatory T cell frequencies and TIM-3 expression on CD4 and CD8 T cells were also observed in CI, while the cytotoxic potential of T cells and NKT-like cells, defined by granzyme B (GzmB) expression, was significantly diminished. However, both CD4 and CD8 T cells of CI showed increased Ki67 expression and were fully able to proliferate and produce effector cytokines upon T cell receptor (TCR) stimulation. Collectively, we provide a comprehensive characterization of immune signatures in patients recovering from SARS-CoV-2 infection, suggesting that the cellular immune system of COVID-19 patients is still under a sustained influence even months after the recovery from disease. Wuhan was the very first city hit by SARS-CoV-2. Accordingly, the patients who experienced the longest phase of convalescence following COVID-19 reside here. This enabled us to investigate the "immunological scar" left by SARS-CoV-2 on cellular immunity after recovery from the disease. In this study, we characterized the long-term impact of SARS-CoV-2 infection on the immune system and provide a comprehensive picture of cellular immunity of a convalescent COVID-19 patient cohort with the longest recovery time. We revealed that the cellular immune system of COVID-19 patients is still under a sustained influence even months after the recovery from disease; in particular, a profound NKT cell impairment was found in the convalescent phase of COVID-19.

摘要

2019 年冠状病毒病(COVID-19)大流行是由严重急性呼吸系统综合症冠状病毒 2(SARS-CoV-2)引起的,截至 2021 年 3 月,已感染超过 1.2 亿人,导致超过 270 万人死亡。虽然已经广泛研究了 SARS-CoV-2 与免疫系统之间的急性和中期相互作用,但对细胞免疫系统的长期影响仍有待分析。在这里,我们全面描述了 49 名 COVID-19 康复个体(CI)与 27 名匹配的 SARS-CoV-2 未暴露个体(UI)外周血单个核细胞的免疫变化。尽管疾病已经康复超过 2 个月,但与 UI 相比,CI 显示不变自然杀伤 T(iNKT)和 iNKT 样细胞的频率显著降低。与 iNKT 样细胞减少同时,检测到膜联蛋白 V 和 7-氨基放线菌素 D(7-AAD)双阳性 iNKT 样细胞的百分比增加,表明恢复后数月内 iNKT 样细胞的减少是由细胞死亡引起的。CI 中还观察到调节性 T 细胞频率和 CD4 和 CD8 T 细胞上 TIM-3 表达的显著增加,而 T 细胞和 iNKT 样细胞的细胞毒性潜力(通过颗粒酶 B(GzmB)表达定义)则显著降低。然而,CI 的 CD4 和 CD8 T 细胞均表现出 Ki67 表达增加,并且在 T 细胞受体(TCR)刺激后完全能够增殖并产生效应细胞因子。总的来说,我们提供了 SARS-CoV-2 感染康复患者免疫特征的全面描述,表明 COVID-19 患者的细胞免疫系统在疾病恢复后数月仍受到持续影响。武汉是第一个受到 SARS-CoV-2 袭击的城市。因此,在这里经历 COVID-19 康复后恢复期最长的患者。这使我们能够研究 SARS-CoV-2 对疾病康复后细胞免疫产生的“免疫印记”。在这项研究中,我们描述了 SARS-CoV-2 感染对免疫系统的长期影响,并提供了 COVID-19 康复患者队列细胞免疫的全面图景,该队列具有最长的恢复时间。我们发现,即使在疾病康复后数月,COVID-19 患者的细胞免疫系统仍受到持续影响;特别是在 COVID-19 的康复阶段,发现了深刻的 NKT 细胞损伤。

https://cdn.ncbi.nlm.nih.gov/pmc/blobs/fb31/8092197/3ad4044dded5/mBio.00085-21-f001.jpg

文献AI研究员

20分钟写一篇综述,助力文献阅读效率提升50倍。

立即体验

用中文搜PubMed

大模型驱动的PubMed中文搜索引擎

马上搜索

文档翻译

学术文献翻译模型,支持多种主流文档格式。

立即体验