Suppr超能文献

KIN17表达与上皮性卵巢癌临床特征/预后的相关性分析及KIN17对SKOV3细胞的影响。

Analysis of the association between KIN17 expression and the clinical features/prognosis of epithelial ovarian cancer, and the effects of KIN17 in SKOV3 cells.

作者信息

Chen Junyu, Xia Yang, Peng Yuanqing, Wu Shan, Liu Wei, Zhang Haoxian, Wang Tian, Yang Zhaoyun, Zhao Shuhua, Zhao Lijing

机构信息

Department of Gynecology and Obstetrics, The Second Hospital of Jilin University, Changchun, Jilin 130022, P.R. China.

Department of Pathology, The Second Hospital of Jilin University, Changchun, Jilin 130022, P.R. China.

出版信息

Oncol Lett. 2021 Jun;21(6):475. doi: 10.3892/ol.2021.12736. Epub 2021 Apr 15.

Abstract

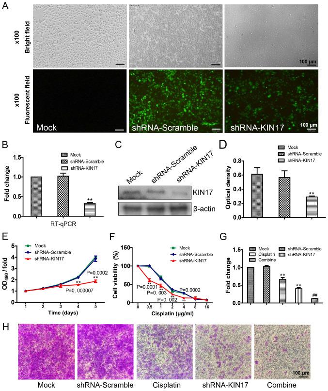
DNA double-strand breaks (DSBs) are an important mechanism of chemotherapy in epithelial ovarian cancer (EOC). Kin17 DNA and RNA binding protein (KIN17) serves a crucial role in DSB repair. In the present study, the association between KIN17 and EOC, and the effects of KIN17 on EOC cells were evaluated. A bioinformatics method was used to determine the mRNA expression levels of KIN17 in EOC and its association with EOC prognosis including overall survival (OS) and progression free survival (PFS) time. Western blotting and immunohistochemical staining were used to evaluate the expression levels of KIN17 in EOC samples. Kaplan-Meier and Cox regression analyses were utilized to analyze risk factors for the OS of patients with EOC. A Cell Counting Kit-8 assay was performed to explore the roles of KIN17 in SKOV3 cells. Both the transcription and expression of KIN17 were upregulated in EOC tissues. Furthermore, the OS of patients with EOC with high mRNA expression levels of KIN17 was shorter than that of patients with EOC with low expression levels. High KIN17 expression was an independent risk factor for EOC prognosis. Furthermore, KIN17 knockdown inhibited the proliferation of SKOV3 cells, enhanced the sensitivity of the cells to cisplatin and inhibited the migration ability of the cells. These results suggested that KIN17 may act as an ideal candidate for therapy and as a prognostic biomarker of EOC, although the underlying mechanisms require further exploration.

摘要

DNA双链断裂(DSB)是上皮性卵巢癌(EOC)化疗的重要机制。Kin17 DNA和RNA结合蛋白(KIN17)在DSB修复中起关键作用。在本研究中,评估了KIN17与EOC之间的关联以及KIN17对EOC细胞的影响。采用生物信息学方法确定EOC中KIN17的mRNA表达水平及其与EOC预后的关联,包括总生存期(OS)和无进展生存期(PFS)。采用蛋白质印迹法和免疫组织化学染色法评估EOC样本中KIN17的表达水平。利用Kaplan-Meier法和Cox回归分析来分析EOC患者OS的危险因素。进行细胞计数试剂盒-8检测以探讨KIN17在SKOV3细胞中的作用。EOC组织中KIN17的转录和表达均上调。此外,KIN17 mRNA表达水平高的EOC患者的OS短于表达水平低的患者。高KIN17表达是EOC预后的独立危险因素。此外,KIN17敲低抑制了SKOV3细胞的增殖,增强了细胞对顺铂的敏感性,并抑制了细胞的迁移能力。这些结果表明,KIN17可能是EOC治疗的理想候选者和预后生物标志物,尽管其潜在机制需要进一步探索。

https://cdn.ncbi.nlm.nih.gov/pmc/blobs/d2cb/8063336/a2a8476eb08e/ol-21-06-12736-g00.jpg

文献AI研究员

20分钟写一篇综述,助力文献阅读效率提升50倍。

立即体验

用中文搜PubMed

大模型驱动的PubMed中文搜索引擎

马上搜索

文档翻译

学术文献翻译模型,支持多种主流文档格式。

立即体验