Suppr超能文献

预后生物标志物缺氧诱导因子1α(HIF1α)及其与胶质瘤免疫浸润的相关性

Prognostic biomarker HIF1α and its correlation with immune infiltration in gliomas.

作者信息

Ding Zihan, Zhang Jiaming, Li Lin, Wang Chunliang, Mei Jinhong

机构信息

Department of Neurosurgery, The First Affiliated Hospital, Jiangxi Medical College, Nanchang University, Nanchang, Jiangxi 330006, P.R. China.

Department of Pathology, The First Affiliated Hospital, Jiangxi Medical College, Nanchang University, Nanchang, Jiangxi 330006, P.R. China.

出版信息

Oncol Lett. 2024 Mar 4;27(5):193. doi: 10.3892/ol.2024.14326. eCollection 2024 May.

Abstract

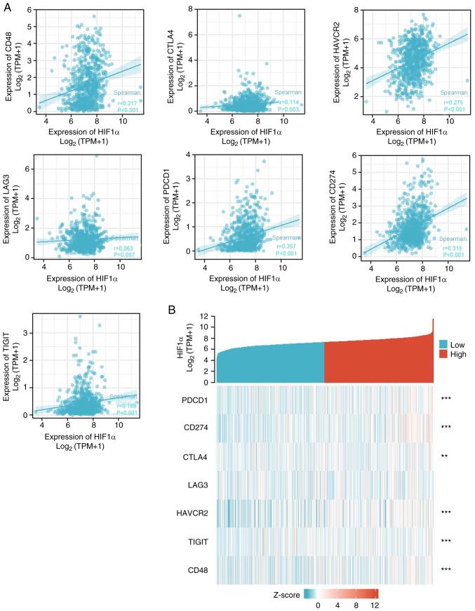
Certain glioma subtypes, such as glioblastoma multiforme or low-grade glioma, are common malignant intracranial tumors with high rates of relapse and malignant progression even after standard therapy. The overall survival (OS) is poor in patients with gliomas; hence, effective prognostic prediction is crucial. Herein, the present study aimed to explore the potential role of hypoxia-inducible factor 1 subunit alpha (HIF1α) in gliomas and investigate the association between HIF1α and infiltrating immune cells in gliomas. Data from The Cancer Genome Atlas were evaluated via RNA sequencing, clinicopathological, immunological checkpoint, immune infiltration and functional enrichment analyses. Validation of protein abundance was performed using paraffin-embedded samples from patients with glioma. A nomogram model was created to forecast the OS rates at 1, 3 and 5 years after cancer diagnosis. The association between OS and HIF1α expression was estimated using Kaplan-Meier survival analysis and the log-rank test. Finally, HIF1α expression was validated using western blotting, reverse transcription-quantitative PCR, Cell Counting Kit-8 and Transwell assays. The results demonstrated that HIF1α expression was significantly upregulated in gliomas compared with normal human brain glial cells. Immunohistochemistry staining demonstrated differential expression of the HIF1α protein. Moreover, glioma cell viability and migration were inhibited via HIF1α downregulation. HIF1α impacted DNA replication, cell cycling, DNA repair and the immune microenvironment in glioma. HIF1α expression was also positively associated with several types of immune cells and immunological checkpoints and with neutrophils, plasmacytoid dendritic cells and CD56 cells. The Kaplan-Meier survival analyses further demonstrated a strong association between high HIF1α expression and poor prognosis in patients with glioma. Analysis of the receiver operating characteristic curves demonstrated that HIF1α expression accurately differentiated paired normal brain cells from tumor tissues. Collectively, these findings suggested the potential for HIF1α to be used as a novel prognostic indicator for patients with glioma and that OS prediction models may help in the future to develop effective follow-up and treatment strategies for these patients.

摘要

某些胶质瘤亚型,如多形性胶质母细胞瘤或低级别胶质瘤,是常见的恶性颅内肿瘤,即使经过标准治疗,复发率和恶性进展率仍很高。胶质瘤患者的总生存期(OS)较差;因此,有效的预后预测至关重要。在本研究中,旨在探讨缺氧诱导因子1α亚基(HIF1α)在胶质瘤中的潜在作用,并研究HIF1α与胶质瘤中浸润性免疫细胞之间的关联。通过RNA测序、临床病理、免疫检查点、免疫浸润和功能富集分析对来自癌症基因组图谱的数据进行评估。使用胶质瘤患者的石蜡包埋样本进行蛋白质丰度验证。创建了一个列线图模型来预测癌症诊断后1、3和5年的OS率。使用Kaplan-Meier生存分析和对数秩检验估计OS与HIF1α表达之间的关联。最后,使用蛋白质印迹法、逆转录定量PCR、细胞计数试剂盒-8和Transwell实验验证HIF1α表达。结果表明,与正常人脑胶质细胞相比,胶质瘤中HIF1α表达显著上调。免疫组织化学染色显示HIF1α蛋白表达存在差异。此外,HIF1α下调可抑制胶质瘤细胞的活力和迁移。HIF1α影响胶质瘤中的DNA复制、细胞周期、DNA修复和免疫微环境。HIF1α表达还与几种免疫细胞类型、免疫检查点以及中性粒细胞、浆细胞样树突状细胞和CD56细胞呈正相关。Kaplan-Meier生存分析进一步表明,HIF1α高表达与胶质瘤患者的不良预后密切相关。受试者工作特征曲线分析表明,HIF1α表达能准确区分配对的正常脑细胞和肿瘤组织。总的来说,这些发现表明HIF1α有可能作为胶质瘤患者的一种新的预后指标,并且OS预测模型可能有助于未来为这些患者制定有效的随访和治疗策略。

https://cdn.ncbi.nlm.nih.gov/pmc/blobs/321d/10941081/50cff031ccff/ol-27-05-14326-g00.jpg

文献AI研究员

20分钟写一篇综述,助力文献阅读效率提升50倍。

立即体验

用中文搜PubMed

大模型驱动的PubMed中文搜索引擎

马上搜索

文档翻译

学术文献翻译模型,支持多种主流文档格式。

立即体验