Suppr超能文献

微小染色体维持蛋白4(MCM4)是一种新型的预后生物标志物,可促进胶质瘤中癌细胞的生长。

MCM4 is a novel prognostic biomarker and promotes cancer cell growth in glioma.

作者信息

Yang Shu, Yuan Yixiao, Ren Wenjun, Wang Haiyu, Zhao Zhong, Zhao Heng, Zhao Qizhe, Chen Xi, Jiang Xiulin, Zhang Lei

机构信息

Department of Neurology, The First People's Hospital of Yunnan Province, The Affiliated Hospital of Kunming University of Science and Technology, Kunming, Yunnan, China.

Key Laboratory of Molecular Oncology and Epigenetics, The First Affiliated Hospital of Chongqing Medical University, Chongqing, China.

出版信息

Front Oncol. 2022 Nov 17;12:1004324. doi: 10.3389/fonc.2022.1004324. eCollection 2022.

Abstract

BACKGROUND

Gliomas account for 75% of all primary malignant brain tumors in adults and result in high mortality. Accumulated evidence has declared the minichromosome maintenance protein complex (MCM) gene family plays a critical role in modulating the cell cycle and DNA replication stress. However, the biological function and clinic characterization of nine MCM members in low-grade glioma are not yet clarified.

METHODS

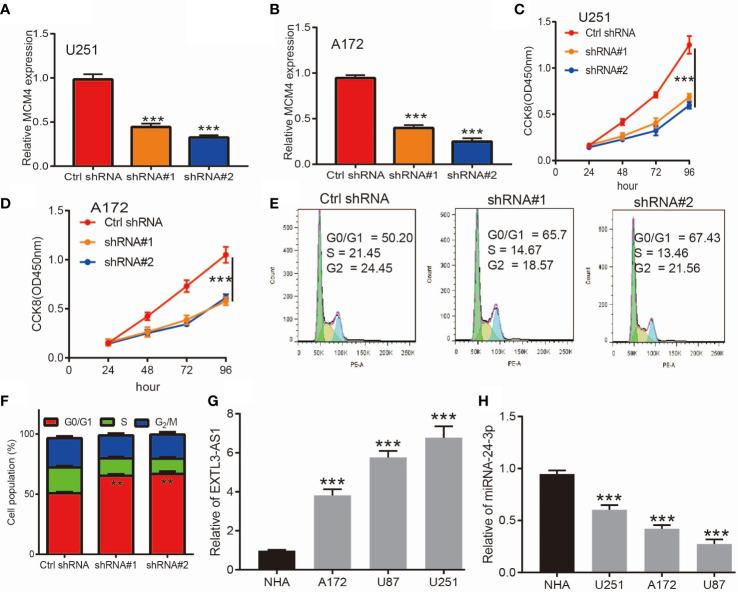
In this study, we utilized diverse public databases, including The Cancer Genome Atlas (TCGA), Chinese Glioma Genome Atlas (CGGA), Rembrandt, Human Protein Atlas (HPA), Linkedomics, cbioportal, Tumor and Immune System Interaction Database (TISIDB), single-sample GSEA (ssGSEA), Tumor Immune Estimation Resource (TIMER), Genomics of Drug Sensitivity in Cancer (GDSC) and Cancer Therapeutics Response Portal databases to explore the mRNA and protein expression profiles, gene mutation, clinical features, diagnosis, prognosis, signaling pathway, tumor mutational burden (TMB), immune subtype, immune cell infiltration, immune modulator and drug sensitivity of nine MCMs. Afterward, qRT-PCR was utilized to detect the expression of the MCM family in glioblastoma multiforme (GBM) cell lines. The one-, three-, or five-year survival rate was predicted by utilizing a nomogram established by cox proportional hazard regression.

RESULTS

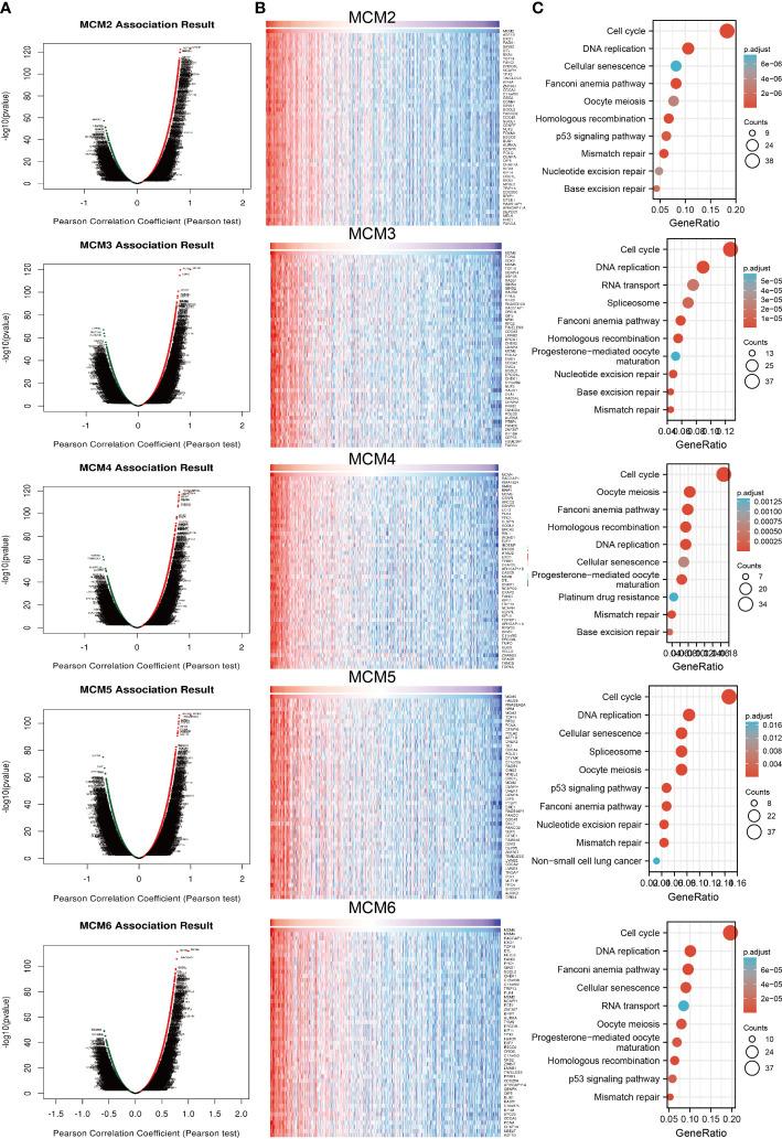
In this study, we found that nine MCMs were consistently up-regulated in glioma tissues and glioma cell lines. Elevated nine MCMs expressions were significantly correlated with a higher tumor stage, isocitrate dehydrogenase (IDH) mutates, 1p/19q codeletion, histological type, and primary therapy outcome. Survival analyses showed that higher expression of MCM2-MCM8 (minichromosome maintenance protein2-8) and MCM10 (minichromosome maintenance protein 10) were linked with poor overall survival (OS) and progression-free survival (PFS) in glioma patients. On the other hand, up-regulated MCM2-MCM8 and MCM10 were significantly associated with shorter disease-specific survival (DSS) in glioma patients. Univariate and multivariate analyses revealed that MCM2 (minichromosome maintenance protein2), MCM4 (minichromosome maintenance protein 4), MCM6 (minichromosome maintenance protein 6), MCM7 (minichromosome maintenance protein 7) expression and tumor grade, 1p/19q codeletion, age, and primary therapy outcome were independent factors correlated with the clinical outcome of glioma patients. More importantly, a prognostic MCMs model constructed using the above five prognostic genes could predict the overall survival of glioma patients with medium-to-high accuracy. Furthermore, functional enrichment analysis indicated that MCMs principal participated in regulating cell cycle and DNA replication. DNA copy number variation (CNV) and DNA methylation significantly affect the expression of MCMs. Finally, we uncover that MCMs expression is highly correlated with immune cell infiltration, immune modulator, TMB, and drug sensitivity.

CONCLUSIONS

In summary, this finding confirmed that MCM4 is a potential target of precision therapy for patients with glioma.

摘要

背景

胶质瘤占成人原发性恶性脑肿瘤的75%,死亡率很高。越来越多的证据表明,微小染色体维持蛋白复合体(MCM)基因家族在调节细胞周期和DNA复制应激中起关键作用。然而,低级别胶质瘤中9个MCM成员的生物学功能和临床特征尚未明确。

方法

在本研究中,我们利用了多个公共数据库,包括癌症基因组图谱(TCGA)、中国胶质瘤基因组图谱(CGGA)、Rembrandt、人类蛋白质图谱(HPA)、Linkedomics、cbioportal、肿瘤与免疫系统相互作用数据库(TISIDB)、单样本基因集富集分析(ssGSEA)、肿瘤免疫估计资源(TIMER)、癌症药物敏感性基因组学(GDSC)和癌症治疗反应门户数据库,以探索9个MCM的mRNA和蛋白质表达谱、基因突变、临床特征、诊断、预后、信号通路、肿瘤突变负荷(TMB)、免疫亚型、免疫细胞浸润、免疫调节剂和药物敏感性。随后,采用qRT-PCR检测多形性胶质母细胞瘤(GBM)细胞系中MCM家族的表达。利用Cox比例风险回归建立的列线图预测1年、3年或5年生存率。

结果

在本研究中,我们发现9个MCM在胶质瘤组织和胶质瘤细胞系中持续上调。9个MCM表达升高与更高的肿瘤分期、异柠檬酸脱氢酶(IDH)突变、1p/19q共缺失、组织学类型和初始治疗结果显著相关。生存分析表明,MCM2-MCM(微小染色体维持蛋白2-8)和MCM10(微小染色体维持蛋白10)的高表达与胶质瘤患者较差的总生存期(OS)和无进展生存期(PFS)相关。另一方面,MCM2-MCM8和MCM10的上调与胶质瘤患者较短的疾病特异性生存期(DSS)显著相关。单因素和多因素分析显示,MCM2(微小染色体维持蛋白2)、MCM4(微小染色体维持蛋白4)、MCM6(微小染色体维持蛋白6)、MCM7(微小染色体维持蛋白7)的表达以及肿瘤分级、1p/19q共缺失、年龄和初始治疗结果是与胶质瘤患者临床结局相关的独立因素。更重要的是,使用上述5个预后基因构建的预后MCM模型能够以中到高的准确率预测胶质瘤患者的总生存期。此外,功能富集分析表明,MCM主要参与调节细胞周期和DNA复制。DNA拷贝数变异(CNV)和DNA甲基化显著影响MCM的表达。最后,我们发现MCM的表达与免疫细胞浸润、免疫调节剂、TMB和药物敏感性高度相关。

结论

总之,这一发现证实MCM4是胶质瘤患者精准治疗的潜在靶点。

https://cdn.ncbi.nlm.nih.gov/pmc/blobs/c1fe/9713251/c005ed3332e0/fonc-12-1004324-g001.jpg

文献AI研究员

20分钟写一篇综述,助力文献阅读效率提升50倍。

立即体验

用中文搜PubMed

大模型驱动的PubMed中文搜索引擎

马上搜索

文档翻译

学术文献翻译模型,支持多种主流文档格式。

立即体验