Suppr超能文献

MCM8-9与HROB复合体解开DNA的机制。

Mechanism of DNA unwinding by MCM8-9 in complex with HROB.

作者信息

Acharya Ananya, Bret Hélène, Huang Jen-Wei, Mütze Martin, Göse Martin, Kissling Vera Maria, Seidel Ralf, Ciccia Alberto, Guérois Raphaël, Cejka Petr

机构信息

Institute for Research in Biomedicine, Università della Svizzera italiana (USI), Faculty of Biomedical Sciences, Bellinzona, 6500, Switzerland.

Department of Biology, Institute of Biochemistry, Eidgenössische Technische Hochschule (ETH), Zürich, 8093, Switzerland.

出版信息

Nat Commun. 2024 Apr 27;15(1):3584. doi: 10.1038/s41467-024-47936-8.

Abstract

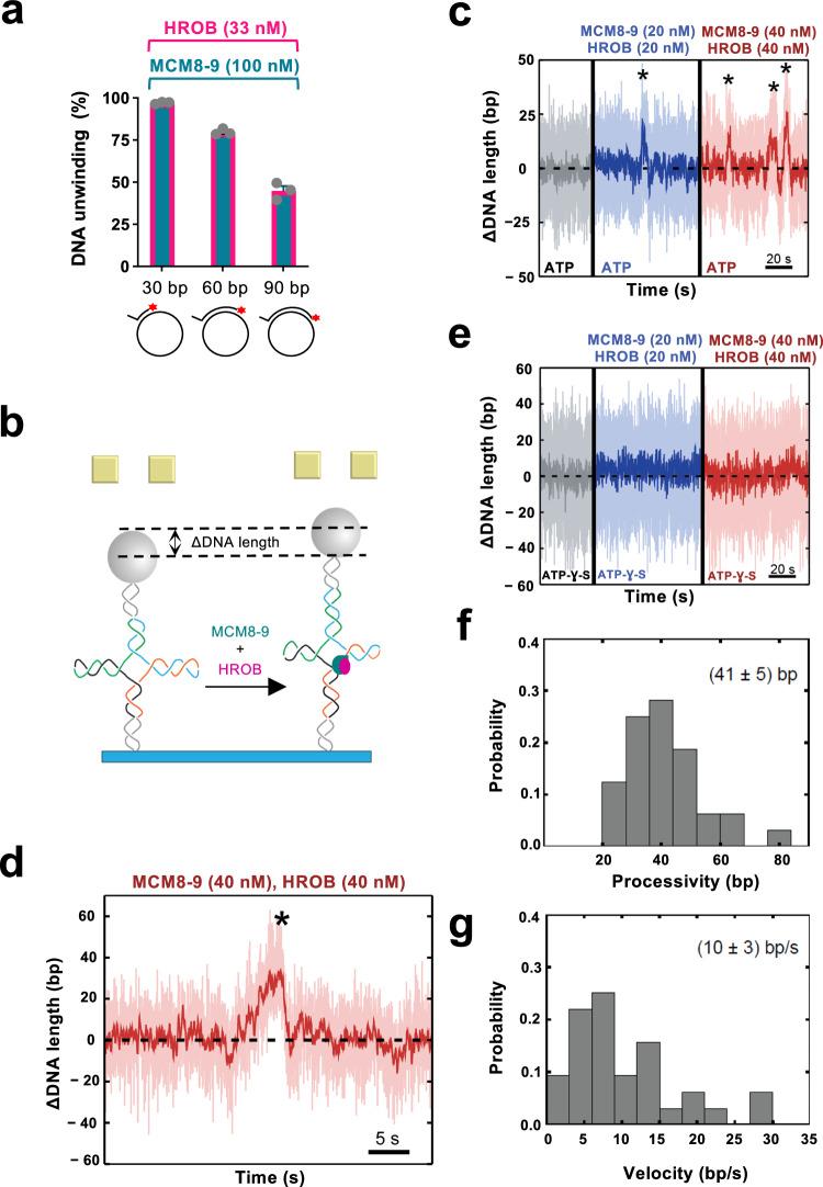
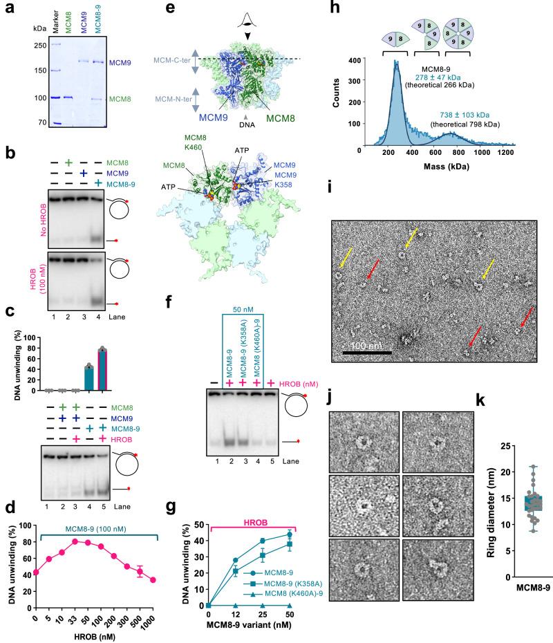
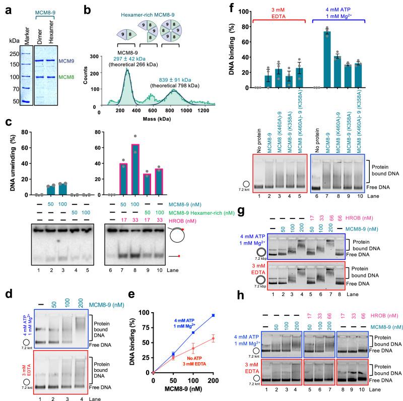
HROB promotes the MCM8-9 helicase in DNA damage response. To understand how HROB activates MCM8-9, we defined their interaction interface. We showed that HROB makes important yet transient contacts with both MCM8 and MCM9, and binds the MCM8-9 heterodimer with the highest affinity. MCM8-9-HROB prefer branched DNA structures, and display low DNA unwinding processivity. MCM8-9 unwinds DNA as a hexamer that assembles from dimers on DNA in the presence of ATP. The hexamer involves two repeating protein-protein interfaces between the alternating MCM8 and MCM9 subunits. One of these interfaces is quite stable and forms an obligate heterodimer across which HROB binds. The other interface is labile and mediates hexamer assembly, independently of HROB. The ATPase site formed at the labile interface contributes disproportionally more to DNA unwinding than that at the stable interface. Here, we show that HROB promotes DNA unwinding downstream of MCM8-9 loading and ring formation on ssDNA.

摘要

HROB在DNA损伤反应中促进MCM8-9解旋酶的活性。为了解HROB如何激活MCM8-9,我们确定了它们的相互作用界面。我们发现HROB与MCM8和MCM9都形成了重要但短暂的接触,并以最高亲和力结合MCM8-9异二聚体。MCM8-9-HROB更倾向于分支DNA结构,且DNA解旋持续性较低。MCM8-9以六聚体形式解旋DNA,该六聚体在ATP存在下由二聚体在DNA上组装而成。六聚体包含交替的MCM8和MCM9亚基之间的两个重复的蛋白质-蛋白质界面。其中一个界面相当稳定,形成了一个 obligate 异二聚体,HROB通过该异二聚体结合。另一个界面不稳定,介导六聚体组装,且与HROB无关。在不稳定界面形成的ATP酶位点对DNA解旋的贡献比稳定界面的更大。在此,我们表明HROB在MCM8-9加载到单链DNA上并形成环之后促进DNA解旋。 (注:“obligate”此处可能是专业术语,保留英文未翻译,需结合具体医学专业知识确定准确含义)

https://cdn.ncbi.nlm.nih.gov/pmc/blobs/6958/11055865/4eb23581b602/41467_2024_47936_Fig1_HTML.jpg

文献AI研究员

20分钟写一篇综述,助力文献阅读效率提升50倍。

立即体验

用中文搜PubMed

大模型驱动的PubMed中文搜索引擎

马上搜索

文档翻译

学术文献翻译模型,支持多种主流文档格式。

立即体验