Suppr超能文献

LRP1 调节 tau 内化、降解和种子形成,揭示了 tau 代谢的多种途径。

Regulation of tau internalization, degradation, and seeding by LRP1 reveals multiple pathways for tau catabolism.

机构信息

The Center for Vascular and Inflammatory Diseases, University of Maryland School of Medicine, Baltimore, Maryland, USA.

Alzheimer Research Unit, Department of Neurology, Massachusetts General Hospital and Harvard Medical School, Charlestown, Massachusetts, USA.

出版信息

J Biol Chem. 2021 Jan-Jun;296:100715. doi: 10.1016/j.jbc.2021.100715. Epub 2021 Apr 28.

Abstract

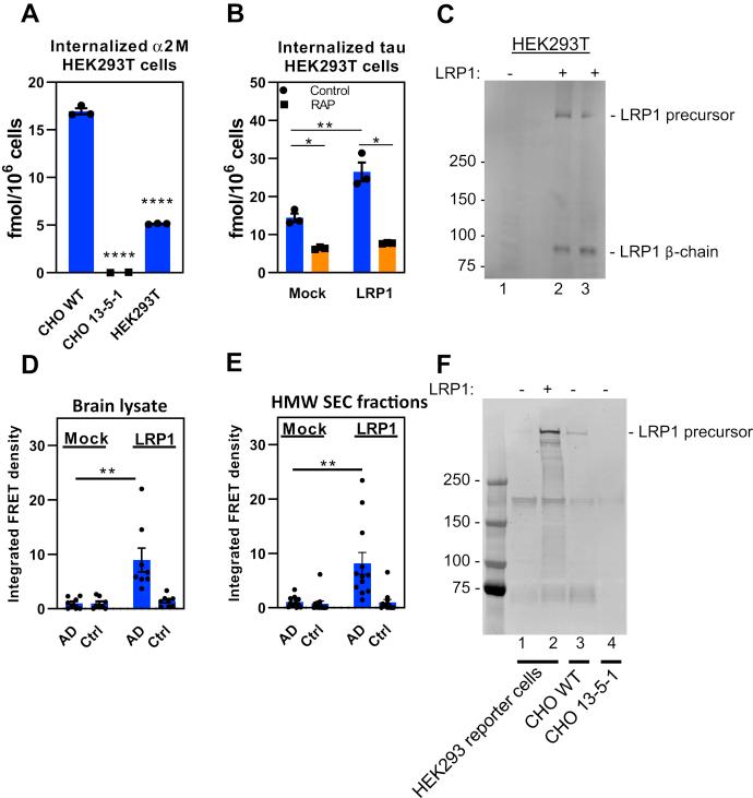
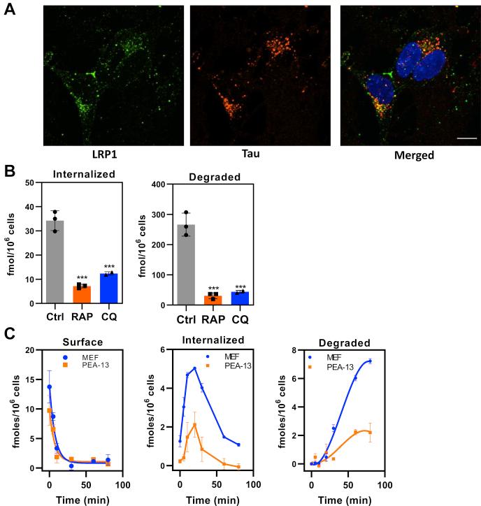
In Alzheimer's disease (AD), pathological forms of tau are transferred from cell to cell and "seed" aggregation of cytoplasmic tau. Phosphorylation of tau plays a key role in neurodegenerative tauopathies. In addition, apolipoprotein E (apoE), a major component of lipoproteins in the brain, is a genetic risk determinant for AD. The identification of the apoE receptor, low-density lipoprotein receptor-related protein 1 (LRP1), as an endocytic receptor for tau raises several questions about the role of LRP1 in tauopathies: is internalized tau, like other LRP1 ligands, delivered to lysosomes for degradation, and does LRP1 internalize pathological tau leading to cytosolic seeding? We found that LRP1 rapidly internalizes I-labeled tau, which is then efficiently degraded in lysosomal compartments. Surface plasmon resonance experiments confirm high affinity binding of tau and the tau microtubule-binding domain to LRP1. Interestingly, phosphorylated forms of recombinant tau bind weakly to LRP1 and are less efficiently internalized by LRP1. LRP1-mediated uptake of tau is inhibited by apoE, with the apoE4 isoform being the most potent inhibitor, likely because of its higher affinity for LRP1. Employing post-translationally-modified tau derived from brain lysates of human AD brain tissue, we found that LRP1-expressing cells, but not LRP1-deficient cells, promote cytosolic tau seeding in a process enhanced by apoE. These studies identify LRP1 as an endocytic receptor that binds and processes monomeric forms of tau leading to its degradation and promotes seeding by pathological forms of tau. The balance of these processes may be fundamental to the spread of neuropathology across the brain in AD.

摘要

在阿尔茨海默病(AD)中,tau 的病理形式从一个细胞转移到另一个细胞,并“种子”细胞质 tau 的聚集。tau 的磷酸化在神经退行性 tau 病中起着关键作用。此外,载脂蛋白 E(apoE)是脑内脂蛋白的主要成分,是 AD 的遗传风险决定因素。apoE 受体,即低密度脂蛋白受体相关蛋白 1(LRP1)的鉴定作为 tau 的内吞受体提出了几个关于 LRP1 在 tau 病中的作用的问题:内吞的 tau 是否像其他 LRP1 配体一样被递送到溶酶体进行降解,以及 LRP1 内吞病理性 tau 是否导致细胞质播种?我们发现 LRP1 可快速内吞 I 标记的 tau,随后 tau 可在溶酶体区室中有效降解。表面等离子体共振实验证实 tau 和 tau 微管结合结构域与 LRP1 具有高亲和力结合。有趣的是,磷酸化形式的重组 tau 与 LRP1 的结合力较弱,并且被 LRP1 内吞的效率较低。LRP1 介导的 tau 摄取被 apoE 抑制,apoE4 同工型是最有效的抑制剂,可能是因为其与 LRP1 的亲和力更高。利用源自人 AD 脑组织脑裂解物的翻译后修饰的 tau,我们发现表达 LRP1 的细胞,但不是缺乏 LRP1 的细胞,促进了细胞质 tau 的播种,这一过程被 apoE 增强。这些研究确定 LRP1 是一种内吞受体,可结合和处理单体形式的 tau,导致其降解,并促进病理性 tau 的播种。这些过程的平衡可能是 AD 中神经病理学在大脑中传播的基础。

https://cdn.ncbi.nlm.nih.gov/pmc/blobs/152d/8164048/a63b9eafeaeb/gr1.jpg

文献AI研究员

20分钟写一篇综述,助力文献阅读效率提升50倍。

立即体验

用中文搜PubMed

大模型驱动的PubMed中文搜索引擎

马上搜索

文档翻译

学术文献翻译模型,支持多种主流文档格式。

立即体验