Suppr超能文献

KLF5 诱导的 BBOX1-AS1 通过海绵吸附 miR-27a-5p 上调 MELK 并激活 FAK 信号通路促进非小细胞肺癌细胞的恶性表型。

KLF5-induced BBOX1-AS1 contributes to cell malignant phenotypes in non-small cell lung cancer via sponging miR-27a-5p to up-regulate MELK and activate FAK signaling pathway.

机构信息

Department of Geriatric Respiratory Medicine, the First Affiliated Hospital of Zhengzhou University, Zhengzhou, 450052, China.

Department of Neurology, the First Affiliated Hospital of Zhengzhou University, Zhengzhou, 450052, China.

出版信息

J Exp Clin Cancer Res. 2021 Apr 30;40(1):148. doi: 10.1186/s13046-021-01943-5.

Abstract

BACKGROUND

Non-small cell lung cancer (NSCLC) is a major histological subtype of lung cancer with high mortality and morbidity. A substantial amount of evidence demonstrates long non-coding RNAs (lncRNA) as critical regulators in tumorigeneis and malignant progression of human cancers. The oncogenic role of BBOX1 anti-sense RNA 1 (BBOX1-AS1) has been reported in several tumors. As yet, the potential functions and mechanisms of BBOX1-AS1 in NSCLC are obscure.

METHODS

The gene and protein expression was detected by qRT-PCR and western blot. Cell function was determined by CCK-8, colony forming, would healing and transwell assays. Bioinformatics tools, ChIP assays, dual luciferase reporters system and RNA pull-down experiments were used to examine the interaction between molecules. Subcutaneous tumor models in nude mice were established to investigate in vivo NSCLC cell behavior.

RESULTS

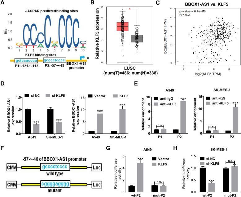
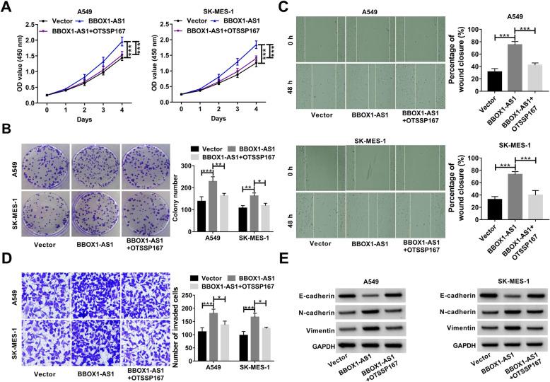
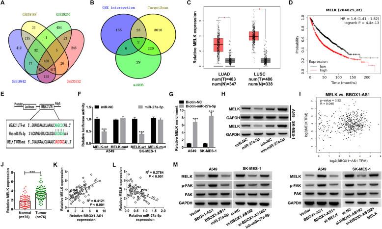
BBOX1-AS1 was highly expressed in NSCLC tissues and cells. High BBOX1-AS1 expression was associated with worse clinical parameters and poor prognosis. BBOX1-AS1 up-regulation was induced by transcription factor KLF5. BBOX1-AS1 deficiency resulted in an inhibition of cell proliferation, migration, invasion and EMT in vitro. Also, knockdown of BBOX1-AS1 suppressed NSCLC xenograft tumor growth in mice in vivo. Mechanistically, BBOX1-AS1 acted act as a competetive "sponge" of miR-27a-5p to promote maternal embryonic leucine zipper kinase (MELK) expression and activate FAK signaling. miR-27a-5p was confirmed as a tumor suppressor in NSCLC. Moreover, BBOX1-AS1-induced increase of cell proliferation, migration, invasion and EMT was greatly reversed due to the overexpression of miR-27a-5p. In addition, the suppressive effect of NSCLC progression owing to BBOX1-AS1 depletion was abated by the up-regulation of MELK. Consistently, BBOX1-AS1-mediated carcinogenicity was attenuated in NSCLC after treatment with a specific MELK inhibitor OTSSP167.

CONCLUSIONS

KLF5-induced BBOX1-AS1 exerts tumor-promotive roles in NSCLC via sponging miR-27a-5p to activate MELK/FAK signaling, providing the possibility of employing BBOX1-AS1 as a therapeutic target for NSCLC patients.

摘要

背景

非小细胞肺癌(NSCLC)是肺癌的主要组织学亚型,具有高死亡率和发病率。大量证据表明,长非编码 RNA(lncRNA)是人类癌症发生和恶性进展的关键调节因子。BBOX1 反义 RNA 1(BBOX1-AS1)在几种肿瘤中的致癌作用已被报道。然而,BBOX1-AS1 在 NSCLC 中的潜在功能和机制尚不清楚。

方法

通过 qRT-PCR 和 Western blot 检测基因和蛋白表达。CCK-8、集落形成、伤口愈合和 Transwell 测定法测定细胞功能。生物信息学工具、ChIP 测定法、双荧光素酶报告基因系统和 RNA 下拉实验用于检测分子之间的相互作用。建立裸鼠皮下肿瘤模型,研究体内 NSCLC 细胞行为。

结果

BBOX1-AS1 在 NSCLC 组织和细胞中高表达。BBOX1-AS1 高表达与更差的临床参数和不良预后相关。BBOX1-AS1 的上调是由转录因子 KLF5 诱导的。BBOX1-AS1 缺陷导致体外细胞增殖、迁移、侵袭和 EMT 抑制。此外,体内敲低 BBOX1-AS1 抑制了小鼠 NSCLC 异种移植肿瘤的生长。机制上,BBOX1-AS1 作为 miR-27a-5p 的竞争性“海绵”,促进母胚胎亮氨酸拉链激酶(MELK)表达并激活 FAK 信号。miR-27a-5p 被证实为 NSCLC 的肿瘤抑制因子。此外,由于过表达 miR-27a-5p,BBOX1-AS1 诱导的细胞增殖、迁移、侵袭和 EMT 增加得到了很大逆转。此外,由于 MELK 的上调,由于 BBOX1-AS1 耗竭导致的 NSCLC 进展的抑制作用减弱。一致地,在 NSCLC 中用特异性 MELK 抑制剂 OTSSP167 处理后,BBOX1-AS1 介导的致癌作用减弱。

结论

KLF5 诱导的 BBOX1-AS1 通过海绵 miR-27a-5p 发挥促癌作用在 NSCLC 中,激活 MELK/FAK 信号,为 NSCLC 患者提供了将 BBOX1-AS1 作为治疗靶点的可能性。

https://cdn.ncbi.nlm.nih.gov/pmc/blobs/321b/8086369/bc00fa8cefef/13046_2021_1943_Fig1_HTML.jpg

文献AI研究员

20分钟写一篇综述,助力文献阅读效率提升50倍。

立即体验

用中文搜PubMed

大模型驱动的PubMed中文搜索引擎

马上搜索

文档翻译

学术文献翻译模型,支持多种主流文档格式。

立即体验