Suppr超能文献

ITIH5 是一个 p53 反应基因,通过下调 KLF4 的转录活性抑制黑色素瘤细胞的生长和转移。

ITIH5, a p53-responsive gene, inhibits the growth and metastasis of melanoma cells by downregulating the transcriptional activity of KLF4.

机构信息

Department of Gynecology, Cancer Hospital of China Medical University, Liaoning Cancer Hospital & Institute, Shenyang, China.

Institute of Cancer Stem Cell & Department of Dermatology, The First Affiliated Hospital of Dalian Medical University, Dalian, 116044, China.

出版信息

Cell Death Dis. 2021 May 2;12(5):438. doi: 10.1038/s41419-021-03707-7.

Abstract

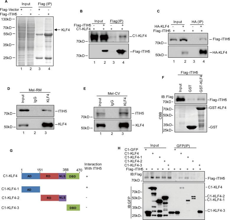
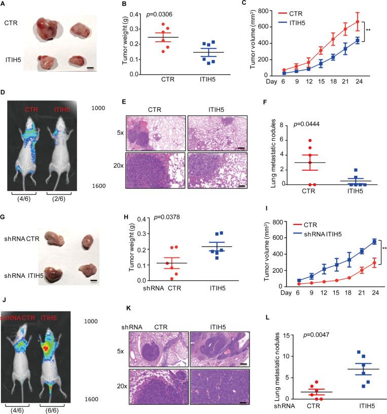
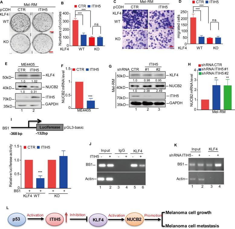
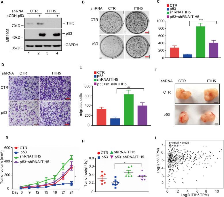
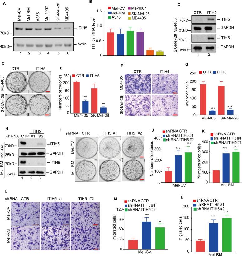
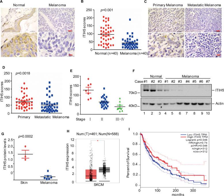
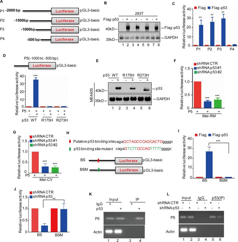
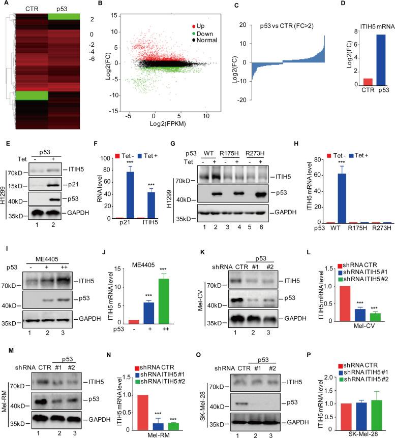
ITIH5, a member of the inter-α-trypsin inhibitory (ITI) gene family, acts as a putative tumour-suppressor gene in many cancers. However, its role and the regulatory mechanism in melanoma are still unclear. Here, we found that the expression of ITIH5 was decreased in melanoma tissues compared with normal skin tissues. Decreased expression of ITIH5 was correlated with clinicopathological features and predicted poor prognosis in patients with melanoma. Forced expression of ITIH5 significantly inhibited melanoma cell proliferation and metastasis in vitro and ex vivo while knockdown of ITIH5 expression enhanced the malignant behaviour of melanoma cells. In further mechanistic studies, we showed that p53 can directly bind to the promoter of ITIH5 and thus promotes transcription of ITIH5 in melanoma cells. Additionally, we found that ITIH5 interacted with Krüppel-like factor 4 (KLF4) and inhibited its transcriptional activity. Collectively, our data not only identified a tumour-suppressive role of ITIH5 in melanoma but also revealed that upregulation of ITIH5 by p53 suppressed melanoma cell growth and migration likely by downmodulating the transcriptional activity of KLF4.

摘要

ITIH5 是 inter-α-trypsin 抑制剂(ITI)基因家族的成员,在许多癌症中作为一种潜在的肿瘤抑制基因发挥作用。然而,其在黑色素瘤中的作用和调控机制尚不清楚。在这里,我们发现 ITIH5 的表达在黑色素瘤组织中低于正常皮肤组织。ITIH5 表达的降低与黑色素瘤患者的临床病理特征相关,并预测其预后不良。体外和体内实验结果表明,强制表达 ITIH5 显著抑制黑色素瘤细胞的增殖和转移,而敲低 ITIH5 表达则增强了黑色素瘤细胞的恶性行为。在进一步的机制研究中,我们表明 p53 可以直接与 ITIH5 的启动子结合,从而促进黑色素瘤细胞中 ITIH5 的转录。此外,我们发现 ITIH5 与 Krüppel 样因子 4(KLF4)相互作用并抑制其转录活性。总之,我们的数据不仅鉴定了 ITIH5 在黑色素瘤中的肿瘤抑制作用,还表明 p53 通过下调 KLF4 的转录活性而上调 ITIH5,从而抑制黑色素瘤细胞的生长和迁移。

https://cdn.ncbi.nlm.nih.gov/pmc/blobs/c3bc/8089095/6844dbead0a9/41419_2021_3707_Fig1_HTML.jpg

文献AI研究员

20分钟写一篇综述,助力文献阅读效率提升50倍。

立即体验

用中文搜PubMed

大模型驱动的PubMed中文搜索引擎

马上搜索

文档翻译

学术文献翻译模型,支持多种主流文档格式。

立即体验