Suppr超能文献

细胞应激通过内源性代谢产物鞘氨醇-1-磷酸促进 NOD1/2 依赖性炎症。

Cellular stress promotes NOD1/2-dependent inflammation via the endogenous metabolite sphingosine-1-phosphate.

机构信息

Department of Immunology, Max Planck Institute for Infection Biology, Berlin, Germany.

Department of Data Science and Engineering, Silesian University of Technology, Gliwice, Poland.

出版信息

EMBO J. 2021 Jul 1;40(13):e106272. doi: 10.15252/embj.2020106272. Epub 2021 May 4.

Abstract

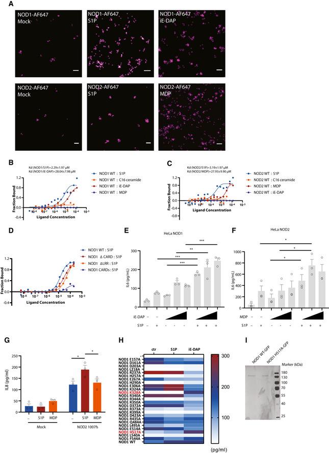
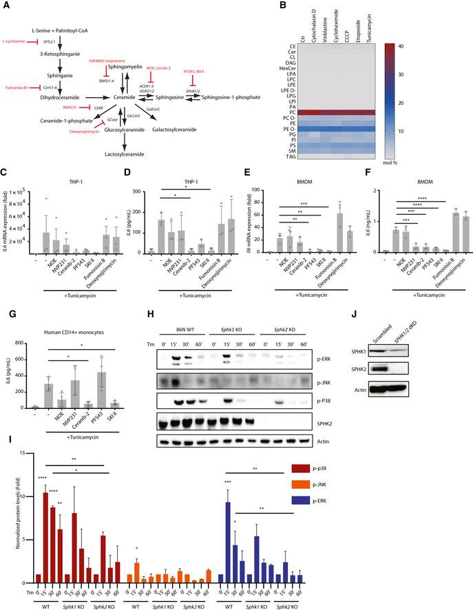
Cellular stress has been associated with inflammation, yet precise underlying mechanisms remain elusive. In this study, various unrelated stress inducers were employed to screen for sensors linking altered cellular homeostasis and inflammation. We identified the intracellular pattern recognition receptors NOD1/2, which sense bacterial peptidoglycans, as general stress sensors detecting perturbations of cellular homeostasis. NOD1/2 activation upon such perturbations required generation of the endogenous metabolite sphingosine-1-phosphate (S1P). Unlike peptidoglycan sensing via the leucine-rich repeats domain, cytosolic S1P directly bound to the nucleotide binding domains of NOD1/2, triggering NF-κB activation and inflammatory responses. In sum, we unveiled a hitherto unknown role of NOD1/2 in surveillance of cellular homeostasis through sensing of the cytosolic metabolite S1P. We propose S1P, an endogenous metabolite, as a novel NOD1/2 activator and NOD1/2 as molecular hubs integrating bacterial and metabolic cues.

摘要

细胞应激与炎症有关,但确切的潜在机制仍难以捉摸。在这项研究中,使用了各种不相关的应激诱导物来筛选与改变细胞内稳态和炎症相关的传感器。我们确定了识别细菌肽聚糖的细胞内模式识别受体 NOD1/2,作为检测细胞内稳态改变的通用应激传感器。在这种应激下,NOD1/2 的激活需要产生内源性代谢物鞘氨醇-1-磷酸 (S1P)。与通过富含亮氨酸重复序列域的肽聚糖感应不同,细胞质 S1P 直接与 NOD1/2 的核苷酸结合域结合,触发 NF-κB 激活和炎症反应。总之,我们揭示了 NOD1/2 通过感应细胞溶质代谢物 S1P 来监测细胞内稳态的未知作用。我们提出 S1P,一种内源性代谢物,作为 NOD1/2 的新型激活剂,以及 NOD1/2 作为整合细菌和代谢线索的分子枢纽。

https://cdn.ncbi.nlm.nih.gov/pmc/blobs/1395/8246065/49417c60dab1/EMBJ-40-e106272-g014.jpg

文献AI研究员

20分钟写一篇综述,助力文献阅读效率提升50倍。

立即体验

用中文搜PubMed

大模型驱动的PubMed中文搜索引擎

马上搜索

文档翻译

学术文献翻译模型,支持多种主流文档格式。

立即体验