Suppr超能文献

严重急性呼吸综合征冠状病毒2(SARS-CoV-2)蛋白ORF3a抑制自噬体与溶酶体的融合。

The SARS-CoV-2 protein ORF3a inhibits fusion of autophagosomes with lysosomes.

作者信息

Zhang Yabin, Sun Hao, Pei Rongjuan, Mao Binli, Zhao Zhenyu, Li Huihui, Lin Yong, Lu Kefeng

机构信息

Department of Neurosurgery, State Key Laboratory of Biotherapy, West China Hospital, Sichuan University and The Research Units of West China, Chinese Academy of Medical Sciences, Chengdu, China.

Center for Biosafety Mega-Science, Wuhan Institute of Virology, Chinese Academy of Sciences, Wuhan, China.

出版信息

Cell Discov. 2021 May 4;7(1):31. doi: 10.1038/s41421-021-00268-z.

Abstract

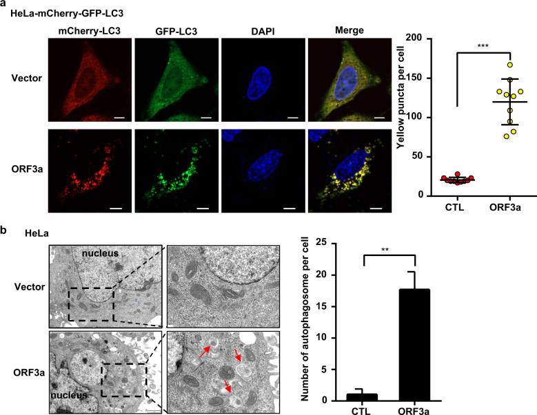
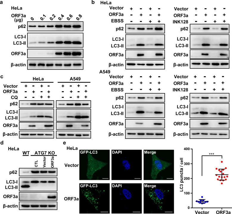
Severe acute respiratory syndrome coronavirus 2 (SARS-CoV-2) has caused the ongoing coronavirus disease 2019 pandemic. How SARS-CoV-2 regulates cellular responses to escape clearance by host cells is unknown. Autophagy is an intracellular lysosomal degradation pathway for the clearance of various cargoes, including viruses. Here, we systematically screened 28 viral proteins of SARS-CoV-2 and identified that ORF3a strongly inhibited autophagic flux by blocking the fusion of autophagosomes with lysosomes. ORF3a colocalized with lysosomes and interacted with VPS39, a component of the homotypic fusion and protein sorting (HOPS) complex. The ORF3a-VPS39 interaction prohibited the binding of HOPS with RAB7, which prevented the assembly of fusion machinery, leading to the accumulation of unfused autophagosomes. These results indicated the potential mechanism by which SARS-CoV-2 escapes degradation; that is, the virus interferes with autophagosome-lysosome fusion. Furthermore, our findings will facilitate strategies targeting autophagy for conferring potential protection against the spread of SARS-CoV-2.

摘要

严重急性呼吸综合征冠状病毒2(SARS-CoV-2)引发了持续的2019冠状病毒病大流行。SARS-CoV-2如何调节细胞反应以逃避宿主细胞的清除尚不清楚。自噬是一种细胞内溶酶体降解途径,用于清除包括病毒在内的各种货物。在这里,我们系统地筛选了SARS-CoV-2的28种病毒蛋白,发现ORF3a通过阻断自噬体与溶酶体的融合强烈抑制自噬流。ORF3a与溶酶体共定位,并与同型融合和蛋白质分选(HOPS)复合体的一个组分VPS39相互作用。ORF3a-VPS39相互作用阻止了HOPS与RAB7的结合,从而阻止了融合机器的组装,导致未融合自噬体的积累。这些结果表明了SARS-CoV-2逃避降解的潜在机制;也就是说,该病毒干扰自噬体-溶酶体融合。此外,我们的发现将有助于制定针对自噬的策略,以提供针对SARS-CoV-2传播的潜在保护。

https://cdn.ncbi.nlm.nih.gov/pmc/blobs/d909/8096941/38a73e881863/41421_2021_268_Fig1_HTML.jpg

文献AI研究员

20分钟写一篇综述,助力文献阅读效率提升50倍。

立即体验

用中文搜PubMed

大模型驱动的PubMed中文搜索引擎

马上搜索

文档翻译

学术文献翻译模型,支持多种主流文档格式。

立即体验