Suppr超能文献

Krüppel 样因子 15 通过增强 P53 SUMO1 缀合抑制肾小球系膜细胞增殖。

Krϋppel-like factor 15 suppresses renal glomerular mesangial cell proliferation via enhancing P53 SUMO1 conjugation.

机构信息

Department of Nephrology, First Medical Center of Chinese PLA General Hospital, Nephrology Institute of the Chinese People's Liberation Army, State Key Laboratory of Kidney Diseases, National Clinical Research Center for Kidney Diseases, Beijing Key Laboratory of Kidney Diseases, Chinese PLA Institute of Nephrology, Chinese PLA General Hospital, Beijing, China.

出版信息

J Cell Mol Med. 2021 Jun;25(12):5691-5706. doi: 10.1111/jcmm.16583. Epub 2021 May 4.

Abstract

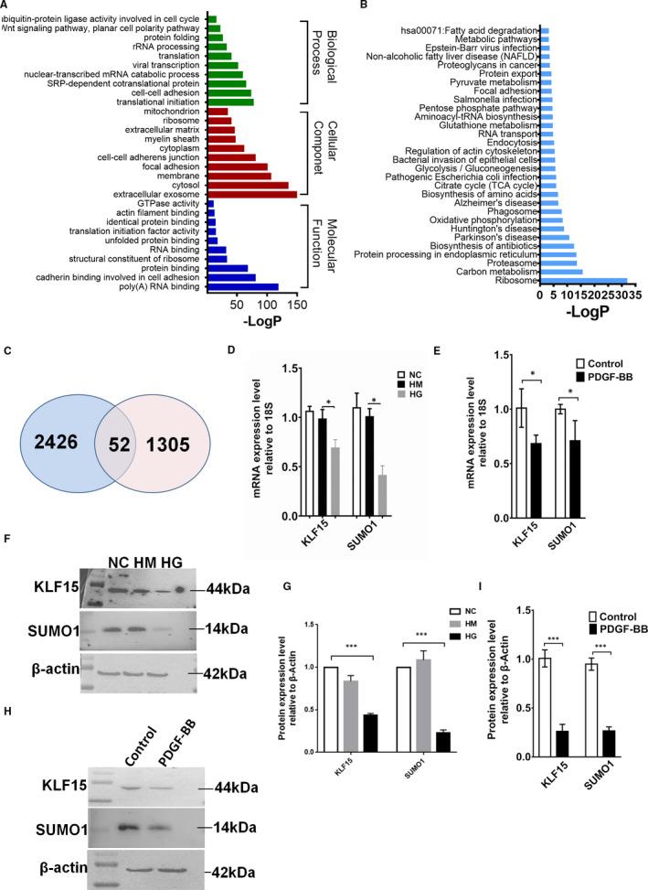
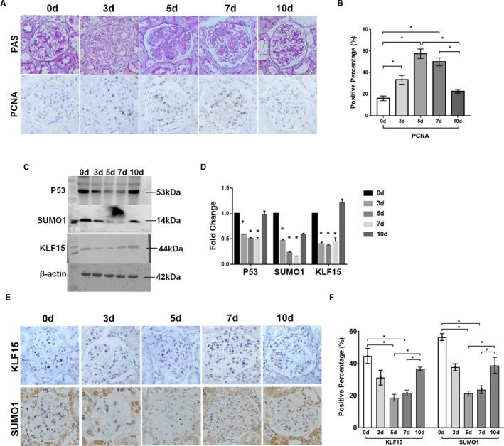
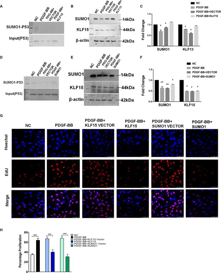
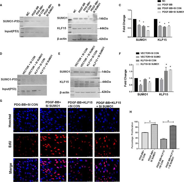
Mesangial cell (MC) proliferation is a key pathological feature in a number of common human renal diseases, including mesangial proliferative nephritis and diabetic nephropathies. Knowledge of MC responses to pathological stimuli is crucial to the understanding of these disease processes. We previously determined that Krϋppel-like factor 15 (KLF15), a kidney-enriched zinc-finger transcription factor, was required for inhibition of MC proliferation. In the present study, we investigated the direct target gene and the underlying mechanism by which KLF15 regulated mesangial proliferation. First, we screened small ubiquitin-related modifier 1 (SUMO1) as the direct transcriptional target of KLF15 and validated this finding with ChIP-PCR and luciferase assays. Furthermore, we demonstrated that overexpressing KLF15 or SUMO1 enhanced the stability of P53, which blocked the cell cycle of human renal MCs (HRMCs) and therefore abolished cell proliferation. Conversely, knockdown of SUMO1 in HRMCs, even those overexpressed with KLF15, could not inhibit HRMC proliferation rates and increase SUMOylation of P53. Finally, the results showed that the levels of SUMOylated P53 in the kidney cortices of anti-Thy 1 model rats were decreased during proliferation periods. These findings reveal the critical mechanism by which KLF15 targets SUMO1 to mediate the proliferation of MCs.

摘要

系膜细胞(MC)增殖是许多常见人类肾脏疾病的关键病理特征,包括系膜增生性肾炎和糖尿病肾病。了解 MC 对病理刺激的反应对于理解这些疾病过程至关重要。我们之前确定,富含锌指转录因子 Krüppel 样因子 15(KLF15)对于抑制 MC 增殖是必需的。在本研究中,我们研究了 KLF15 调节系膜增殖的直接靶基因和潜在机制。首先,我们筛选出小泛素相关修饰物 1(SUMO1)作为 KLF15 的直接转录靶标,并通过 ChIP-PCR 和荧光素酶测定验证了这一发现。此外,我们证明过表达 KLF15 或 SUMO1 增强了 P53 的稳定性,从而阻止了人肾系膜细胞(HRMCs)的细胞周期,从而阻止了细胞增殖。相反,即使在过表达 KLF15 的情况下,敲低 SUMO1 也不能抑制 HRMC 的增殖率并增加 P53 的 SUMO 化。最后,结果表明,在增殖期间,抗 Thy1 模型大鼠肾脏皮质中 SUMO 化 P53 的水平降低。这些发现揭示了 KLF15 靶向 SUMO1 来介导 MC 增殖的关键机制。

https://cdn.ncbi.nlm.nih.gov/pmc/blobs/7a44/8184688/138764cc9a71/JCMM-25-5691-g003.jpg

文献AI研究员

20分钟写一篇综述,助力文献阅读效率提升50倍。

立即体验

用中文搜PubMed

大模型驱动的PubMed中文搜索引擎

马上搜索

文档翻译

学术文献翻译模型,支持多种主流文档格式。

立即体验