Suppr超能文献

活化的系膜细胞通过 VEGFA/VEGFR2 和 Angpt2/Tie2 途径诱导大鼠抗 Thy-1 肾炎肾小球内皮细胞增殖。

Activated mesangial cells induce glomerular endothelial cells proliferation in rat anti-Thy-1 nephritis through VEGFA/VEGFR2 and Angpt2/Tie2 pathway.

机构信息

Department of Nephrology, First Medical Center of Chinese PLA General Hospital, Nephrology Institute of the Chinese People's Liberation Army, State Key Laboratory of Kidney Diseases, National Clinical Research Center for Kidney Diseases, Beijing Key Laboratory of Kidney Disease Research, Beijing, China.

Department of Nephrology, The Second Hospital of Jilin University, Changchun, China.

出版信息

Cell Prolif. 2021 Jun;54(6):e13055. doi: 10.1111/cpr.13055. Epub 2021 May 13.

Abstract

OBJECTIVES

We aimed to investigate the underlying mechanism of endothelial cells (ECs) proliferation in anti-Thy-1 nephritis.

MATERIALS AND METHODS

We established anti-Thy-1 nephritis and co-culture system to explore the underlying mechanism of ECs proliferation in vivo and in vitro. EdU assay kit was used for measuring cell proliferation. Immunohistochemical staining and immunofluorescence staining were used to detect protein expression. ELISA was used to measure the concentration of protein in serum and medium. RT-qPCR and Western blot were used to qualify the mRNA and protein expression. siRNA was used to knock down specific protein expression.

RESULTS

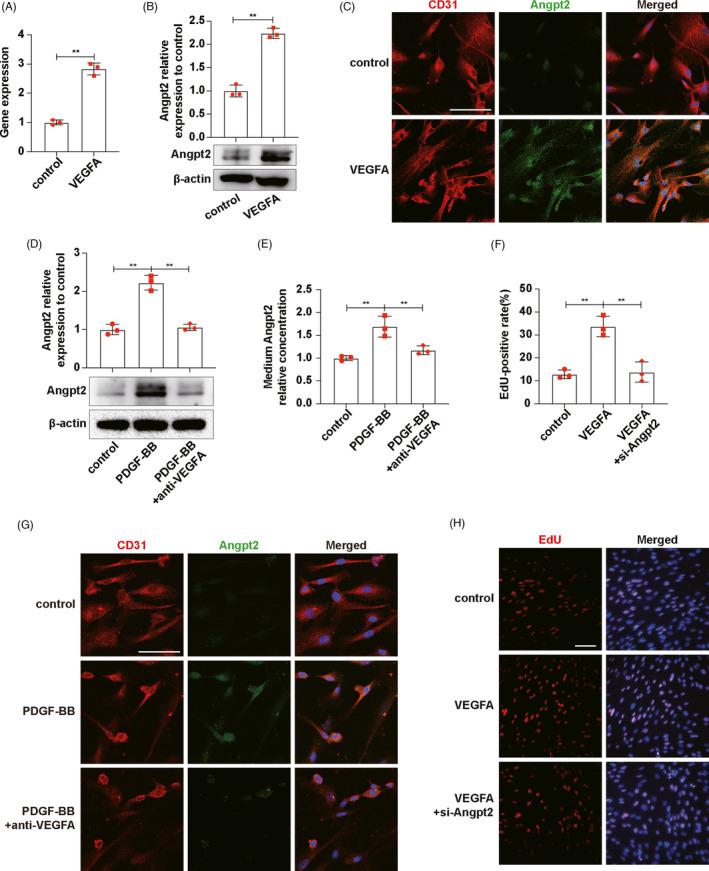
In anti-Thy-1 nephritis, ECs proliferation was associated with mesangial cells (MCs)-derived vascular endothelial growth factor A (VEGFA) and ECs-derived angiopoietin2 (Angpt2). In vitro co-culture system activated MCs-expressed VEGFA to promote vascular endothelial growth factor receptor2 (VEGFR2) activation, Angpt2 expression and ECs proliferation, but inhibit TEK tyrosine kinase (Tie2) phosphorylation. MCs-derived VEGFA stimulated Angpt2 expression in ECs, which inhibited Tie2 phosphorylation and promoted ECs proliferation. And decline of Tie2 phosphorylation induced ECs proliferation. In anti-Thy-1 nephritis, promoting Tie2 phosphorylation could alleviate ECs proliferation.

CONCLUSIONS

Our study showed that activated MCs promoted ECs proliferation through VEGFA/VEGFR2 and Angpt2/Tie2 pathway in experimental mesangial proliferative glomerulonephritis (MPGN) and in vitro co-culture system. And enhancing Tie2 phosphorylation could alleviate ECs proliferation, which will provide a new idea for MPGN treatment.

摘要

目的

我们旨在研究抗 Thy-1 肾炎中内皮细胞(ECs)增殖的潜在机制。

材料和方法

我们建立了抗 Thy-1 肾炎和共培养系统,以探索体内和体外 ECs 增殖的潜在机制。EdU 检测试剂盒用于测量细胞增殖。免疫组织化学染色和免疫荧光染色用于检测蛋白表达。ELISA 用于测量血清和培养基中蛋白的浓度。RT-qPCR 和 Western blot 用于定性 mRNA 和蛋白表达。siRNA 用于敲低特定蛋白表达。

结果

在抗 Thy-1 肾炎中,ECs 增殖与系膜细胞(MCs)衍生的血管内皮生长因子 A(VEGFA)和 ECs 衍生的血管生成素 2(Angpt2)有关。体外共培养系统激活 MCs 表达的 VEGFA 促进血管内皮生长因子受体 2(VEGFR2)激活、Angpt2 表达和 ECs 增殖,但抑制 TEK 酪氨酸激酶(Tie2)磷酸化。MCs 衍生的 VEGFA 刺激 ECs 中 Angpt2 的表达,抑制 Tie2 磷酸化并促进 ECs 增殖。而 Tie2 磷酸化的下降诱导 ECs 增殖。在抗 Thy-1 肾炎中,促进 Tie2 磷酸化可减轻 ECs 增殖。

结论

我们的研究表明,在实验性系膜增生性肾小球肾炎(MPGN)和体外共培养系统中,激活的 MCs 通过 VEGFA/VEGFR2 和 Angpt2/Tie2 通路促进 ECs 增殖。增强 Tie2 磷酸化可减轻 ECs 增殖,为 MPGN 的治疗提供了新的思路。

https://cdn.ncbi.nlm.nih.gov/pmc/blobs/b05c/8168418/7868f183bff1/CPR-54-e13055-g005.jpg

文献AI研究员

20分钟写一篇综述,助力文献阅读效率提升50倍。

立即体验

用中文搜PubMed

大模型驱动的PubMed中文搜索引擎

马上搜索

文档翻译

学术文献翻译模型,支持多种主流文档格式。

立即体验