Suppr超能文献

iRhom 同源结构域对于 ADAM17 介导的 TNFα 和 EGF 受体配体的释放是不可或缺的。

The iRhom homology domain is indispensable for ADAM17-mediated TNFα and EGF receptor ligand release.

机构信息

Institute of Molecular Pharmacology, Medical Faculty, RWTH Aachen University, Wendlingweg 2, 52074, Aachen, Germany.

Czech Centre for Phenogenomics, Institute of Molecular Genetics of the Czech Academy of Sciences, Prague, Czech Republic.

出版信息

Cell Mol Life Sci. 2021 Jun;78(11):5015-5040. doi: 10.1007/s00018-021-03845-3. Epub 2021 May 5.

Abstract

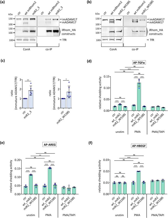
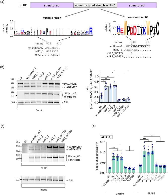
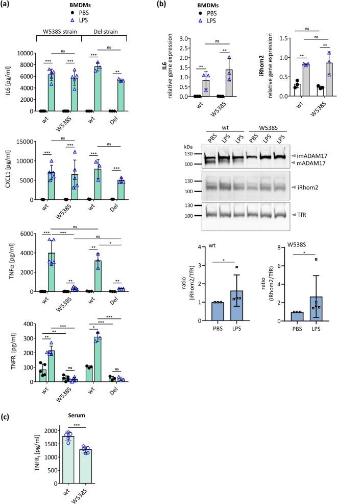
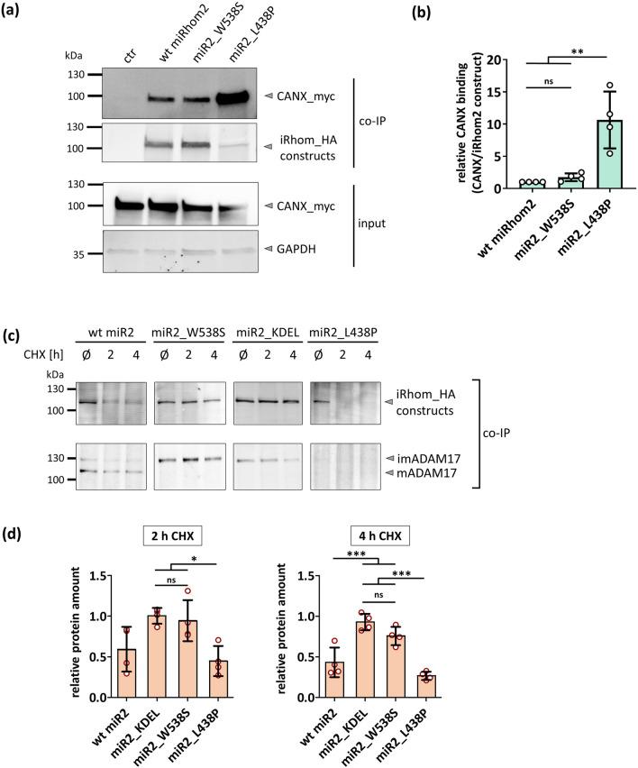
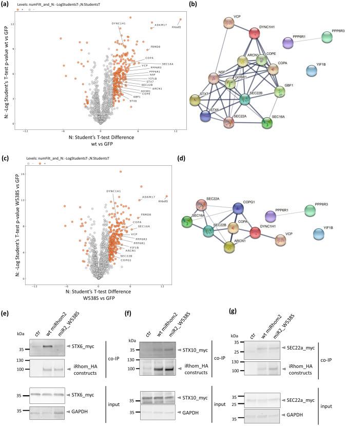
Membrane-tethered signalling proteins such as TNFα and many EGF receptor ligands undergo shedding by the metalloproteinase ADAM17 to get released. The pseudoproteases iRhom1 and iRhom2 are important for the transport, maturation and activity of ADAM17. Yet, the structural and functional requirements to promote the transport of the iRhom-ADAM17 complex have not yet been thoroughly investigated. Utilising in silico and in vitro methods, we here map the conserved iRhom homology domain (IRHD) and provide first insights into its structure and function. By focusing on iRhom2, we identified different structural and functional factors within the IRHD. We found that the structural integrity of the IRHD is a key factor for ADAM17 binding. In addition, we identified a highly conserved motif within an unstructured region of the IRHD, that, when mutated, restricts the transport of the iRhom-ADAM17 complex through the secretory pathway in in vitro, ex vivo and in vivo systems and also increases the half-life of iRhom2 and ADAM17. Furthermore, the disruption of this IRHD motif was also reflected by changes in the yet undescribed interaction profile of iRhom2 with proteins involved in intracellular vesicle transport. Overall, we provide the first insights into the forward trafficking of iRhoms which is critical for TNFα and EGF receptor signalling.

摘要

膜结合的信号蛋白,如 TNFα 和许多表皮生长因子受体配体,通过金属蛋白酶 ADAM17 的脱落作用被释放出来。假蛋白水解酶 iRhom1 和 iRhom2 对 ADAM17 的运输、成熟和活性很重要。然而,促进 iRhom-ADAM17 复合物运输的结构和功能要求尚未得到彻底研究。利用计算机模拟和体外方法,我们在此映射了保守的 iRhom 同源结构域(IRHD),并首次深入了解其结构和功能。通过关注 iRhom2,我们确定了 IRHD 内的不同结构和功能因素。我们发现,IRHD 的结构完整性是 ADAM17 结合的关键因素。此外,我们在 IRHD 的无结构区域内鉴定出一个高度保守的基序,当该基序发生突变时,会限制 iRhom-ADAM17 复合物在体外、离体和体内系统中的分泌途径中的运输,并且还会增加 iRhom2 和 ADAM17 的半衰期。此外,这种 IRHD 基序的破坏也反映在 iRhom2 与参与细胞内囊泡运输的蛋白质的尚未描述的相互作用谱的变化上。总的来说,我们首次深入了解了 iRhoms 的正向运输,这对 TNFα 和表皮生长因子受体信号转导至关重要。

https://cdn.ncbi.nlm.nih.gov/pmc/blobs/74c3/11072494/95e0e8d26c8b/18_2021_3845_Fig1_HTML.jpg

文献AI研究员

20分钟写一篇综述,助力文献阅读效率提升50倍。

立即体验

用中文搜PubMed

大模型驱动的PubMed中文搜索引擎

马上搜索

文档翻译

学术文献翻译模型,支持多种主流文档格式。

立即体验