Suppr超能文献

与高血压性心力衰竭大鼠相关的肠道微生物群落组成和代谢物的变化。

Changes of gut microbiome composition and metabolites associated with hypertensive heart failure rats.

机构信息

The Domestic First-class Discipline Construction Project of Chinese Medicine, Hunan University of Chinese Medicine, Changsha, Hunan, China.

Institute of Traditional Chinese Medicine Diagnostics, Hunan University of Chinese Medicine, Changsha, Hunan, China.

出版信息

BMC Microbiol. 2021 May 5;21(1):141. doi: 10.1186/s12866-021-02202-5.

Abstract

BACKGROUND

The potential role of the gut microbiome (GM) in heart failure (HF) had recently been revealed. However, the underlying mechanisms of the GM and fecal metabolome in HF have not been characterized. The Dahl salt-sensitive rat model of hypertensive heart failure (H-HF) was used to study the clinical symptoms and characteristics. To elucidate the pathogenesis of HF, we combined 16S rRNA gene sequencing and metabolomics to analyze gut microbial compositions and fecal metabolomic profiles of rats with H-HF.

RESULTS

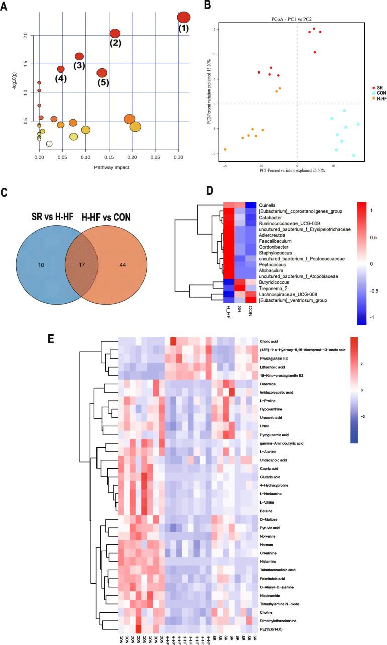
PCoA of beta diversity shown that the gut microbiome composition profiles among the three groups were separated. Gut microbial composition was significantly altered in H-HF rats, the ratio of Firmicutes to Bacteroidetes(F/B) increased and the abundance of Muribaculaceae, Lachnospiraceae, and Lactobacillaceae decreased. Significantly altered levels of 17 genera and 35 metabolites were identified as the potential biomarker of H-HF. Correlation analysis revealed that specific altered genera were strongly correlated with changed fecal metabolites. The reduction in short-chain fatty acids (SCFA)-producing bacteria and trimethylamine N-oxide (TMAO) might be a notable characteristic for H-HF.

CONCLUSIONS

This is the first study to characterize the fecal microbiome of hypertensive heart failure by integrating 16S rRNA gene sequencing and LC-MS-based metabolomics approaches. Collectively, the results suggesting changes of gut microbiome composition and metabolites are associated with hypertensive heart failure rats.

摘要

背景

肠道微生物群(GM)在心力衰竭(HF)中的潜在作用最近已经被揭示。然而,GM 和粪便代谢组在 HF 中的潜在机制尚未被描述。我们使用 Dahl 盐敏感型高血压性心力衰竭(H-HF)大鼠模型来研究临床症状和特征。为了阐明 HF 的发病机制,我们结合 16S rRNA 基因测序和代谢组学分析了 H-HF 大鼠的肠道微生物组成和粪便代谢组谱。

结果

β多样性的 PCoA 表明三组之间的肠道微生物群组成谱分离。H-HF 大鼠的肠道微生物组成发生了显著改变,厚壁菌门与拟杆菌门的比例(F/B)增加,Muribaculaceae、Lachnospiraceae 和 Lactobacillaceae 的丰度降低。鉴定出 17 个属和 35 种代谢物的水平发生了显著改变,作为 H-HF 的潜在生物标志物。相关性分析显示,特定改变的属与粪便代谢物的变化密切相关。短链脂肪酸(SCFA)产生菌和三甲胺 N-氧化物(TMAO)的减少可能是 H-HF 的一个显著特征。

结论

这是首次通过整合 16S rRNA 基因测序和基于 LC-MS 的代谢组学方法来描述高血压性心力衰竭粪便微生物组的研究。总之,结果表明肠道微生物组组成和代谢物的变化与高血压性心力衰竭大鼠有关。

https://cdn.ncbi.nlm.nih.gov/pmc/blobs/9866/8097775/1e1b3405fef1/12866_2021_2202_Fig1_HTML.jpg

文献AI研究员

20分钟写一篇综述,助力文献阅读效率提升50倍。

立即体验

用中文搜PubMed

大模型驱动的PubMed中文搜索引擎

马上搜索

文档翻译

学术文献翻译模型,支持多种主流文档格式。

立即体验