Suppr超能文献

通过整合粪便代谢组学和 16S rRNA 测序对卒中后吞咽障碍大鼠 HF-rTMS 治疗机制的综合评估。

Comprehensive assessment of HF-rTMS treatment mechanism for post-stroke dysphagia in rats by integration of fecal metabolomics and 16S rRNA sequencing.

机构信息

The Third Affiliated Hospital of Sun Yat-sen University, Department of Rehabilitation Medicine, Guangzhou, Guangdong, China.

Guangzhou University of Chinese Medicine, Clinical Medical College of Acupuncture Moxibustion and Rehabilitation, Guangzhou, Guangdong, China.

出版信息

Front Cell Infect Microbiol. 2024 Apr 15;14:1373737. doi: 10.3389/fcimb.2024.1373737. eCollection 2024.

Abstract

BACKGROUND

The mechanism by which high-frequency repetitive transcranial magnetic stimulation (HF-rTMS) improves swallowing function by regulating intestinal flora remains unexplored. We aimed to evaluate this using fecal metabolomics and 16S rRNA sequencing.

METHODS

A Post-stroke dysphagia (PSD) rat model was established by middle cerebral artery occlusion. The magnetic stimulation group received HF-rTMS from the 7th day post-operation up to 14th day post-surgery. Swallowing function was assessed using a videofluoroscopic swallowing study (VFSS). Hematoxylin-eosin (H&E) staining was used to assess histopathological changes in the intestinal tissue. Intestinal flora levels were evaluated by sequencing the 16S rRNA V3-V4 region. Metabolite changes within the intestinal flora were evaluated by fecal metabolomics using liquid chromatography-tandem mass spectrometry.

RESULTS

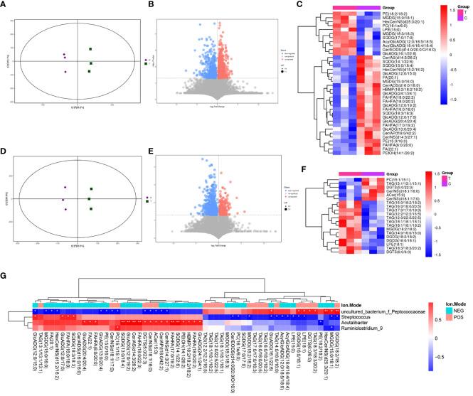
VFSS showed that the bolus area and pharyngeal bolus speed were significantly decreased in PSD rats, while the bolus area increased and pharyngeal transit time decreased after HF-rTMS administration (p < 0.05). In the PSD groups, H&E staining revealed damaged surface epithelial cells and disrupted cryptal glands, whereas HF-rTMS reinforced the integrity of the intestinal epithelial cells. 16S rRNA sequencing indicated that PSD can disturb the intestinal flora and its associated metabolites, whereas HF-rTMS can significantly regulate the composition of the intestinal microflora. Firmicutes and Lactobacillus abundances were lower in the PSD group than in the baseline group at the phylum and genus levels, respectively; however, both increased after HF-rTMS administration. Levels of ceramides (Cer), free fatty acids (FA), phosphatidylethanolamine (PE), triacylglycerol (TAG), and sulfoquinovosyl diacylglycerol were increased in the PSD group. The Cer, FA, and DG levels decreased after HF-rTMS treatment, whereas the TAG levels increased. Peptococcaceae was negatively correlated with Cer, Streptococcus was negatively correlated with DG, and Acutalibacter was positively correlated with FA and Cer. However, these changes were effectively restored by HF-rTMS, resulting in recovery from dysphagia.

CONCLUSION

These findings suggest a synergistic role for the gut microbiota and fecal metabolites in the development of PSD and the therapeutic mechanisms underlying HF-rTMS.

摘要

背景

高频重复经颅磁刺激(HF-rTMS)通过调节肠道菌群改善吞咽功能的机制尚不清楚。我们旨在通过粪便代谢组学和 16S rRNA 测序来评估这一点。

方法

通过大脑中动脉闭塞建立卒中后吞咽障碍(PSD)大鼠模型。磁刺激组从术后第 7 天到第 14 天接受 HF-rTMS。使用视频透视吞咽研究(VFSS)评估吞咽功能。苏木精-伊红(H&E)染色评估肠组织的组织病理学变化。通过测序 16S rRNA V3-V4 区评估肠道菌群水平。通过液相色谱-串联质谱法进行粪便代谢组学评估肠道菌群内代谢物的变化。

结果

VFSS 显示 PSD 大鼠的团块面积和咽部团块速度明显降低,而 HF-rTMS 给药后团块面积增加,咽部通过时间缩短(p<0.05)。在 PSD 组中,H&E 染色显示表面上皮细胞受损,隐窝腺破坏,而 HF-rTMS 则增强了肠上皮细胞的完整性。16S rRNA 测序表明 PSD 可扰乱肠道菌群及其相关代谢物,而 HF-rTMS 可显著调节肠道微生物群落组成。厚壁菌门和乳杆菌属的丰度在 PSD 组的门和属水平上均低于基线组,而 HF-rTMS 给药后两者均增加。PSD 组的神经酰胺(Cer)、游离脂肪酸(FA)、磷脂酰乙醇胺(PE)、三酰甘油(TAG)和磺基奎诺糖二酰甘油(DG)水平升高。HF-rTMS 治疗后 Cer、FA 和 DG 水平降低,而 TAG 水平升高。粪球菌科与 Cer 呈负相关,链球菌与 DG 呈负相关,阿克塔尔杆菌与 FA 和 Cer 呈正相关。然而,HF-rTMS 有效地恢复了这些变化,从而从吞咽障碍中恢复。

结论

这些发现表明肠道微生物群和粪便代谢物在 PSD 的发展和 HF-rTMS 的治疗机制中具有协同作用。

https://cdn.ncbi.nlm.nih.gov/pmc/blobs/2634/11057012/12021ef17b74/fcimb-14-1373737-g001.jpg

文献AI研究员

20分钟写一篇综述,助力文献阅读效率提升50倍。

立即体验

用中文搜PubMed

大模型驱动的PubMed中文搜索引擎

马上搜索

文档翻译

学术文献翻译模型,支持多种主流文档格式。

立即体验