Suppr超能文献

PD-1/PD-Ls 表达与甲基化在低级别胶质瘤患者中的临床意义特征。

Characterization of the Clinical Significance of PD-1/PD-Ls Expression and Methylation in Patients With Low-Grade Glioma.

机构信息

Department of Oncology, 261546Wuxi People's Hospital Affiliated to Nanjing Medical University, Wuxi, China.

Department of Bioinformatics, 12461Nanjing Medical University, Nanjing, China.

出版信息

Technol Cancer Res Treat. 2021 Jan-Dec;20:15330338211011970. doi: 10.1177/15330338211011970.

Abstract

BACKGROUND

Immune checkpoints play crucial roles in the immune escape of cancer cells. However, the exact prognostic values of expression and methylation of programmed-death 1 (PD-1), programmed-death-ligand 1 (PD-L1) and PD-L2 in low-grade glioma (LGG) have not been well-defined yet.

METHODS

A total 514 LGG samples from the Cancer Genome Atlas (TCGA) dataset containing gene expression, DNA methylation, and survival data were enrolled in our study. Besides, a total of 137 primary LGG samples from the Chinese Glioma Genome Atlas (CGGA) database were also extracted for the survival analysis of the prognostic values of PD-1/PD-Ls expression.

RESULTS

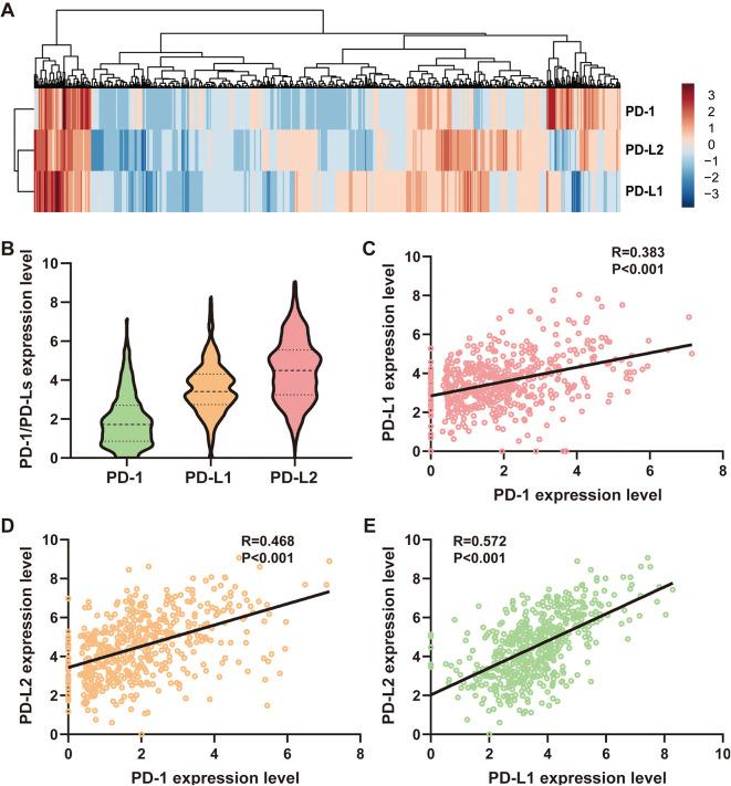
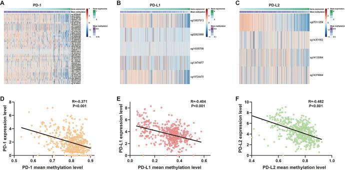
PD-1/PD-Ls had distinct co-expression patterns in LGG tissues. The expression and methylation level of PD-1/PD-Ls seemed to be various in different LGG subtypes. Besides, overexpression and hypo-methylation of PD-1/PD-Ls were associated with worse prognosis. In addition, PD-1/PD-Ls expression was positively associated with TIICs infiltration, while their methylation was negatively associated with TIICs infiltration. Moreover, PD-1/PD-Ls and their positively correlated gene mainly participated in immune response related biological processes.

CONCLUSION

To conclude, overexpression and hypo-methylation of PD-1/PD-Ls predicted unfavorable prognosis in LGG patients, suggesting those patients may benefit from PD1/PD-Ls checkpoint inhibitors treatment.

摘要

背景

免疫检查点在癌细胞的免疫逃逸中发挥着关键作用。然而,程序性死亡受体 1(PD-1)、程序性死亡配体 1(PD-L1)和 PD-L2 的表达和甲基化在低级别胶质瘤(LGG)中的确切预后价值尚未明确。

方法

本研究共纳入了癌症基因组图谱(TCGA)数据集的 514 例 LGG 样本,包含基因表达、DNA 甲基化和生存数据。此外,还从中国胶质瘤基因组图谱(CGGA)数据库中提取了 137 例原发性 LGG 样本,用于分析 PD-1/PD-Ls 表达的预后价值的生存分析。

结果

PD-1/PD-Ls 在 LGG 组织中具有不同的共表达模式。PD-1/PD-Ls 的表达和甲基化水平在不同的 LGG 亚型中似乎存在差异。此外,PD-1/PD-Ls 的过表达和低甲基化与预后不良相关。此外,PD-1/PD-Ls 表达与 TIICs 浸润呈正相关,而其甲基化与 TIICs 浸润呈负相关。此外,PD-1/PD-Ls 及其正相关基因主要参与免疫反应相关的生物学过程。

结论

综上所述,PD-1/PD-Ls 的过表达和低甲基化预示着 LGG 患者预后不良,表明这些患者可能受益于 PD1/PD-Ls 检查点抑制剂治疗。

https://cdn.ncbi.nlm.nih.gov/pmc/blobs/ad45/8111557/339d3dd913ee/10.1177_15330338211011970-fig1.jpg

文献AI研究员

20分钟写一篇综述,助力文献阅读效率提升50倍。

立即体验

用中文搜PubMed

大模型驱动的PubMed中文搜索引擎

马上搜索

文档翻译

学术文献翻译模型,支持多种主流文档格式。

立即体验