Suppr超能文献

雷帕霉素促进活性氧介导的细胞死亡:γ射线照射下黑色素瘤中xCT表达的功能抑制

Rapamycin Promotes ROS-Mediated Cell Death Functional Inhibition of xCT Expression in Melanoma Under γ-Irradiation.

作者信息

Woo Yunseo, Lee Hyo-Ji, Kim Jeongyeon, Kang Seung Goo, Moon Sungjin, Han Jeong A, Jung Young Mee, Jung Yu-Jin

机构信息

Department of Biological Sciences, Kangwon National University, Chuncheon, South Korea.

Kangwon Radiation Convergence Research Support Center, Kangwon National University, Chuncheon, South Korea.

出版信息

Front Oncol. 2021 Apr 20;11:665420. doi: 10.3389/fonc.2021.665420. eCollection 2021.

Abstract

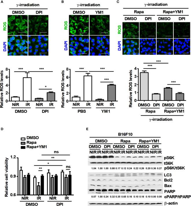
Although many cancer patients are administered radiotherapy for their treatment, the interaction between tumor cells and macrophages in the tumor microenvironment attenuates the curative effects of radiotherapy. The enhanced activation of mTOR signaling in the tumors promotes tumor radioresistance. In this study, the effects of rapamycin on the interaction between tumor cells and macrophages were investigated. Rapamycin and 3BDO were used to regulate the mTOR pathway. , tumor cells cocultured with macrophages in the presence of each drug under normoxic or hypoxic conditions were irradiated with γ-rays. , mice were irradiated with γ-radiation after injection with DMSO, rapamycin and 3BDO into tumoral regions. Rapamycin reduced the secretion of IL-4 in tumor cells as well as YM1 in macrophages. Mouse recombinant YM1 decreased the enhanced level of ROS and the colocalized proportion of both xCT and EEA1 in irradiated tumor cells. Human recombinant YKL39 also induced results similar to those of YM1. Moreover, the colocalized proportion of both xCT and LC3 in tumor tissues was elevated by the injection of rapamycin into tumoral regions. Overall, the suppression of mTOR signaling in the tumor microenvironment might be useful for the improvement of tumor radioresistance.

摘要

尽管许多癌症患者接受放射治疗来进行治疗,但肿瘤微环境中肿瘤细胞与巨噬细胞之间的相互作用会削弱放射治疗的疗效。肿瘤中mTOR信号的增强激活促进了肿瘤的放射抗性。在本研究中,研究了雷帕霉素对肿瘤细胞与巨噬细胞之间相互作用的影响。使用雷帕霉素和3BDO来调节mTOR通路。在常氧或低氧条件下,将肿瘤细胞与巨噬细胞在每种药物存在的情况下共培养,然后用γ射线照射。此外,在肿瘤区域注射二甲基亚砜、雷帕霉素和3BDO后,对小鼠进行γ射线照射。雷帕霉素减少了肿瘤细胞中IL-4的分泌以及巨噬细胞中YM1的分泌。小鼠重组YM1降低了受照射肿瘤细胞中ROS的增强水平以及xCT和EEA1的共定位比例。人重组YKL39也诱导出与YM1相似的结果。此外,通过在肿瘤区域注射雷帕霉素,肿瘤组织中xCT和LC3的共定位比例升高。总体而言,抑制肿瘤微环境中的mTOR信号可能有助于改善肿瘤的放射抗性。

https://cdn.ncbi.nlm.nih.gov/pmc/blobs/81e6/8093631/6586331f6992/fonc-11-665420-g001.jpg

文献AI研究员

20分钟写一篇综述,助力文献阅读效率提升50倍。

立即体验

用中文搜PubMed

大模型驱动的PubMed中文搜索引擎

马上搜索

文档翻译

学术文献翻译模型,支持多种主流文档格式。

立即体验