Suppr超能文献

肿瘤分泌因子通过 mTOR 和 NF-κB 通路的葡萄糖介导协同轴诱导小鼠巨噬细胞中 IL-1β 的成熟。

Tumor-secreted factors induce IL-1β maturation via the glucose-mediated synergistic axis of mTOR and NF-κB pathways in mouse macrophages.

机构信息

Department of Biological Sciences, Kangwon National University, Chuncheon, Gangwon, Republic of Korea.

Department of Biochemistry and Molecular Biology, School of Medicine, Kangwon National University, Chuncheon, Gangwon, Republic of Korea.

出版信息

PLoS One. 2018 Dec 26;13(12):e0209653. doi: 10.1371/journal.pone.0209653. eCollection 2018.

Abstract

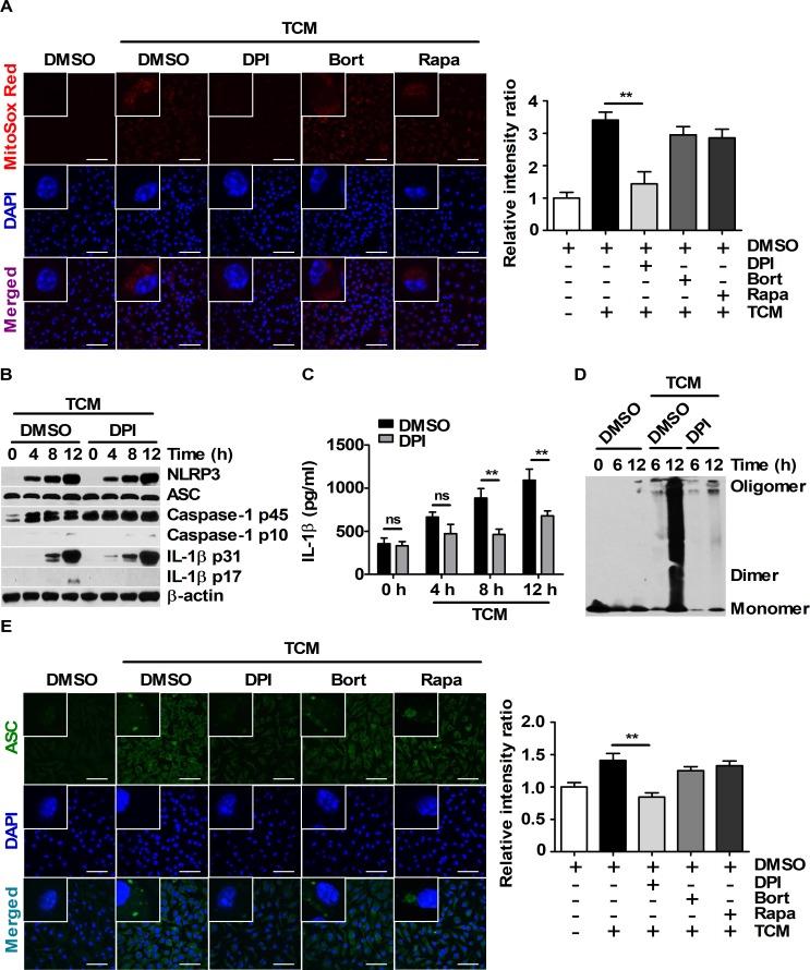
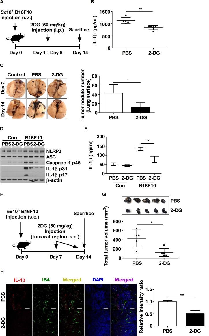
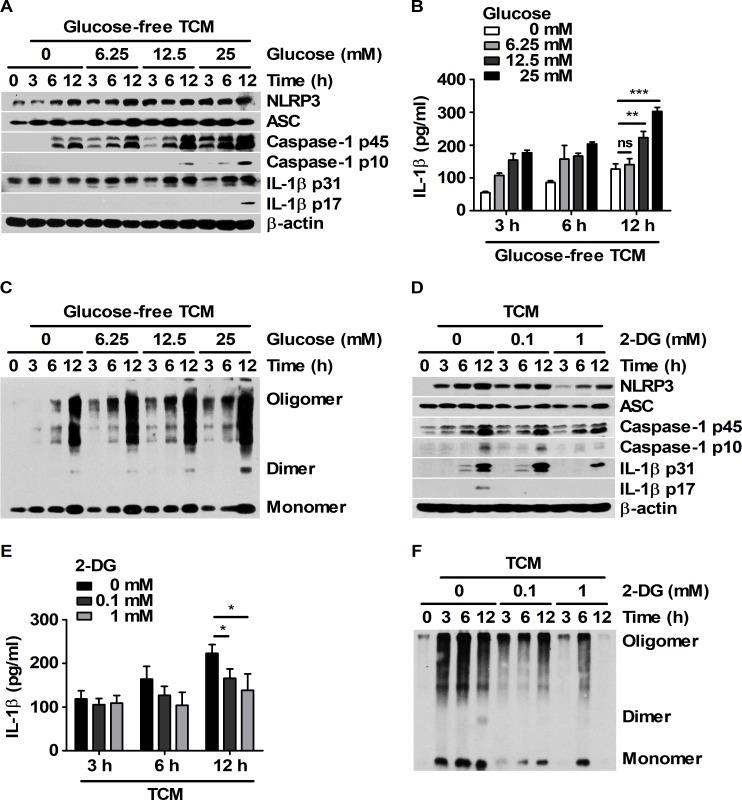
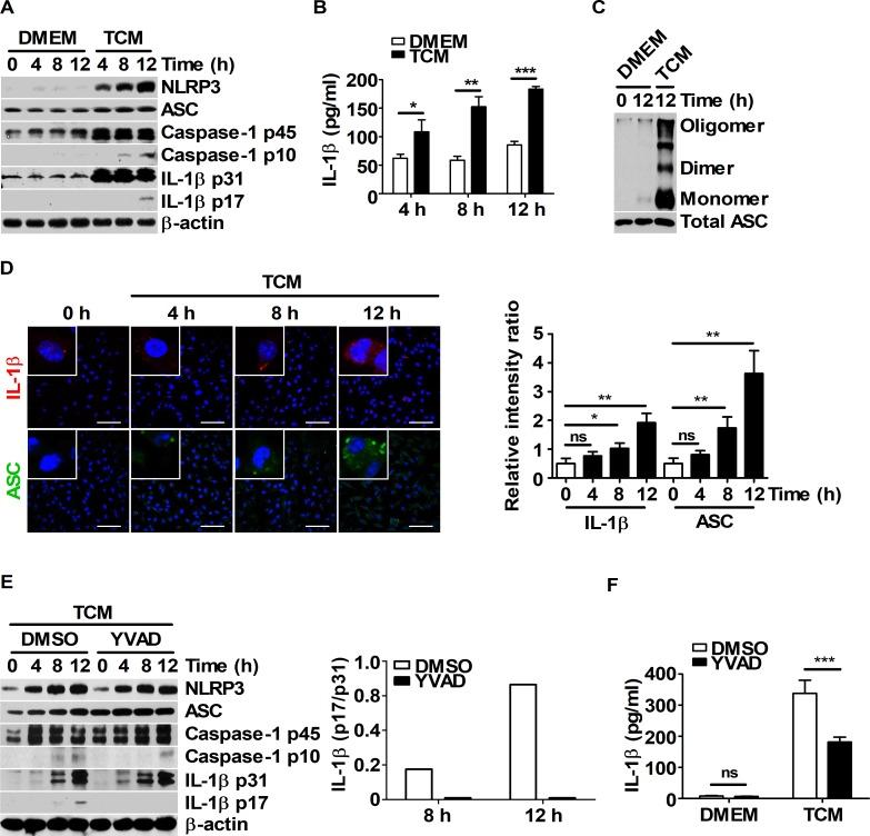
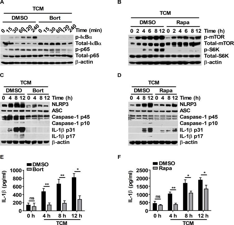
Macrophages are one of the major cell types that produce IL-1β. IL-1β maturation occurs via inflammasome activation, and mature IL-1β is then released from the cell. Secreted IL-1β mediates inflammatory reactions in various pathological environments, such as those in infectious, autoimmune, and cancerous diseases. Although the mechanism of IL-1β production has been discovered in infectious and autoimmune diseases, its production mechanism in the tumor microenvironment is unclear. Therefore, the mechanism of IL-1β production in macrophages in the tumor microenvironment was investigated in this study. First, bone marrow-derived macrophages obtained from C57BL/6 mice were treated with B16F10 tumor-conditioned media (TCM) in vitro. TCM increased the levels of IL-1β via glucose-mediated activation of the inflammasome. Moreover, TCM enhanced the activation of both NF-κB and mTOR pathways in a glucose-dependent manner. In particular, the expression levels of mTORC1 component proteins were dependent on the TCM-induced activation of NF-κB signaling. In addition, TCM affected ASC-ASC interactions through increasing intracellular reactive oxygen species levels. Finally, glucose inhibition by inoculation with 2-deoxy-D-glucose in vivo decreased the IL-1β levels in both the blood and tumor region of B16F10-bearing C57BL/6 mice relative to those in PBS-injected tumor-bearing mice. These results suggest that glucose supplied from blood vessels might be important for IL-1β production in tumor-associated macrophages via the integrated signals of the NF-κB and mTOR pathways in the tumor microenvironment.

摘要

巨噬细胞是产生 IL-1β 的主要细胞类型之一。IL-1β 的成熟是通过炎性体的激活来实现的,成熟的 IL-1β 随后从细胞中释放出来。分泌的 IL-1β 在各种病理环境中(如感染、自身免疫和癌症疾病)介导炎症反应。尽管在感染和自身免疫性疾病中已经发现了 IL-1β 的产生机制,但在肿瘤微环境中其产生机制尚不清楚。因此,本研究旨在探讨肿瘤微环境中巨噬细胞产生 IL-1β 的机制。首先,体外用 B16F10 肿瘤条件培养基(TCM)处理从小鼠骨髓中获得的骨髓来源的巨噬细胞。TCM 通过葡萄糖介导的炎性体激活增加了 IL-1β 的水平。此外,TCM 以葡萄糖依赖性方式增强了 NF-κB 和 mTOR 途径的激活。特别是,mTORC1 成分蛋白的表达水平依赖于 TCM 诱导的 NF-κB 信号的激活。此外,TCM 通过增加细胞内活性氧水平影响 ASC-ASC 相互作用。最后,体内用 2-脱氧-D-葡萄糖接种抑制葡萄糖,与 PBS 注射的肿瘤荷瘤小鼠相比,B16F10 荷瘤 C57BL/6 小鼠的血液和肿瘤区域中的 IL-1β 水平降低。这些结果表明,来自血管的葡萄糖可能通过肿瘤微环境中 NF-κB 和 mTOR 途径的综合信号对肿瘤相关巨噬细胞中 IL-1β 的产生很重要。

https://cdn.ncbi.nlm.nih.gov/pmc/blobs/b697/6306269/4fc921003fe5/pone.0209653.g001.jpg

文献AI研究员

20分钟写一篇综述,助力文献阅读效率提升50倍。

立即体验

用中文搜PubMed

大模型驱动的PubMed中文搜索引擎

马上搜索

文档翻译

学术文献翻译模型,支持多种主流文档格式。

立即体验