Suppr超能文献

CD109-GP130 相互作用通过 STAT3 活性驱动胶质母细胞瘤干细胞可塑性和化疗耐药性。

CD109-GP130 interaction drives glioblastoma stem cell plasticity and chemoresistance through STAT3 activity.

机构信息

Translational Cancer Medicine Research Program, Faculty of Medicine, University of Helsinki, Helsinki, Finland.

Faculty of Medicine and Health Technology, Tampere University, Tampere, Finland.

出版信息

JCI Insight. 2021 May 10;6(9):141486. doi: 10.1172/jci.insight.141486.

Abstract

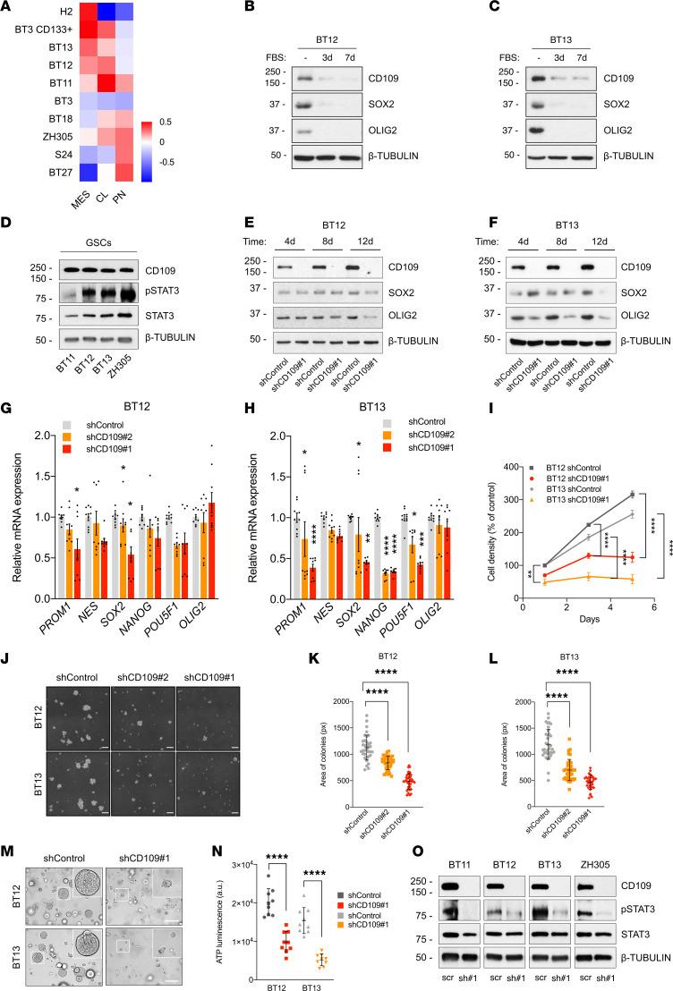
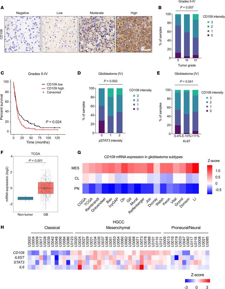
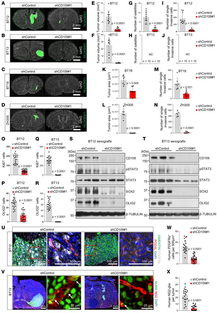
Glioma stem cells (GSCs) drive propagation and therapeutic resistance of glioblastomas, the most aggressive diffuse brain tumors. However, the molecular mechanisms that maintain the stemness and promote therapy resistance remain poorly understood. Here we report CD109/STAT3 axis as crucial for the maintenance of stemness and tumorigenicity of GSCs and as a mediator of chemoresistance. Mechanistically, CD109 physically interacts with glycoprotein 130 to promote activation of the IL-6/STAT3 pathway in GSCs. Genetic depletion of CD109 abolished the stemness and self-renewal of GSCs and impaired tumorigenicity. Loss of stemness was accompanied with a phenotypic shift of GSCs to more differentiated astrocytic-like cells. Importantly, genetic or pharmacologic targeting of CD109/STAT3 axis sensitized the GSCs to chemotherapy, suggesting that targeting CD109/STAT3 axis has potential to overcome therapy resistance in glioblastoma.

摘要

神经胶质瘤干细胞(GSCs)驱动胶质母细胞瘤的增殖和治疗抵抗,胶质母细胞瘤是最具侵袭性的弥漫性脑肿瘤。然而,维持干细胞特性和促进治疗抵抗的分子机制仍知之甚少。在这里,我们报告 CD109/STAT3 轴对于维持 GSCs 的干细胞特性和致瘤性以及作为化学抗性的介质至关重要。在机制上,CD109 与糖蛋白 130 物理相互作用,以促进 GSCs 中 IL-6/STAT3 途径的激活。CD109 的遗传缺失消除了 GSCs 的干细胞特性和自我更新,并损害了致瘤性。干细胞特性的丧失伴随着 GSCs 向更分化的星形胶质样细胞的表型转变。重要的是,CD109/STAT3 轴的遗传或药理学靶向使 GSCs 对化疗敏感,这表明靶向 CD109/STAT3 轴有可能克服胶质母细胞瘤的治疗抵抗。

https://cdn.ncbi.nlm.nih.gov/pmc/blobs/8a07/8262342/dffff186c583/jciinsight-6-141486-g001.jpg

文献AI研究员

20分钟写一篇综述,助力文献阅读效率提升50倍。

立即体验

用中文搜PubMed

大模型驱动的PubMed中文搜索引擎

马上搜索

文档翻译

学术文献翻译模型,支持多种主流文档格式。

立即体验