Suppr超能文献

单核细胞来源的骨髓源性抑制细胞的动员促进肝移植后肿瘤复发:通过 CXCL10/TLR4/MMP14 信号通路。

Monocytic MDSC mobilization promotes tumor recurrence after liver transplantation via CXCL10/TLR4/MMP14 signaling.

机构信息

Department of Surgery, HKU-SZH & Faculty of Medicine, The University of Hong Kong, Hong Kong, China.

Department of General Surgery, Affiliated Hospital of Nantong University, Nantong, 226001, China.

出版信息

Cell Death Dis. 2021 May 14;12(5):489. doi: 10.1038/s41419-021-03788-4.

Abstract

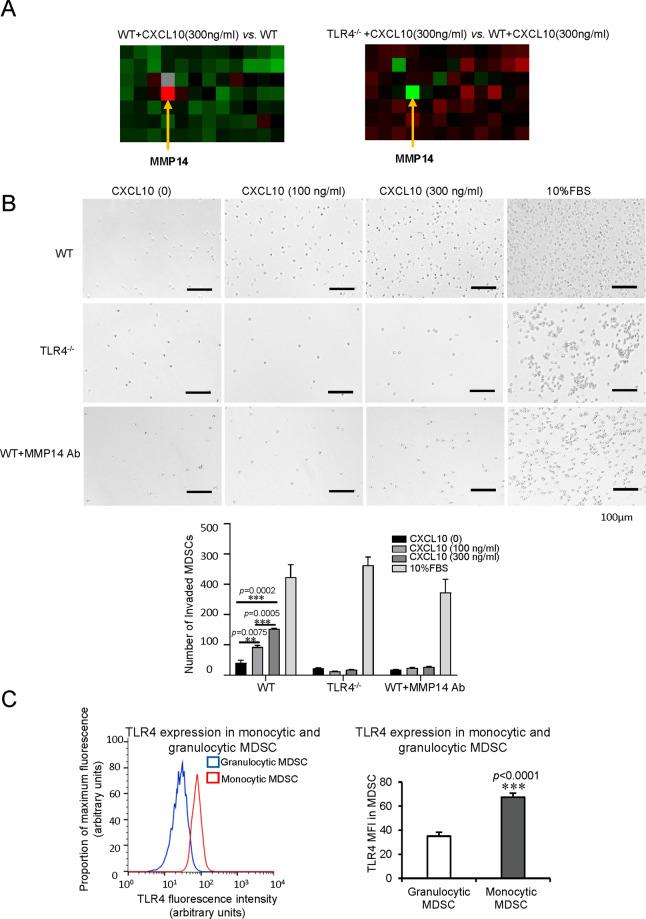
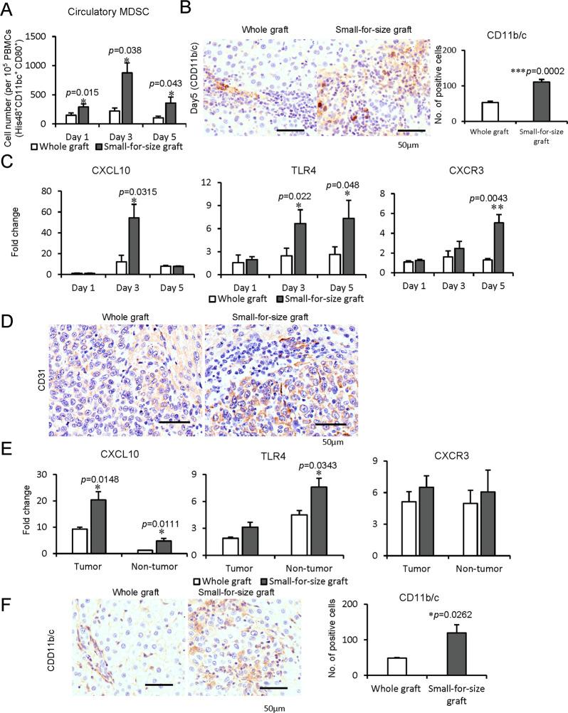
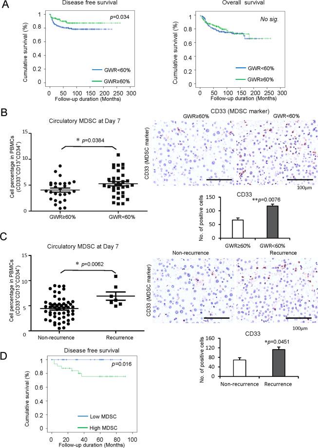
Tumor recurrence is the major obstacle for pushing the envelope of liver transplantation for hepatocellular carcinoma (HCC) patients. The inflammatory cascades activated by acute liver graft injury promote tumor recurrence. We aimed to explore the role and mechanism of myeloid-derived suppressor cell (MDSC) mobilization induced by liver graft injury on tumor recurrence. By analyzing 331 HCC patients who received liver transplantation, the patients with graft weight ratio (GWR, the weight of liver graft divided by the estimated standard liver weight of recipient) <60% had higher tumor recurrence than GWR ≥60% ones. MDSCs and CXCL10/TLR4 levels were significantly increased in patients with GWR <60% or tumor recurrence. These findings were further validated in our rat orthotopic liver transplantation model. In CXCL10 and TLR4 mice of hepatic ischemia/reperfusion injury plus major hepatectomy (IRH) model, monocytic MDSCs, instead of granulocytic MDSCs, were significantly decreased. Importantly, CXCL10 deficiency reduced the accumulation of TLR4 monocytic MDSCs, and CXCL10 increased MDSC mobilization in the presence of TLR4. Moreover, MMP14 was identified as the key molecule bridging CXCL10/TLR4 signaling and MDSC mobilization. Knockout or inhibition of CXCL10/TLR4 signaling significantly reduced the tumor growth with decreased monocytic MDSCs and MMP14 in the mouse tumor recurrent model. Our data indicated that monocytic MDSCs were mobilized and recruited to liver graft during acute phase injury, and to promote HCC recurrence after transplantation. Targeting MDSC mobilization via CXCL10/TLR4/MMP14 signaling may represent the therapeutic potential in decreasing post-transplant liver tumor recurrence.

摘要

肿瘤复发是推动肝细胞癌(HCC)患者肝移植界限的主要障碍。急性肝移植物损伤激活的炎症级联反应促进肿瘤复发。我们旨在探讨肝移植损伤诱导的髓系来源抑制细胞(MDSC)动员对肿瘤复发的作用和机制。通过分析 331 例接受肝移植的 HCC 患者,发现移植物重量比(GWR,肝移植物的重量除以受体估计的标准肝重量)<60%的患者肿瘤复发率高于 GWR≥60%的患者。GWR<60%或肿瘤复发的患者 MDSC 和 CXCL10/TLR4 水平显著升高。这些发现在我们的大鼠原位肝移植模型中得到了进一步验证。在肝缺血/再灌注损伤加肝大部切除术(IRH)模型的 CXCL10 和 TLR4 小鼠中,单核细胞 MDSC 而非粒细胞 MDSC 明显减少。重要的是,CXCL10 缺陷减少了 TLR4 单核细胞 MDSC 的积累,而 CXCL10 在 TLR4 存在的情况下增加了 MDSC 的动员。此外,MMP14 被确定为连接 CXCL10/TLR4 信号和 MDSC 动员的关键分子。CXCL10/TLR4 信号的敲除或抑制显著减少了肿瘤生长,同时降低了小鼠肿瘤复发模型中的单核细胞 MDSC 和 MMP14。我们的数据表明,单核细胞 MDSC 在急性损伤期间动员并募集到肝移植物中,并在移植后促进 HCC 复发。通过 CXCL10/TLR4/MMP14 信号靶向 MDSC 动员可能代表降低移植后肝肿瘤复发的治疗潜力。

https://cdn.ncbi.nlm.nih.gov/pmc/blobs/1c09/8121858/d9298689b0bd/41419_2021_3788_Fig1_HTML.jpg

文献AI研究员

20分钟写一篇综述,助力文献阅读效率提升50倍。

立即体验

用中文搜PubMed

大模型驱动的PubMed中文搜索引擎

马上搜索

文档翻译

学术文献翻译模型,支持多种主流文档格式。

立即体验