Suppr超能文献

间歇性低氧训练作为心血管疾病患者康复/二级预防新策略的安全性和有效性:系统评价和荟萃分析。

Safety and Efficacy of Intermittent Hypoxia Conditioning as a New Rehabilitation/ Secondary Prevention Strategy for Patients with Cardiovascular Diseases: A Systematic Review and Meta-analysis.

机构信息

Department of Normal Physiology, I.M. Sechenov First Moscow State Medical University (Sechenov University), Moscow, Russia.

School of Health and Human Performance, Dublin City University, Dublin, Ireland.

出版信息

Curr Cardiol Rev. 2021;17(6):e051121193317. doi: 10.2174/1573403X17666210514005235.

Abstract

BACKGROUND

Once used by mountaineers to facilitate rapid adaptations to altitude and by athletes to improve their aerobic capacity, exposure to hypoxia has been proven to affect various physiological, clinically relevant parameters. A form of conditioning known as Intermittent Hypoxia Conditioning (IHC) consists of repeated exposures to intermittent hypoxia, combined with normoxia and hyperoxia, which has been shown to have potential as a treatment to improve cardio- metabolic risks profile in cardiac patients but results across studies are inconsistent. This systematic review and meta-analysis aimed to evaluate the clinical effectiveness of IHC.

METHODS

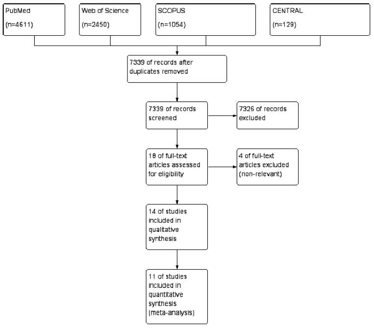
Four electronic databases (PubMed, Scopus, Web of Science, and Cochrane Central Register of Controlled Trials) were searched (from inception to December 2019) to retrieve all studies focused on IHC in elderly patients with cardiovascular disease. A meta-analysis of functional, efficacy and safety outcomes in cardiac patients was completed to compare IHC to sham treatments.

RESULTS

Fourteen studies with 320 patients in the Interval Hypoxia-normoxia Group (IHNG) or Interval Hypoxia-hyperoxia training Group (IHHG) and 111 patients in the control group were included in our meta-analysis. IHNT and IHHT were associated with significant reduction in heart rate, SBP, and DBP at rest after treatment [MD= -5.35 beat/min, 95% CI (-9.19 to -1.50), p=0.006], [MD= -13.72 mmHg, 95% CI (-18.31 to -9.132), p<0.001], and [MD= -7.882 mmHg, 95% CI (-13.163 to -2.601), p=0.003], respectively. There were no significant complications or serious adverse events related to IHNT/IHHT.

CONCLUSION

The current evidence suggested that the use of the IHNT/IHHT program in elderly patients with CVDs can be safe and effective in terms of heart rate and elevated blood pressure. However, currently, there is no supporting evidence that IHNT/IHHT can significantly improve hematological parameters or lipid profile. Exercise tolerance increased at the end of the course of hypoxic conditioning within IHC group, but did not differ from controls. Further research is needed.

摘要

背景

曾被登山者用于促进快速适应海拔高度,被运动员用于提高有氧运动能力,暴露于低氧环境已被证明会影响各种生理的、临床相关的参数。一种称为间歇性低氧训练(IHC)的适应形式由重复暴露于间歇性低氧、与常氧和高氧相结合组成,已被证明具有改善心脏病患者的心血管代谢风险特征的潜力,但研究结果不一致。本系统评价和荟萃分析旨在评估 IHC 的临床效果。

方法

检索了四个电子数据库(PubMed、Scopus、Web of Science 和 Cochrane 对照试验中心注册库)(从创建到 2019 年 12 月),以检索所有关于老年心血管疾病患者 IHC 的研究。对心脏患者的功能、疗效和安全性结果进行荟萃分析,以比较 IHC 与假治疗。

结果

共有 14 项研究,其中 320 例患者在间歇低氧-常氧组(IHNG)或间歇低氧-高氧训练组(IHHG),111 例患者在对照组。IHNT 和 IHHT 与治疗后静息时心率、SBP 和 DBP 的显著降低相关[MD=-5.35 次/分,95%CI(-9.19 至-1.50),p=0.006],[MD=-13.72mmHg,95%CI(-18.31 至-9.132),p<0.001],[MD=-7.882mmHg,95%CI(-13.163 至-2.601),p=0.003]。IHNT/IHHT 无显著并发症或严重不良事件。

结论

目前的证据表明,在老年 CVD 患者中使用 IHNT/IHHT 方案在心率和血压升高方面是安全有效的。然而,目前没有证据表明 IHNT/IHHT 能显著改善血液参数或血脂谱。在 IHC 组的低氧训练过程结束时,运动耐量增加,但与对照组无差异。需要进一步的研究。

https://cdn.ncbi.nlm.nih.gov/pmc/blobs/b69d/8950503/ae0fd4c3c731/CCR-17-e051121193317_F1.jpg

文献AI研究员

20分钟写一篇综述,助力文献阅读效率提升50倍。

立即体验

用中文搜PubMed

大模型驱动的PubMed中文搜索引擎

马上搜索

文档翻译

学术文献翻译模型,支持多种主流文档格式。

立即体验