Suppr超能文献

双氢青蒿素对结肠炎相关结直肠癌多阶段的治疗作用。

Therapeutic effects of dihydroartemisinin in multiple stages of colitis-associated colorectal cancer.

作者信息

Bai Bingjun, Wu Fei, Ying Kangkang, Xu Yuzi, Shan Lina, Lv Yiming, Gao Xing, Xu Dengyong, Lu Jun, Xie Binbin

机构信息

Department of Colorectal Surgery; Sir Run Run Shaw Hospital; School of Medicine, Zhejiang University, Hangzhou 310016, PR China.

School of Medicine, Anhui University of Science and Technology, Huainan 232001, PR China.

出版信息

Theranostics. 2021 Apr 15;11(13):6225-6239. doi: 10.7150/thno.55939. eCollection 2021.

Abstract

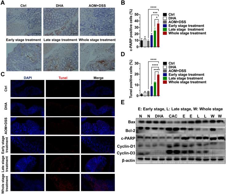
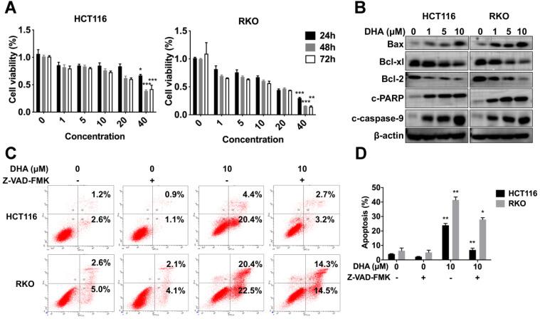
Colitis-associated colorectal cancer (CAC) develops from chronic intestinal inflammation. Dihydroartemisinin (DHA) is an antimalarial drug exhibiting anti-inflammatory and anti-tumor effects. Nonetheless, the therapeutic effects of DHA on CAC remain unestablished. Mice were challenged with azoxymethane (AOM) and dextran sulfate sodium (DSS) to establish CAC models. DHA was administered via oral gavage in different stages of CAC models. Colon and tumor tissues were obtained from the AOM/DSS models to investigate inflammatory responses and tumor development. Inflammatory cytokines in the murine models were detected through qRT-PCR and ELISA. Toll-like receptor 4 (TLR4) signaling-related proteins were detected by western blot. Macrophage infiltration was measured using immunostaining analysis, and apoptosis in the colon cancer cells was detected by flow cytometry and western blot. DHA inhibited inflammatory responses in the early stage of the AOM/DSS model and subsequent tumor formation. In the early stage, DHA reversed macrophage infiltration in colon mucosa and decreased the expression of pro-inflammatory cytokines. DHA inhibited the activation of macrophage by suppressing the TLR4 signal pathway. In the late stage of CAC, DHA inhibited tumor growth by enhancing cell cycle arrest and apoptosis in tumor cells. Administration of DHA during the whole period of the AOM/DSS model generated an addictive effect based on the inhibition of inflammation and tumor growth, thereby improving the therapeutic effect of DHA on CAC. Our study indicated that DHA could be a potent agent in managing the initiation and development of CAC without obvious side effects, warranting further clinical translation of DHA for CAC treatment.

摘要

结肠炎相关结直肠癌(CAC)由慢性肠道炎症发展而来。双氢青蒿素(DHA)是一种具有抗炎和抗肿瘤作用的抗疟药物。然而,DHA对CAC的治疗效果尚未明确。用氧化偶氮甲烷(AOM)和葡聚糖硫酸钠(DSS)诱导小鼠建立CAC模型。在CAC模型的不同阶段通过口服灌胃给予DHA。从AOM/DSS模型获取结肠和肿瘤组织以研究炎症反应和肿瘤发展。通过qRT-PCR和ELISA检测小鼠模型中的炎性细胞因子。通过蛋白质印迹法检测Toll样受体4(TLR4)信号相关蛋白。使用免疫染色分析测量巨噬细胞浸润,并通过流式细胞术和蛋白质印迹法检测结肠癌细胞中的细胞凋亡。DHA在AOM/DSS模型早期抑制炎症反应及随后的肿瘤形成。在早期,DHA逆转结肠黏膜中的巨噬细胞浸润并降低促炎细胞因子的表达。DHA通过抑制TLR4信号通路抑制巨噬细胞的活化。在CAC晚期,DHA通过增强肿瘤细胞的细胞周期阻滞和凋亡来抑制肿瘤生长。在AOM/DSS模型的整个期间给予DHA基于对炎症和肿瘤生长的抑制产生了累加效应,从而提高了DHA对CAC的治疗效果。我们的研究表明,DHA可能是一种有效的药物,可用于管理CAC的起始和发展,且无明显副作用,值得进一步将DHA进行临床转化用于治疗CAC。

https://cdn.ncbi.nlm.nih.gov/pmc/blobs/99ed/8120200/50d14c667ac5/thnov11p6225g001.jpg

文献AI研究员

20分钟写一篇综述,助力文献阅读效率提升50倍。

立即体验

用中文搜PubMed

大模型驱动的PubMed中文搜索引擎

马上搜索

文档翻译

学术文献翻译模型,支持多种主流文档格式。

立即体验