Suppr超能文献

难溶性药物的溶解:基于荧光生物成像的概念验证

dissolution of poorly water-soluble drugs: Proof of concept based on fluorescence bioimaging.

作者信息

Yang Yinqian, Lv Yongjiu, Shen Chengying, Shi Tingting, He Haisheng, Qi Jianping, Dong Xiaochun, Zhao Weili, Lu Yi, Wu Wei

机构信息

Key Laboratory of Smart Drug Delivery of MOE, School of Pharmacy, Fudan University, Shanghai 201203, China.

Center for Medical Research and Innovation, Shanghai Pudong Hospital, Fudan University Pudong Medical Center, Shanghai 201399, China.

出版信息

Acta Pharm Sin B. 2021 Apr;11(4):1056-1068. doi: 10.1016/j.apsb.2020.08.002. Epub 2020 Aug 13.

Abstract

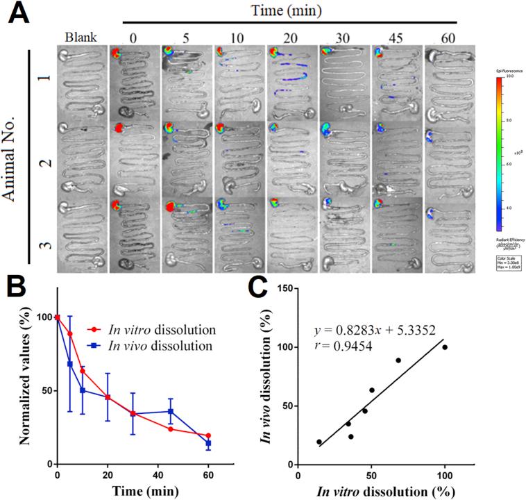
‒ correlation (IVIVC) of solid dosage forms should be established basically between and dissolution of active pharmaceutical ingredients. Nevertheless, dissolution profiles have never been accurately portrayed. The current practice of IVIVC has to resort to absorption fractions ( ). In this proof-of-concept study, dissolution of a model poorly water-soluble drug fenofibrate (FNB) was investigated by fluorescence bioimaging. FNB crystals were first labeled by near-infrared fluorophores with aggregation-caused quenching properties. The dyes illuminated FNB crystals but quenched immediately and absolutely once been released into aqueous media, enabling accurate monitoring of residual drug crystals. The linearity established between fluorescence and crystal concentration justified reliable quantification of FNB crystals. dissolution was first measured following pharmacopoeia monograph protocols with well-documented IVIVC. The synchronicity between fluorescence and dissolution of FNB supported using fluorescence as a measure for determination of dissolution. dissolution correlated well with dissolution, acquired by either live or imaging. The newly established IVIVC was further validated by correlating both and dissolution with obtained from pharmacokinetic data.

摘要

固体剂型的体内外相关性(IVIVC)应主要建立在活性药物成分的体内和体外溶出之间。然而,体外溶出曲线从未被准确描绘过。目前IVIVC的做法不得不借助吸收分数( )。在这项概念验证研究中,通过荧光生物成像研究了一种难溶性模型药物非诺贝特(FNB)的体外溶出。FNB晶体首先用具有聚集诱导猝灭特性的近红外荧光团进行标记。这些染料照亮FNB晶体,但一旦释放到水性介质中就会立即完全猝灭,从而能够准确监测残留的药物晶体。荧光与晶体浓度之间建立的线性关系证明了对FNB晶体进行可靠定量的合理性。首先按照具有充分记录的IVIVC的药典专论方案测量体外溶出。FNB荧光与体外溶出之间的同步性支持使用荧光作为测定溶出的一种方法。体外溶出与通过实时或死后成像获得的体内溶出具有良好的相关性。通过将体内和体外溶出与从药代动力学数据获得的 相关联,进一步验证了新建立的IVIVC。

https://cdn.ncbi.nlm.nih.gov/pmc/blobs/5101/8105772/0e0dacb25c95/fx1.jpg

文献AI研究员

20分钟写一篇综述,助力文献阅读效率提升50倍。

立即体验

用中文搜PubMed

大模型驱动的PubMed中文搜索引擎

马上搜索

文档翻译

学术文献翻译模型,支持多种主流文档格式。

立即体验