Suppr超能文献

一种用于预测胰腺导管腺癌辅助化疗反应的与急救医疗技术员相关的基因特征

An EMT-Related Gene Signature for Predicting Response to Adjuvant Chemotherapy in Pancreatic Ductal Adenocarcinoma.

作者信息

Feng Zengyu, Li Kexian, Lou Jianyao, Wu Yulian, Peng Chenghong

机构信息

Department of General Surgery, Pancreatic Disease Center, Ruijin Hospital, Shanghai Jiao Tong University School of Medicine, Shanghai, China.

Research Institute of Pancreatic Diseases, Shanghai Jiao Tong University School of Medicine, Shanghai, China.

出版信息

Front Cell Dev Biol. 2021 Apr 30;9:665161. doi: 10.3389/fcell.2021.665161. eCollection 2021.

Abstract

BACKGROUND

For pancreatic ductal adenocarcinoma (PDAC) patients, chemotherapy failure is the major reason for postoperative recurrence and poor outcomes. Establishment of novel biomarkers and models for predicting chemotherapeutic efficacy may provide survival benefits by tailoring treatments.

METHODS

Univariate cox regression analysis was employed to identify EMT-related genes with prognostic potential for DFS. These genes were subsequently submitted to LASSO regression analysis and multivariate cox regression analysis to identify an optimal gene signature in TCGA training cohort. The predictive accuracy was assessed by Kaplan-Meier (K-M), receiver operating characteristic (ROC) and calibration curves and was validated in PACA-CA cohort and our local cohort. Pathway enrichment and function annotation analyses were conducted to illuminate the biological implication of this risk signature.

RESULTS

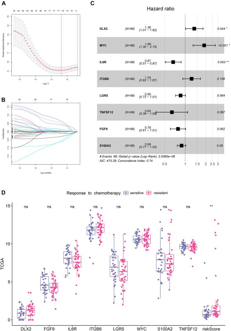
LASSO and multivariate Cox regression analyses selected an 8-gene signature comprised DLX2, FGF9, IL6R, ITGB6, MYC, LGR5, S100A2, and TNFSF12. The signature had the capability to classify PDAC patients with different DFS, both in the training and validation cohorts. It provided improved DFS prediction compared with clinical indicators. This signature was associated with several cancer-related pathways. In addition, the signature could also predict the response to immune-checkpoint inhibitors (ICIs)-based immunotherapy.

CONCLUSION

We established a novel EMT-related gene signature that was capable of predicting therapeutic response to adjuvant chemotherapy and immunotherapy. This signature might facilitate individualized treatment and appropriate management of PDAC patients.

摘要

背景

对于胰腺导管腺癌(PDAC)患者,化疗失败是术后复发和预后不良的主要原因。建立用于预测化疗疗效的新型生物标志物和模型可能通过调整治疗方案带来生存益处。

方法

采用单变量cox回归分析来识别与DFS具有预后潜力的EMT相关基因。随后将这些基因进行LASSO回归分析和多变量cox回归分析,以在TCGA训练队列中识别最佳基因特征。通过Kaplan-Meier(K-M)、受试者工作特征(ROC)和校准曲线评估预测准确性,并在PACA-CA队列和我们的本地队列中进行验证。进行通路富集和功能注释分析以阐明这种风险特征的生物学意义。

结果

LASSO和多变量Cox回归分析选择了一个由DLX2、FGF9、IL6R、ITGB6、MYC、LGR5、S100A2和TNFSF12组成的8基因特征。该特征能够在训练和验证队列中对具有不同DFS的PDAC患者进行分类。与临床指标相比,它提供了更好的DFS预测。这个特征与几个癌症相关通路有关。此外,该特征还可以预测基于免疫检查点抑制剂(ICI)的免疫治疗反应。

结论

我们建立了一种新型的EMT相关基因特征,能够预测辅助化疗和免疫治疗的治疗反应。这个特征可能有助于PDAC患者的个体化治疗和适当管理。

https://cdn.ncbi.nlm.nih.gov/pmc/blobs/94a5/8119901/d86d272a7e95/fcell-09-665161-g001.jpg

文献AI研究员

20分钟写一篇综述,助力文献阅读效率提升50倍。

立即体验

用中文搜PubMed

大模型驱动的PubMed中文搜索引擎

马上搜索

文档翻译

学术文献翻译模型,支持多种主流文档格式。

立即体验