Suppr超能文献

基底-上皮亚群是三阴性乳腺癌化疗耐药的基础和预测因素。

Basal-epithelial subpopulations underlie and predict chemotherapy resistance in triple-negative breast cancer.

机构信息

Institute for Molecular Medicine, University of Southern Denmark, Odense M, Denmark.

Edinburgh Breast Cancer Now Research Group, Institute of Genetics and Cancer, University of Edinburgh, Western General Hospital, Edinburgh, EH4 2XU, UK.

出版信息

EMBO Mol Med. 2024 Apr;16(4):823-853. doi: 10.1038/s44321-024-00050-0. Epub 2024 Mar 13.

Abstract

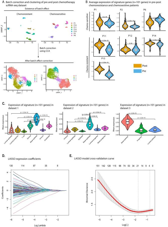
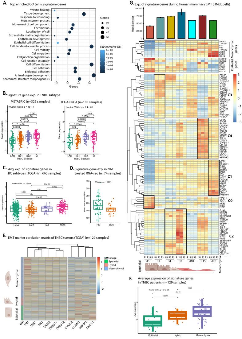
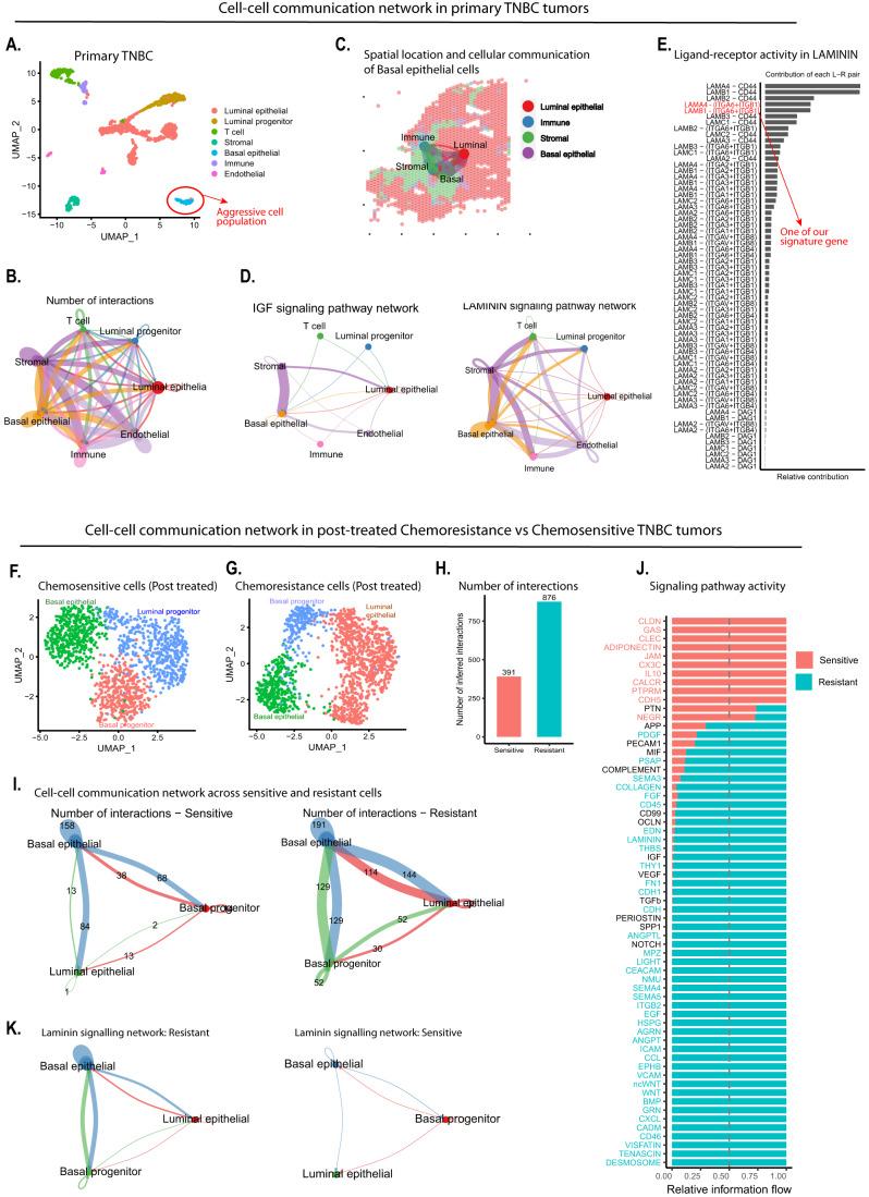
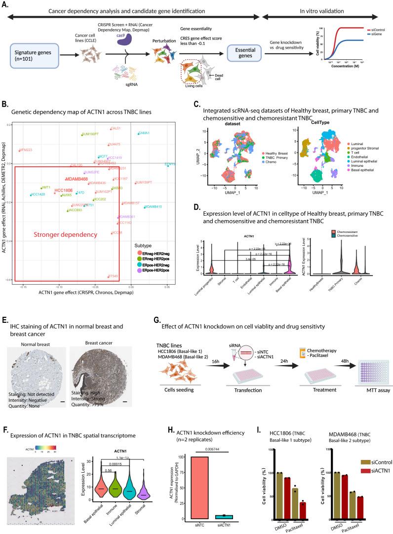
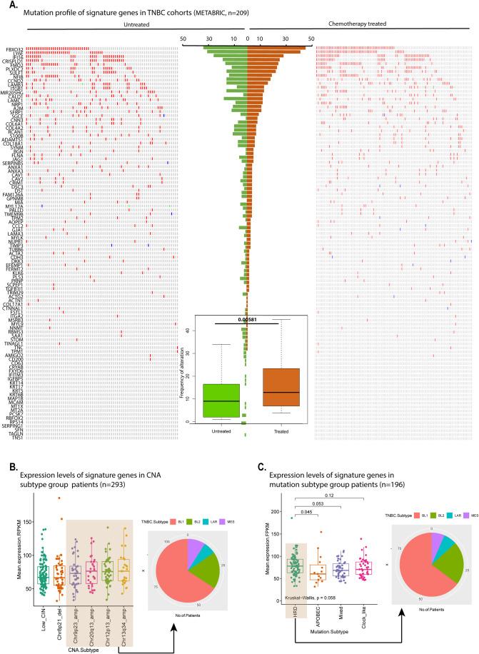
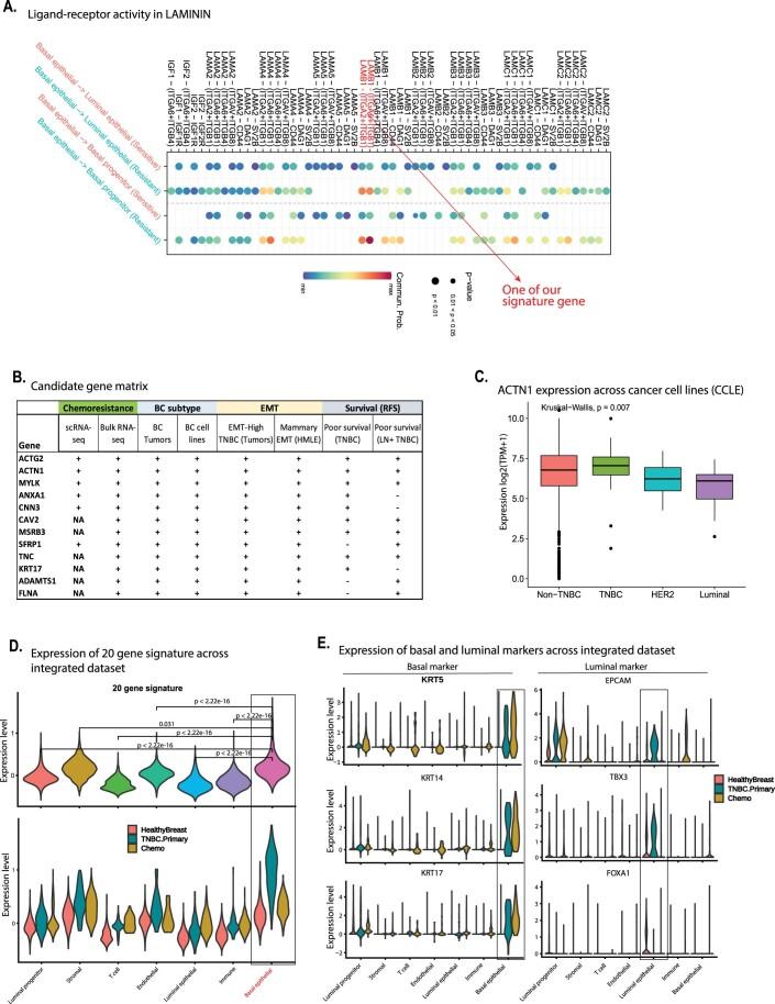
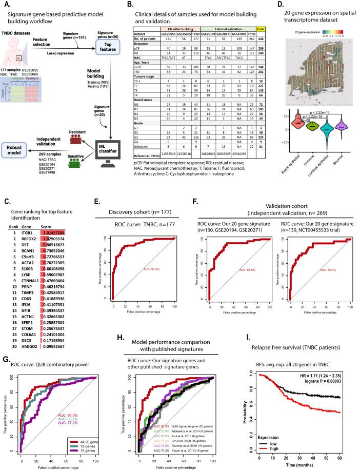
Triple-negative breast cancer (TNBC) is the most aggressive breast cancer subtype, characterized by extensive intratumoral heterogeneity, high metastasis, and chemoresistance, leading to poor clinical outcomes. Despite progress, the mechanistic basis of these aggressive behaviors remains poorly understood. Using single-cell and spatial transcriptome analysis, here we discovered basal epithelial subpopulations located within the stroma that exhibit chemoresistance characteristics. The subpopulations are defined by distinct signature genes that show a frequent gain in copy number and exhibit an activated epithelial-to-mesenchymal transition program. A subset of these genes can accurately predict chemotherapy response and are associated with poor prognosis. Interestingly, among these genes, elevated ITGB1 participates in enhancing intercellular signaling while ACTN1 confers a survival advantage to foster chemoresistance. Furthermore, by subjecting the transcriptional signatures to drug repurposing analysis, we find that chemoresistant tumors may benefit from distinct inhibitors in treatment-naive versus post-NAC patients. These findings shed light on the mechanistic basis of chemoresistance while providing the best-in-class biomarker to predict chemotherapy response and alternate therapeutic avenues for improved management of TNBC patients resistant to chemotherapy.

摘要

三阴性乳腺癌(TNBC)是最具侵袭性的乳腺癌亚型,其特征为广泛的肿瘤内异质性、高转移和化疗耐药性,导致临床预后不良。尽管取得了进展,但这些侵袭性行为的机制基础仍知之甚少。通过单细胞和空间转录组分析,我们在这里发现了位于基质内的基底上皮亚群,它们具有化疗耐药特征。这些亚群由独特的特征基因定义,这些基因表现出频繁的拷贝数增益,并表现出激活的上皮-间充质转化程序。这些基因中的一部分可以准确预测化疗反应,并与不良预后相关。有趣的是,在这些基因中,ITGB1 的升高参与增强细胞间信号,而 ACTN1 则赋予存活优势以促进化疗耐药性。此外,通过对转录特征进行药物再利用分析,我们发现化疗耐药肿瘤在治疗前和新辅助化疗后患者的治疗中可能受益于不同的抑制剂。这些发现揭示了化疗耐药的机制基础,同时提供了最佳的生物标志物来预测化疗反应,并为改善对化疗耐药的 TNBC 患者的管理提供了替代治疗途径。

https://cdn.ncbi.nlm.nih.gov/pmc/blobs/a01a/11018633/ca7cda84f37a/44321_2024_50_Fig1_HTML.jpg

文献AI研究员

20分钟写一篇综述,助力文献阅读效率提升50倍。

立即体验

用中文搜PubMed

大模型驱动的PubMed中文搜索引擎

马上搜索

文档翻译

学术文献翻译模型,支持多种主流文档格式。

立即体验