Suppr超能文献

由吡格列酮预处理的间充质干细胞衍生的外泌体通过增强血管生成加速糖尿病创面愈合。

Exosomes derived from pioglitazone-pretreated MSCs accelerate diabetic wound healing through enhancing angiogenesis.

机构信息

Department of Orthopaedics, Union Hospital, Tongji Medical College, Huazhong University of Science and Technology, Wuhan, 430022, China.

Hubei Province Key Laboratory of Oral and Maxillofacial Development and Regeneration, Wuhan, 430022, China.

出版信息

J Nanobiotechnology. 2021 May 21;19(1):150. doi: 10.1186/s12951-021-00894-5.

Abstract

BACKGROUND

Enhanced angiogenesis can promote diabetic wound healing. Mesenchymal stem cells (MSCs)-derived exosomes, which are cell-free therapeutics, are promising candidates for the treatment of diabetic wound healing. The present study aimed to investigate the effect of exosomes derived from MSCs pretreated with pioglitazone (PGZ-Exos) on diabetic wound healing.

RESULTS

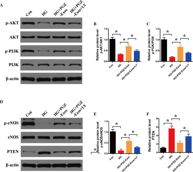
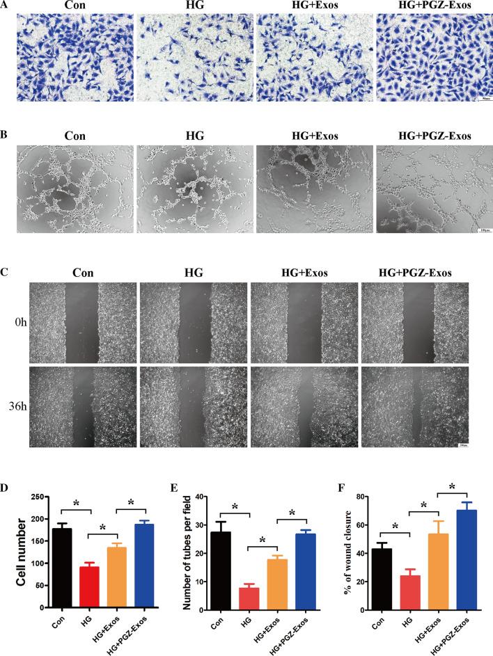
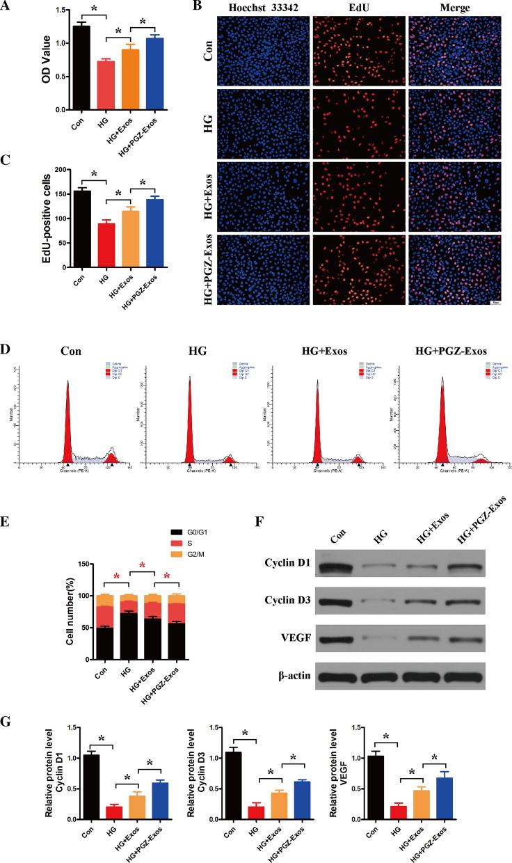
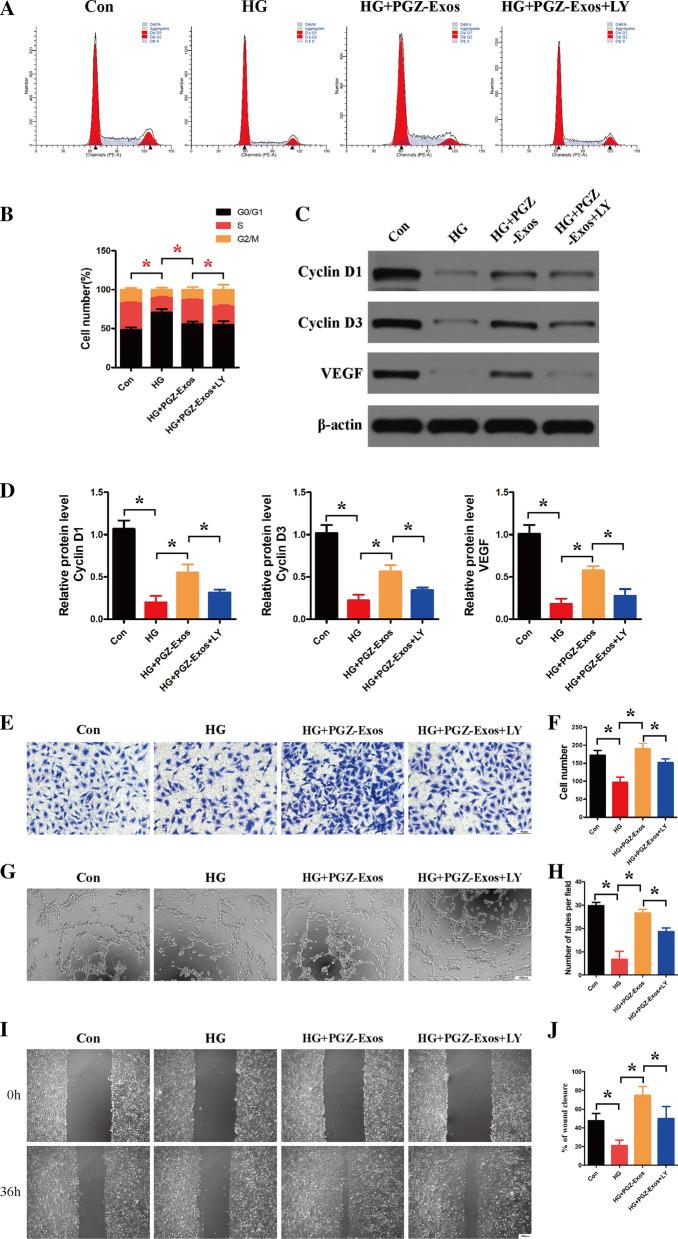
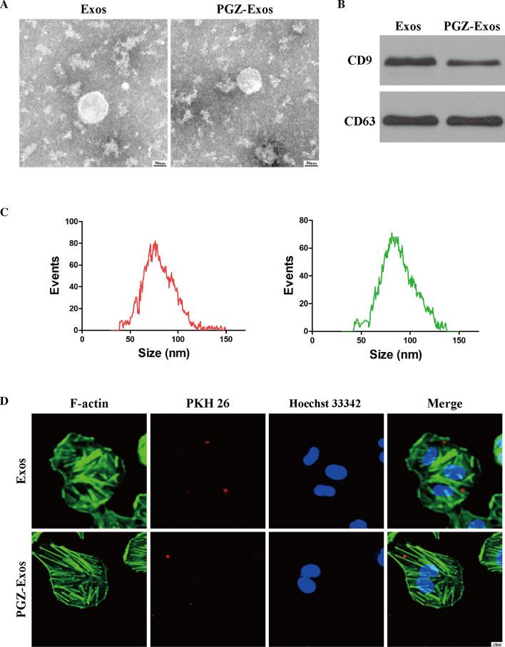
We isolated PGZ-Exos from the supernatants of pioglitazone-treated BMSCs and found that PGZ-Exos significantly promote the cell viability and proliferation of Human Umbilical Vein Vascular Endothelial Cells (HUVECs) injured by high glucose (HG). PGZ-Exos enhanced the biological functions of HUVECs, including migration, tube formation, wound repair and VEGF expression in vitro. In addition, PGZ-Exos promoted the protein expression of p-AKT, p-PI3K and p-eNOS and suppressed that of PTEN. LY294002 inhibited the biological function of HUVECs through inhibition of the PI3K/AKT/eNOS pathway. In vivo modeling in diabetic rat wounds showed that pioglitazone pretreatment enhanced the therapeutic efficacy of MSCs-derived exosomes and accelerated diabetic wound healing via enhanced angiogenesis. In addition, PGZ-Exos promoted collagen deposition, ECM remodeling and VEGF and CD31 expression, indicating adequate angiogenesis in diabetic wound healing.

CONCLUSIONS

PGZ-Exos accelerated diabetic wound healing by promoting the angiogenic function of HUVECs through activation of the PI3K/AKT/eNOS pathway. This offers a promising novel cell-free therapy for treating diabetic wound healing.

摘要

背景

增强血管生成可以促进糖尿病伤口愈合。间充质干细胞(MSC)衍生的外泌体是无细胞治疗方法,是治疗糖尿病伤口愈合的有前途的候选物。本研究旨在探讨经吡格列酮预处理的 MSC 衍生的外泌体(PGZ-Exos)对糖尿病伤口愈合的影响。

结果

我们从吡格列酮处理的 BMSC 上清液中分离出 PGZ-Exos,发现 PGZ-Exos 可显著促进高糖(HG)损伤的人脐静脉血管内皮细胞(HUVEC)的细胞活力和增殖。PGZ-Exos 增强了 HUVEC 的生物学功能,包括迁移、管形成、伤口修复和 VEGF 表达体外。此外,PGZ-Exos 促进了 p-AKT、p-PI3K 和 p-eNOS 的蛋白表达,并抑制了 PTEN 的表达。LY294002 通过抑制 PI3K/AKT/eNOS 通路抑制了 HUVEC 的生物学功能。在糖尿病大鼠伤口的体内模型中,吡格列酮预处理增强了 MSC 衍生的外泌体的治疗效果,并通过增强血管生成加速了糖尿病伤口愈合。此外,PGZ-Exos 促进了胶原沉积、ECM 重塑以及 VEGF 和 CD31 的表达,表明糖尿病伤口愈合中有足够的血管生成。

结论

PGZ-Exos 通过激活 PI3K/AKT/eNOS 通路促进 HUVEC 的血管生成功能,加速糖尿病伤口愈合。这为治疗糖尿病伤口愈合提供了一种有前途的新型无细胞治疗方法。

https://cdn.ncbi.nlm.nih.gov/pmc/blobs/a5f0/8139165/923da9247f75/12951_2021_894_Fig1_HTML.jpg

文献AI研究员

20分钟写一篇综述,助力文献阅读效率提升50倍。

立即体验

用中文搜PubMed

大模型驱动的PubMed中文搜索引擎

马上搜索

文档翻译

学术文献翻译模型,支持多种主流文档格式。

立即体验