Suppr超能文献

肿瘤免疫微环境特征分析鉴定黑色素瘤的预后和免疫治疗相关基因特征。

Tumor Immune Microenvironment Characterization Identifies Prognosis and Immunotherapy-Related Gene Signatures in Melanoma.

机构信息

Tianjin Medical University Cancer Institute and Hospital, National Clinical Research Center for Cancer, Tianjin's Clinical Research Center for Cancer, Key Laboratory of Cancer Prevention and Therapy, Key Laboratory of Cancer Immunology and Biotherapy, National Human Genetic Resources Sharing Service Platform, Tianjin, China.

Department of Medical Oncology, Tianjin Medical University General Hospital, Tianjin, China.

出版信息

Front Immunol. 2021 May 6;12:663495. doi: 10.3389/fimmu.2021.663495. eCollection 2021.

Abstract

BACKGROUND

The tumor microenvironment (TME) involves infiltration of multiple immune cell subsets, which could influence the prognosis and clinical characteristics. The increasing evidence on the role of tumor-infiltrating lymphocytes (TILs) in primary and metastatic melanomas supports that the immune system is involved in the progression and outcomes of melanoma. However, the immune infiltration landscape in melanoma has not been systematically elucidated.

METHODS

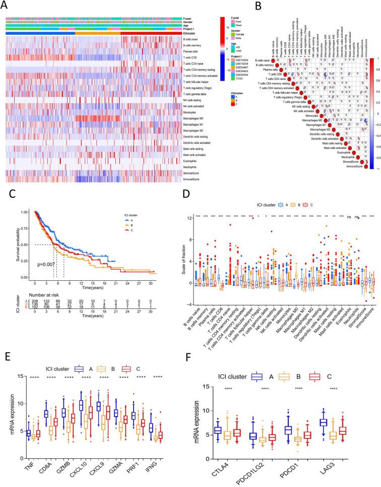
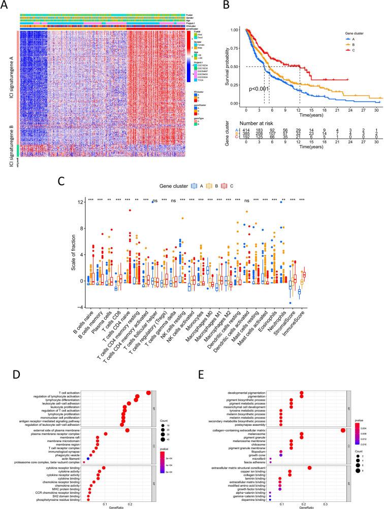
In this study, we used CIBERSORT and ESTIMATE algorithms to analyze immune infiltration pattern of 993 melanoma samples. Then we screened differential expression genes (DEGs) related to immune subtypes and survival. The immune cell infiltration (ICI) score was constructed by using principal-component analysis (PCA) based on immune signature genes from DGEs. Gene set enrichment analysis (GSEA) was applied to explore high and low ICI score related pathways. Finally, the predictive ability of ICI score was evaluated in survival prognosis and immunotherapy benefit.

RESULT

We identified three ICI clusters and three gene clusters associated with different immune subtypes and survival outcomes. Then the ICI score was constructed, and we found that high ICI score exhibited activated immune characteristics and better prognosis. High ICI score was significantly enriched in immune pathways and highly expressed immune signature genes. More importantly, we confirmed that melanoma patients with high ICI score had longer overall survival and rate of response to immunotherapy.

CONCLUSION

We presented a comprehensive immune infiltration landscape in melanoma. Our results will facilitate understanding of the melanoma tumor microenvironment and provide a new immune therapy strategy.

摘要

背景

肿瘤微环境(TME)涉及多种免疫细胞亚群的浸润,这可能影响预后和临床特征。越来越多的证据表明肿瘤浸润淋巴细胞(TILs)在原发性和转移性黑色素瘤中的作用支持免疫系统参与黑色素瘤的进展和结局。然而,黑色素瘤中的免疫浸润图谱尚未得到系统阐明。

方法

在这项研究中,我们使用 CIBERSORT 和 ESTIMATE 算法分析了 993 个黑色素瘤样本的免疫浸润模式。然后,我们筛选了与免疫亚型和生存相关的差异表达基因(DEGs)。通过基于 DEGs 中免疫特征基因的主成分分析(PCA)构建免疫细胞浸润(ICI)评分。基因集富集分析(GSEA)用于探索高和低 ICI 评分相关途径。最后,评估 ICI 评分在生存预后和免疫治疗获益中的预测能力。

结果

我们确定了三个与不同免疫亚型和生存结果相关的 ICI 簇和三个基因簇。然后构建了 ICI 评分,发现高 ICI 评分表现出激活的免疫特征和更好的预后。高 ICI 评分在免疫途径和高表达的免疫特征基因中显著富集。更重要的是,我们证实黑色素瘤患者的高 ICI 评分具有更长的总生存期和对免疫治疗的反应率。

结论

我们提出了黑色素瘤中全面的免疫浸润图谱。我们的研究结果将有助于理解黑色素瘤肿瘤微环境,并为新的免疫治疗策略提供依据。

https://cdn.ncbi.nlm.nih.gov/pmc/blobs/56e5/8134682/317d49613edd/fimmu-12-663495-g001.jpg

文献AI研究员

20分钟写一篇综述,助力文献阅读效率提升50倍。

立即体验

用中文搜PubMed

大模型驱动的PubMed中文搜索引擎

马上搜索

文档翻译

学术文献翻译模型,支持多种主流文档格式。

立即体验