Suppr超能文献

癌细胞中硬脂酰辅酶A去饱和酶-1(SCD1)和肿瘤微环境中脂肪酸结合蛋白-4(FABP4)驱动的肿瘤对铁死亡的抗性促进肿瘤复发。

Tumor resistance to ferroptosis driven by Stearoyl-CoA Desaturase-1 (SCD1) in cancer cells and Fatty Acid Biding Protein-4 (FABP4) in tumor microenvironment promote tumor recurrence.

作者信息

Luis Géraldine, Godfroid Adrien, Nishiumi Shin, Cimino Jonathan, Blacher Silvia, Maquoi Erik, Wery Coline, Collignon Alice, Longuespée Rémi, Montero-Ruiz Laetitia, Dassoul Isabelle, Maloujahmoum Naima, Pottier Charles, Mazzucchelli Gabriel, Depauw Edwin, Bellahcène Akeila, Yoshida Masaru, Noel Agnès, Sounni Nor Eddine

机构信息

Laboratory of Biology of Tumor and Developmental Biology, GIGA Cancer, Liège University, Liège, Belgium; Cancer Metabolism and Tumor Microenvironment Group, GIGA Cancer, Liège University, Liège, Belgium.

Division of Gastroenterology, Department of Internal Medicine, Kobe University Graduate School of Medicine, Kobe, Japan; Department of Omics Medicine, Hyogo College of Medicine, Nishinomiya, Japan.

出版信息

Redox Biol. 2021 Jul;43:102006. doi: 10.1016/j.redox.2021.102006. Epub 2021 May 14.

Abstract

PROBLEM

Tumor recurrence is a major clinical issue that represents the principal cause of cancer-related deaths, with few targetable common pathways. Mechanisms by which residual tumors persist and progress under a continuous shift between hypoxia-reoxygenation after neoadjuvent-therapy are unknown. In this study, we investigated the role of lipid metabolism and tumor redox balance in tumor recurrence.

METHODS

Lipidomics, proteomics and mass spectrometry imaging approaches where applied to mouse tumor models of recurrence. Genetic and pharmacological inhibitions of lipid mediators in tumors were used in vivo and in functional assays in vitro.

RESULTS

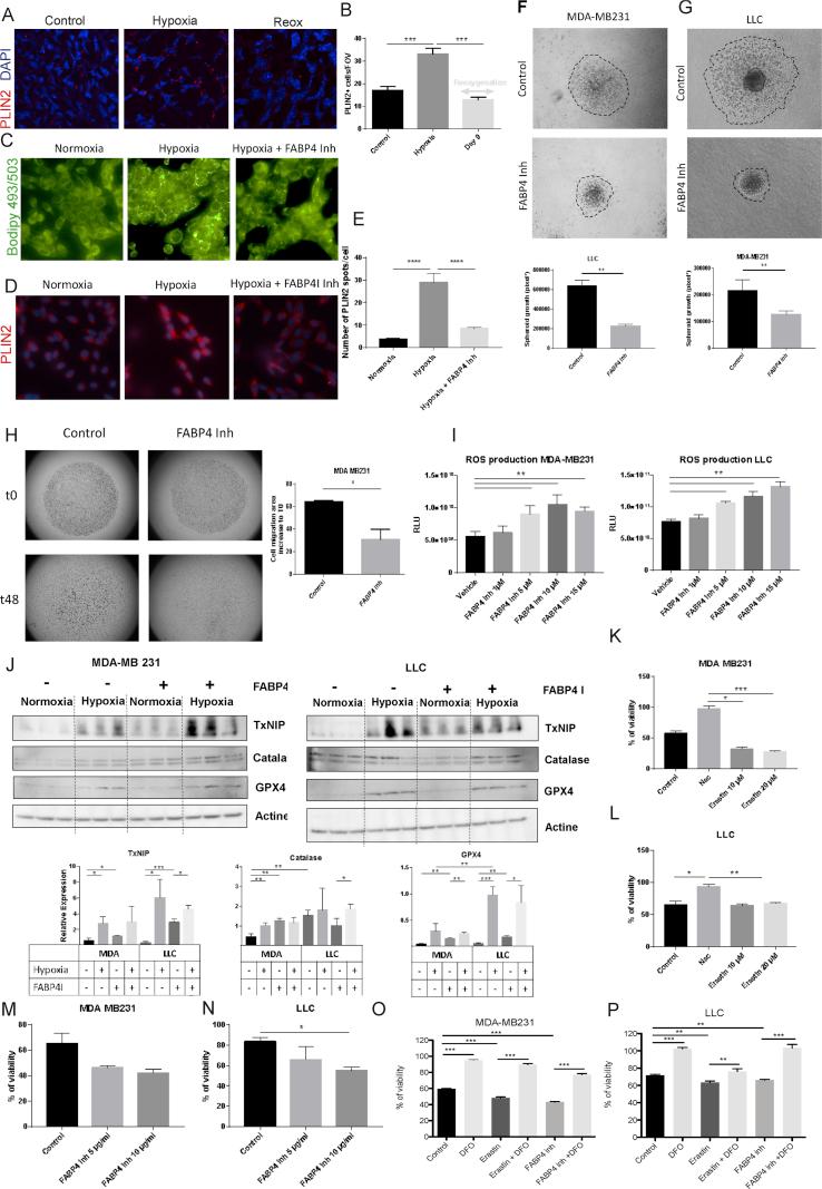
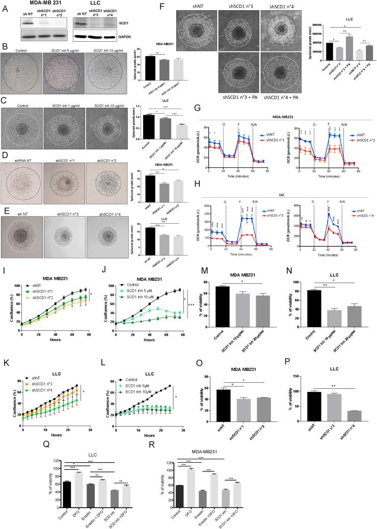
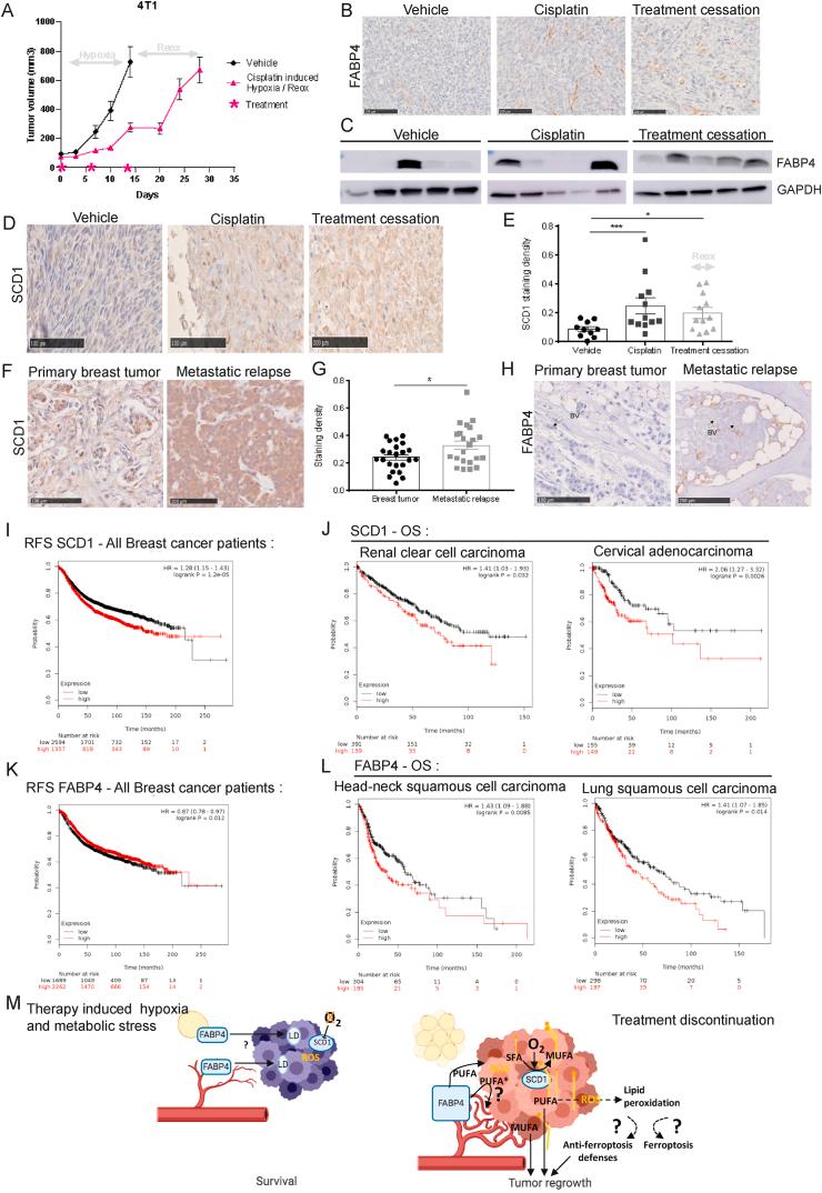
We found that stearoyl-CoA desaturase-1 (SCD1) expressed by cancer cells and fatty acid binding protein-4 (FABP4) produced by tumor endothelial cells (TECs) and adipocytes in the tumor microenvironment (TME) are essential for tumor relapse in response to tyrosine kinase inhibitors (TKI) and chemotherapy. SCD1 and FABP4 were also found upregulated in recurrent human breast cancer samples and correlated with worse prognosis of cancer patients with different types of tumors. Mechanistically, SCD1 leads to fatty acid (FA) desaturation and FABP4 derived from TEM enhances lipid droplet (LD) in cancer cells, which cooperatively protect from oxidative stress-induced ferroptosis. We revealed that lipid mobilization and desaturation elicit tumor intrinsic antioxidant and anti-ferroptotic resources for survival and regrowth in a harsh TME. Inhibition of lipid transport from TME by FABP4 inhibitor reduced tumor regrowth and by genetic - or by pharmacological - targeting SCD1 in vivo, tumor regrowth was abolished completely.

CONCLUSION

This finding unveils that it is worth taking advantage of tumor lipid addiction, as a tumor vulnerability to design novel treatment strategy to prevent cancer recurrence.

摘要

问题

肿瘤复发是一个主要的临床问题,是癌症相关死亡的主要原因,且几乎没有可靶向的共同通路。新辅助治疗后肿瘤在缺氧-复氧的持续转换下残留肿瘤持续存在并进展的机制尚不清楚。在本研究中,我们调查了脂质代谢和肿瘤氧化还原平衡在肿瘤复发中的作用。

方法

脂质组学、蛋白质组学和质谱成像方法应用于小鼠肿瘤复发模型。在体内和体外功能试验中使用肿瘤中脂质介质的基因和药物抑制。

结果

我们发现癌细胞表达的硬脂酰辅酶A去饱和酶-1(SCD1)以及肿瘤微环境(TME)中肿瘤内皮细胞(TEC)和脂肪细胞产生的脂肪酸结合蛋白-4(FABP4)对于肿瘤对酪氨酸激酶抑制剂(TKI)和化疗的复发至关重要。在复发性人类乳腺癌样本中也发现SCD1和FABP4上调,并且与不同类型肿瘤的癌症患者的较差预后相关。从机制上讲,SCD1导致脂肪酸(FA)去饱和,而源自TEM的FABP4增强癌细胞中的脂滴(LD),它们共同保护细胞免受氧化应激诱导的铁死亡。我们揭示了脂质动员和去饱和引发肿瘤内在的抗氧化和抗铁死亡资源,以在恶劣的TME中生存和再生长。通过FABP4抑制剂抑制来自TME的脂质转运可减少肿瘤再生长,并且在体内通过基因或药物靶向SCD1,肿瘤再生长被完全消除。

结论

这一发现揭示了利用肿瘤脂质成瘾作为一种肿瘤易损性来设计预防癌症复发的新治疗策略是值得的。

https://cdn.ncbi.nlm.nih.gov/pmc/blobs/b4a2/8163990/3a0ed375d324/ga1.jpg

文献AI研究员

20分钟写一篇综述,助力文献阅读效率提升50倍。

立即体验

用中文搜PubMed

大模型驱动的PubMed中文搜索引擎

马上搜索

文档翻译

学术文献翻译模型,支持多种主流文档格式。

立即体验