Suppr超能文献

通过多重分馏蛋白质组学揭示与老年人认知表现和神经病理学相关的突触蛋白。

Synaptic proteins associated with cognitive performance and neuropathology in older humans revealed by multiplexed fractionated proteomics.

机构信息

Massachusetts General Hospital Department of Neurology, Charlestown, MA, USA; Harvard Medical School, Boston, MA, USA.

Massachusetts General Hospital Department of Neurology, Charlestown, MA, USA; Harvard Medical School, Boston, MA, USA.

出版信息

Neurobiol Aging. 2021 Sep;105:99-114. doi: 10.1016/j.neurobiolaging.2021.04.012. Epub 2021 Apr 24.

Abstract

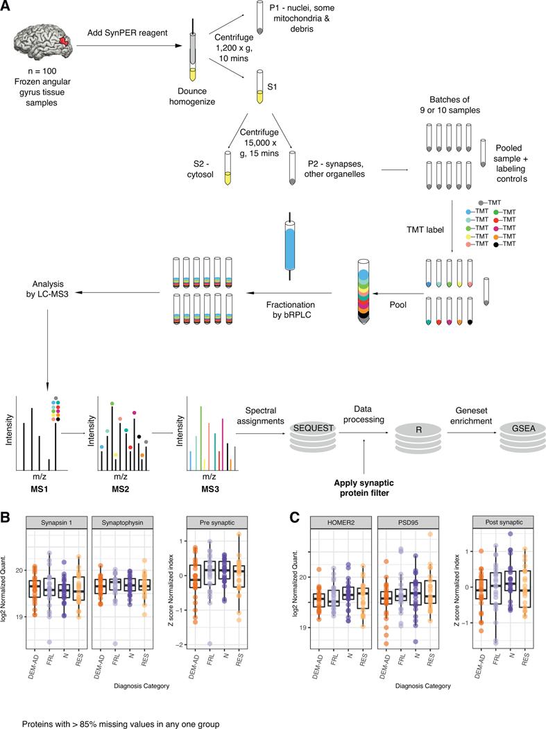
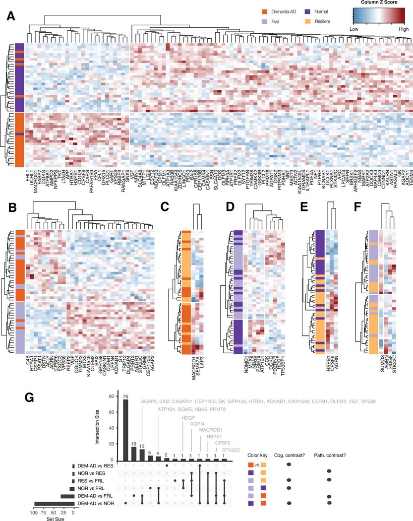
Alzheimer's disease (AD) is defined by the presence of abundant amyloid-β (Aβ) and tau neuropathology. While this neuropathology is necessary for AD diagnosis, it is not sufficient for causing cognitive impairment. Up to one third of community dwelling older adults harbor intermediate to high levels of AD neuropathology at death yet demonstrate no significant cognitive impairment. Conversely, there are individuals who exhibit dementia with no gross explanatory neuropathology. In prior studies, synapse loss correlated with cognitive impairment. To understand how synaptic composition changes in relation to neuropathology and cognition, multiplexed liquid chromatography mass-spectrometry was used to quantify enriched synaptic proteins from the parietal association cortex of 100 subjects with contrasting levels of AD pathology and cognitive performance. 123 unique proteins were significantly associated with diagnostic category. Functional analysis showed enrichment of serotonin release and oxidative phosphorylation categories in normal (cognitively unimpaired, low neuropathology) and "resilient" (unimpaired despite AD pathology) individuals. In contrast, frail individuals, (low pathology, impaired cognition) showed a metabolic shift towards glycolysis and increased presence of proteasome subunits.

摘要

阿尔茨海默病(AD)的定义是存在大量淀粉样β(Aβ)和 tau 神经病理学。虽然这种神经病理学是 AD 诊断所必需的,但它不足以引起认知障碍。高达三分之一的社区居住的老年成年人在死亡时具有中等到高水平的 AD 神经病理学,但没有明显的认知障碍。相反,有些人患有痴呆症,但没有明显的神经病理学解释。在先前的研究中,突触丧失与认知障碍相关。为了了解突触组成如何与神经病理学和认知相关变化,使用多重液相色谱-质谱联用技术从 100 名具有不同 AD 病理和认知表现水平的受试者的顶叶联合皮质中定量富集的突触蛋白。123 种独特的蛋白质与诊断类别显著相关。功能分析显示,在正常(认知未受损,低神经病理学)和“有弹性”(尽管存在 AD 病理学但认知未受损)个体中,血清素释放和氧化磷酸化类别的富集。相比之下,脆弱个体(低病理学,认知受损)表现出向糖酵解的代谢转变,并增加了蛋白酶体亚基的存在。

https://cdn.ncbi.nlm.nih.gov/pmc/blobs/d69a/8338777/bbcfbe83e188/nihms-1697078-f0001.jpg

文献AI研究员

20分钟写一篇综述,助力文献阅读效率提升50倍。

立即体验

用中文搜PubMed

大模型驱动的PubMed中文搜索引擎

马上搜索

文档翻译

学术文献翻译模型,支持多种主流文档格式。

立即体验