Suppr超能文献

胃癌肿瘤微环境免疫全景分析鉴定出与腹膜复发相关的免疫特征。

Immune Landscape of Gastric Carcinoma Tumor Microenvironment Identifies a Peritoneal Relapse Relevant Immune Signature.

机构信息

Department of Medical Oncology, The First Hospital of China Medical University, Shenyang, China.

Key Laboratory of Anticancer Drugs and Biotherapy of Liaoning Province, The First Hospital of China Medical University, Shenyang, China.

出版信息

Front Immunol. 2021 May 13;12:651033. doi: 10.3389/fimmu.2021.651033. eCollection 2021.

Abstract

BACKGROUND

Gastric cancer (GC) still represents the third leading cause of cancer-related death worldwide. Peritoneal relapse (PR) is the most frequent metastasis occurring among patients with advanced gastric cancer. Increasingly more evidence have clarified the tumor immune microenvironment (TIME) may predict survival and have clinical significance in GC. However, tumor-transcriptomics based immune signatures derived from immune profiling have not been established for predicting the peritoneal recurrence of the advanced GC.

METHODS

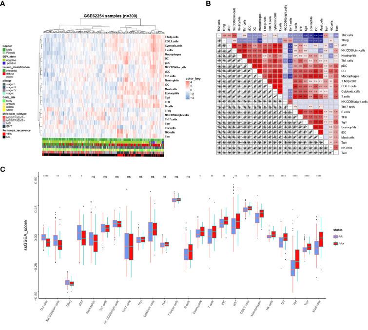
In this study, we depict the immune landscape of GC by using transcriptome profiling and clinical characteristics retrieved from GSE62254 of Gene Expression Omnibus (GEO). Immune cell infiltration score was evaluated single-sample gene set enrichment (ssGSEA) analysis algorithm. The least absolute shrinkage and selection operator (LASSO) Cox regression algorithm was used to select the valuable immune cells and construct the final model for the prediction of PR. The receiver operating characteristic (ROC) curve and the Kaplan-Meier curve were used to check the accuracy of PRIs. Gene Set Enrichment Analysis (GSEA) and Kyoto Encyclopedia of Genes and Genomes (KEGG) analysis were performed to explore the molecular pathways associated with PRIs.

RESULTS

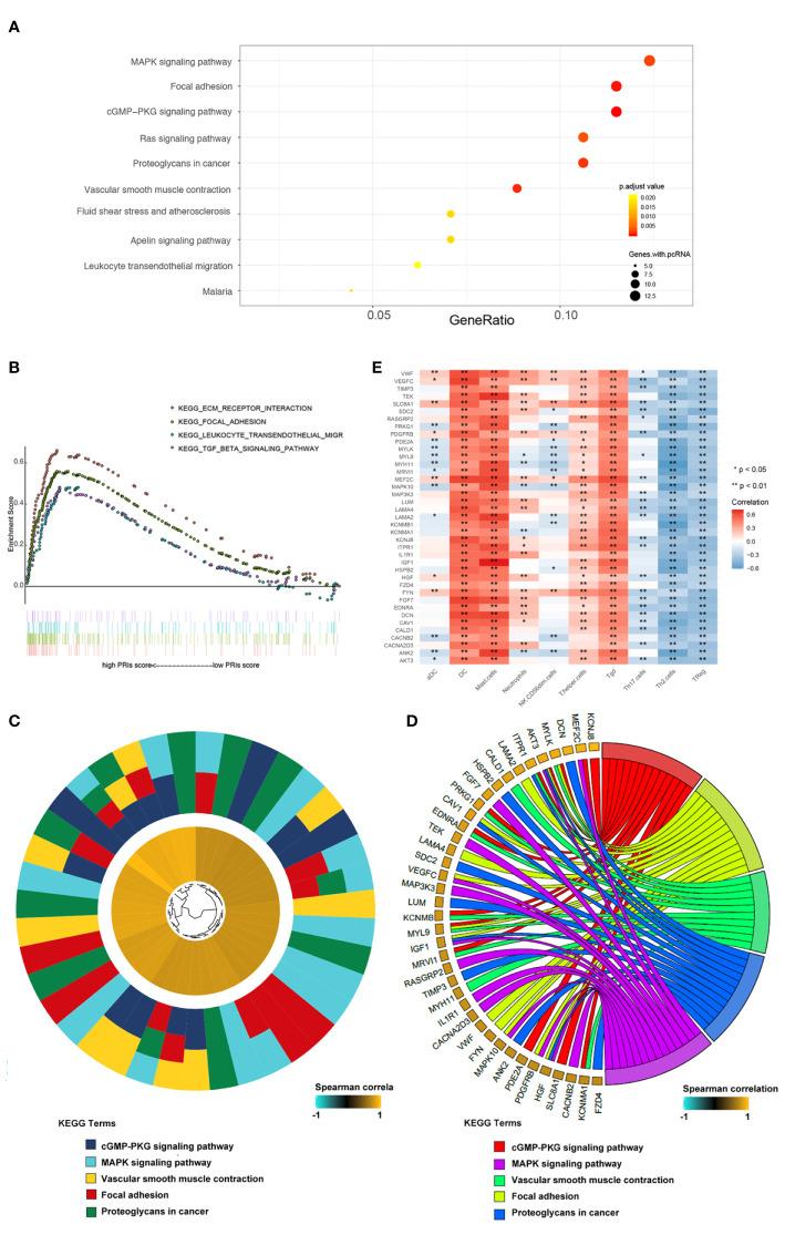
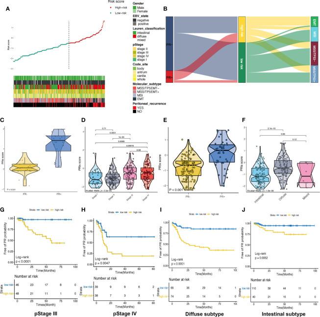
A peritoneal recurrence related immune score (PRIs) with 10 immune cells was constructed. Compared to the low-PRIs group, the high-PRIs group had a greater risk. The upregulation of the focal adhesion signaling was observed in the high-PRIs subtype by GSEA and KEGG. Multivariate analysis found that both in the internal training cohort and the internal validation cohort, PRIs was a stable and independent predictor for PR. A nomogram that integrated clinicopathological features and PRIs to predict peritoneal relapse was constructed. Subgroup analysis indicated that the PRIs could obviously distinguish peritoneal recurrence in different molecular subtypes, pathological stages and Lauren subtypes, in which PRIs of Epithelial-Mesenchymal Transitions (EMT) subtype, III-IV stage and diffuse subtype are higher respectively.

CONCLUSION

Overall, we performed a comprehensive evaluation of the immune landscape of GC and constructed a predictive PR model based on the immune cell infiltration. The PRIs represents novel promising feature of predicting peritoneal recurrence of GC and sheds light on the improvement of the personalized management of GC patients after surgery.

摘要

背景

胃癌(GC)仍然是全球导致癌症相关死亡的第三大主要原因。腹膜复发(PR)是晚期胃癌患者中最常见的转移。越来越多的证据表明肿瘤免疫微环境(TIME)可以预测生存并具有 GC 的临床意义。然而,基于肿瘤转录组学的免疫特征,源自免疫分析,尚未建立用于预测晚期 GC 腹膜复发的特征。

方法

在这项研究中,我们通过使用转录组谱分析和从 GEO 的 GSE62254 中检索的临床特征来描绘 GC 的免疫景观。使用单样本基因集富集(ssGSEA)分析算法评估免疫细胞浸润评分。使用最小绝对收缩和选择算子(LASSO)Cox 回归算法选择有价值的免疫细胞并构建最终模型,用于预测 PR。使用接收者操作特征(ROC)曲线和 Kaplan-Meier 曲线检查 PRIs 的准确性。进行基因集富集分析(GSEA)和京都基因与基因组百科全书(KEGG)分析,以探讨与 PRIs 相关的分子途径。

结果

构建了具有 10 种免疫细胞的腹膜复发相关免疫评分(PRIs)。与低 PRIs 组相比,高 PRIs 组的风险更大。通过 GSEA 和 KEGG 观察到高 PRIs 亚型中粘着斑信号的上调。多变量分析发现,在内部训练队列和内部验证队列中,PRIs 是 PR 的稳定且独立的预测因子。构建了一种整合临床病理特征和 PRIs 以预测腹膜复发的列线图。亚组分析表明,PRIs 可以明显区分不同分子亚型、病理分期和 Lauren 亚型中的腹膜复发,其中 EMT 亚型、III-IV 期和弥漫型的 PRIs 较高。

结论

总体而言,我们对 GC 的免疫景观进行了全面评估,并构建了基于免疫细胞浸润的预测性 PR 模型。PRIs 是预测 GC 腹膜复发的有前途的新特征,为 GC 患者手术后的个性化管理提供了新的思路。

https://cdn.ncbi.nlm.nih.gov/pmc/blobs/0d93/8155484/7bfbbdf90aff/fimmu-12-651033-g001.jpg

文献AI研究员

20分钟写一篇综述,助力文献阅读效率提升50倍。

立即体验

用中文搜PubMed

大模型驱动的PubMed中文搜索引擎

马上搜索

文档翻译

学术文献翻译模型,支持多种主流文档格式。

立即体验