Suppr超能文献

白三烯B受体对于中性粒细胞为主的哮喘气道炎症中NLRP3炎性小体的激活及白细胞介素-1β的合成是必需的。

Leukotriene B Receptors Are Necessary for the Stimulation of NLRP3 Inflammasome and IL-1β Synthesis in Neutrophil-Dominant Asthmatic Airway Inflammation.

作者信息

Kwak Dong-Wook, Park Donghwan, Kim Jae-Hong

机构信息

Department of Biotechnology, School of Life Sciences and Biotechnology, Korea University, Seoul 02841, Korea.

Division of Life Sciences, College of Life Sciences, Korea University, Seoul 02841, Korea.

出版信息

Biomedicines. 2021 May 11;9(5):535. doi: 10.3390/biomedicines9050535.

Abstract

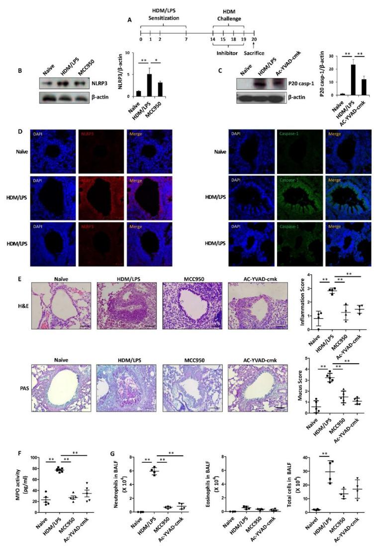
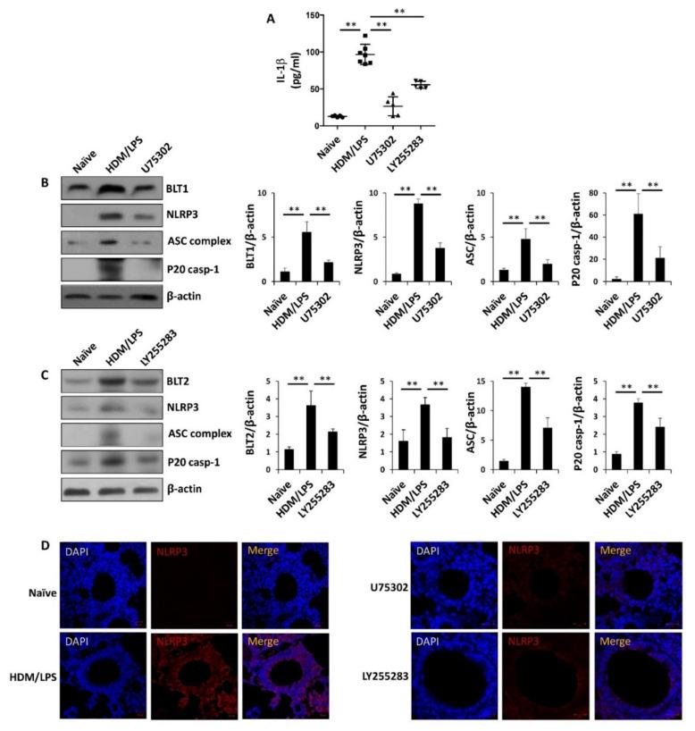
The stimulation of the NOD-, LRR- and pyrin domain-containing protein 3 (NLRP3) inflammasome and IL-1β synthesis are associated with chronic respiratory diseases such as neutrophil-dominant severe asthma. Leukotriene B (LTB) is a principal chemoattractant molecule for neutrophil recruitment, and its receptors BLT1 and BLT2 have been suggested to contribute to neutrophil-dominant asthmatic airway inflammation. However, the relationship between BLT1/2 and NLRP3 in neutrophil-dominant asthmatic airway inflammation has not been previously studied. In the present study, we investigated whether BLT1/2 play any roles in stimulating the NLRP3 inflammasome and IL-1βsynthesis. The blockade of BLT1 or BLT2 clearly suppressed the stimulation of the NLRP3 inflammasome and IL-1β synthesis in house dust mite (HDM)/lipopolysaccharide (LPS)-induced neutrophilic airway inflammation. The enzymes 5-lipoxygenase and 12-lipoxygenase, which catalyze the synthesis of BLT1/2 ligands [LTB, 12()-hydroxyeicosatetraenoic acid (12()-HETE), and 12-hydroxyheptadecatreinoic acid (12-HHT)], were also critically associated with the stimulation of NLRP3 and IL-1β synthesis. Together, our results suggest that the 5-/12-LOX-BLT1/2-linked cascade are necessary for the simulation of the NLRP3 inflammasome and IL-1β synthesis, thus contributing to HDM/LPS-induced neutrophil-dominant airway inflammation.

摘要

含核苷酸结合寡聚化结构域样受体蛋白3(NLRP3)炎性小体的激活及白细胞介素-1β(IL-1β)的合成与慢性呼吸道疾病相关,如以中性粒细胞为主的重度哮喘。白三烯B(LTB)是中性粒细胞募集的主要趋化分子,其受体BLT1和BLT2被认为与以中性粒细胞为主的哮喘气道炎症有关。然而,此前尚未研究过BLT1/2与以中性粒细胞为主的哮喘气道炎症中NLRP3的关系。在本研究中,我们调查了BLT1/2在激活NLRP3炎性小体和IL-1β合成过程中是否发挥作用。阻断BLT1或BLT2可明显抑制屋尘螨(HDM)/脂多糖(LPS)诱导的嗜中性气道炎症中NLRP3炎性小体的激活及IL-1β的合成。催化BLT1/2配体[LTB、12(S)-羟基二十碳四烯酸(12(S)-HETE)和12-羟基十七碳三烯酸(12-HHT)]合成的5-脂氧合酶和12-脂氧合酶也与NLRP3和IL-1β合成的激活密切相关。总之,我们的结果表明,5-/12-LOX-BLT1/2相关级联反应对于激活NLRP3炎性小体和IL-1β合成是必需的,从而导致HDM/LPS诱导的以中性粒细胞为主的气道炎症。

https://cdn.ncbi.nlm.nih.gov/pmc/blobs/1d1e/8151312/84cdc8843466/biomedicines-09-00535-g001.jpg

文献AI研究员

20分钟写一篇综述,助力文献阅读效率提升50倍。

立即体验

用中文搜PubMed

大模型驱动的PubMed中文搜索引擎

马上搜索

文档翻译

学术文献翻译模型,支持多种主流文档格式。

立即体验