Suppr超能文献

超氧化物歧化酶 1 的减少延缓了渐进性糖尿病肾病 KK/Ta 小鼠心肌毒素损伤的骨骼肌再生。

Reduction of Superoxide Dismutase 1 Delays Regeneration of Cardiotoxin-Injured Skeletal Muscle in KK/Ta- Mice with Progressive Diabetic Nephropathy.

机构信息

Department of Metabolism and Endocrinology, Akita University Graduate School of Medicine, 1-1-1 Hondo, Akita 010-8543, Japan.

Kansai Electric Power Medical Research Institute, 2-1-7 Fukushima-ku, Osaka 553-0003, Japan.

出版信息

Int J Mol Sci. 2021 May 23;22(11):5491. doi: 10.3390/ijms22115491.

Abstract

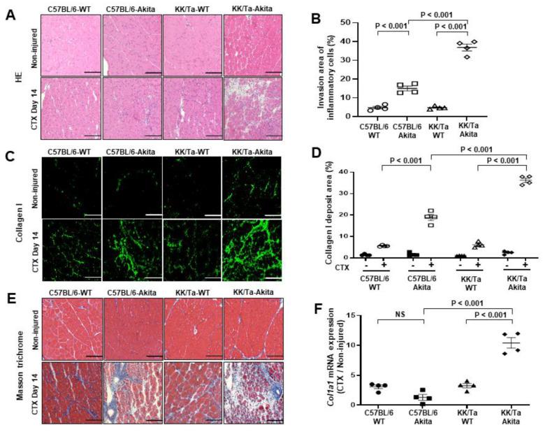
Superoxide dismutase (SOD) is a major antioxidant enzyme for superoxide removal, and cytoplasmic SOD (SOD1) is expressed as a predominant isoform in all cells. We previously reported that renal SOD1 deficiency accelerates the progression of diabetic nephropathy (DN) via increasing renal oxidative stress. To evaluate whether the degree of SOD1 expression determines regeneration capacity and sarcopenic phenotypes of skeletal muscles under incipient and advanced DN conditions, we investigated the alterations of SOD1 expression, oxidative stress marker, inflammation, fibrosis, and regeneration capacity in cardiotoxin (CTX)-injured tibialis anterior (TA) muscles of two Akita diabetic mouse models with different susceptibility to DN, DN-resistant C57BL/6- and DN-prone KK/Ta- mice. Here, we report that KK/Ta- mice, but not C57BL/6- mice, exhibit delayed muscle regeneration after CTX injection, as demonstrated by the finding indicating significantly smaller average cross-sectional areas of regenerating TA muscle myofibers relative to KK/Ta-wild-type mice. Furthermore, we observed markedly reduced SOD1 expression in CTX-injected TA muscles of KK/Ta- mice, but not C57BL/6- mice, along with increased inflammatory cell infiltration, prominent fibrosis and superoxide overproduction. Our study provides the first evidence that SOD1 reduction and the following superoxide overproduction delay skeletal muscle regeneration through induction of overt inflammation and fibrosis in a mouse model of progressive DN.

摘要

超氧化物歧化酶(SOD)是清除超氧化物的主要抗氧化酶,细胞质 SOD(SOD1)是所有细胞中表达的主要同工酶。我们之前报道过,肾 SOD1 缺乏通过增加肾脏氧化应激加速糖尿病肾病(DN)的进展。为了评估 SOD1 表达程度是否决定了初发和进展期 DN 情况下骨骼肌的再生能力和恶病质表型,我们研究了两种对 DN 易感性不同的 Akita 糖尿病小鼠模型(DN 抗性 C57BL/6-和 DN 易感 KK/Ta-小鼠)中 CTX 损伤的比目鱼肌中 SOD1 表达、氧化应激标志物、炎症、纤维化和再生能力的变化。在这里,我们报告说,与 KK/Ta-野生型小鼠相比,KK/Ta-小鼠而不是 C57BL/6-小鼠在 CTX 注射后表现出肌肉再生延迟,这一发现表明再生比目鱼肌肌纤维的平均横截面积明显更小。此外,我们观察到 KK/Ta-小鼠 CTX 注射的比目鱼肌中 SOD1 表达明显降低,而 C57BL/6-小鼠则没有,同时伴有炎症细胞浸润增加、明显纤维化和超氧自由基过度产生。我们的研究首次提供了证据,表明 SOD1 减少和随后的超氧自由基过度产生通过在进行性 DN 的小鼠模型中诱导明显的炎症和纤维化,延迟了骨骼肌的再生。

https://cdn.ncbi.nlm.nih.gov/pmc/blobs/6d2c/8197123/2e70b1a32dc4/ijms-22-05491-g001.jpg

文献AI研究员

20分钟写一篇综述,助力文献阅读效率提升50倍。

立即体验

用中文搜PubMed

大模型驱动的PubMed中文搜索引擎

马上搜索

文档翻译

学术文献翻译模型,支持多种主流文档格式。

立即体验