Suppr超能文献

SP1 诱导的长链非编码 RNA ZFPM2 反义 RNA 1(ZFPM2-AS1)通过 miR-515-5p/超氧化物歧化酶 2(SOD2)轴加重胶质瘤进展。

SP1-induced lncRNA ZFPM2 antisense RNA 1 (ZFPM2-AS1) aggravates glioma progression via the miR-515-5p/Superoxide dismutase 2 (SOD2) axis.

机构信息

Department of Neurosurgery, Sir Run Run Hospital, Nanjing Medical University, China.

Department of Neurosurgery, The Second Affiliated Hospital of Nanjing Medical University.

出版信息

Bioengineered. 2021 Dec;12(1):2299-2310. doi: 10.1080/21655979.2021.1934241.

Abstract

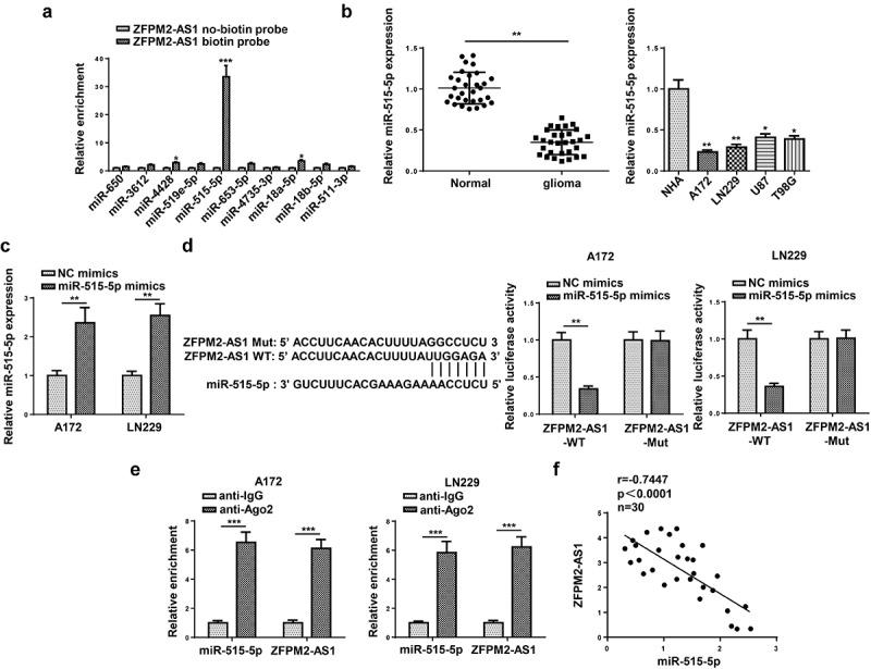
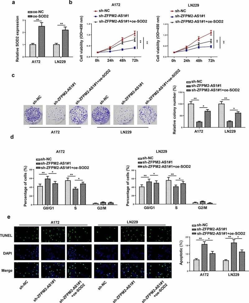
Glioma is a common life-threatening tumor with high malignancy and high invasiveness. LncRNA ZFPM2 antisense RNA 1 (ZFPM2-AS1) was confirmed to be implicated in numerous tumors, while its biological function and mechanism have not been thoroughly understood in glioma. The gene expression was measured by RT-qPCR. Cell proliferation, cell cycle, and cell apoptosis of glioma cells were validated by CCK-8, colony formation, flow cytometry and TUNEL assays. The effect of ZFPM2-AS1 on tumor growth was verified by assay. The exploration on ZFPM2-AS1-mediated mechanism was carried out via ChIP, luciferase reporter, and RIP assays. In the present study, ZFPM2-AS1 was demonstrated as a highly-expressed lncRNA in glioma tissues and cells. ZFPM2-AS1 silencing suppressed cell proliferation and cell cycle, but facilitated cell apoptosis. In addition, the inhibitive effect of silenced ZFPM2-AS1 was also observed in tumor growth. Furthermore, we found that SP1 interacted with ZFPM2-AS1 promoter to transcriptionally activate ZFPM2-AS1 expression. Moreover, ZFPM2-AS1 was identified as a competing endogenous RNA (ceRNA) for miR-515-5p to target SOD2. Rescue assays verified that SOD2 overexpression partially abolished the suppressive impact of ZFPM2-AS1 silencing on glioma cell growth. In conclusion, this study corroborated the regulatory mechanism of SP1/ZFPM2-AS1/miR-515-5p/SOD2 axis in glioma, indicating that targeting ZFPM2-AS1 might be an effective way to treat glioma.

摘要

脑胶质瘤是一种常见的危及生命的肿瘤,具有高度恶性和侵袭性。长链非编码 RNA ZFPM2 反义 RNA 1(ZFPM2-AS1)已被证实与多种肿瘤有关,但其在脑胶质瘤中的生物学功能和机制尚未完全阐明。采用 RT-qPCR 测量基因表达。通过 CCK-8、集落形成、流式细胞术和 TUNEL 检测验证脑胶质瘤细胞的增殖、细胞周期和细胞凋亡。通过 检测验证 ZFPM2-AS1 对肿瘤生长的影响。通过 ChIP、荧光素酶报告基因和 RIP 检测探索 ZFPM2-AS1 介导的机制。在本研究中,ZFPM2-AS1 被证明是脑胶质瘤组织和细胞中高表达的 lncRNA。ZFPM2-AS1 沉默抑制细胞增殖和细胞周期,但促进细胞凋亡。此外,沉默 ZFPM2-AS1 也观察到对肿瘤生长的抑制作用。此外,我们发现 SP1 与 ZFPM2-AS1 启动子相互作用,转录激活 ZFPM2-AS1 表达。此外,ZFPM2-AS1 被鉴定为 miR-515-5p 的竞争性内源性 RNA(ceRNA),以靶向 SOD2。挽救实验验证了 SOD2 过表达部分消除了 ZFPM2-AS1 沉默对脑胶质瘤细胞生长的抑制作用。总之,本研究证实了 SP1/ZFPM2-AS1/miR-515-5p/SOD2 轴在脑胶质瘤中的调控机制,表明靶向 ZFPM2-AS1 可能是治疗脑胶质瘤的有效方法。

https://cdn.ncbi.nlm.nih.gov/pmc/blobs/b301/8806534/868f5e155ed8/KBIE_A_1934241_F0001_OC.jpg

文献AI研究员

20分钟写一篇综述,助力文献阅读效率提升50倍。

立即体验

用中文搜PubMed

大模型驱动的PubMed中文搜索引擎

马上搜索

文档翻译

学术文献翻译模型,支持多种主流文档格式。

立即体验