Suppr超能文献

依赖于乳酸脱氢酶 A 的有氧糖酵解促进自然杀伤细胞的抗病毒和抗肿瘤功能。

Lactate dehydrogenase A-dependent aerobic glycolysis promotes natural killer cell anti-viral and anti-tumor function.

机构信息

Immunology Program, Memorial Sloan Kettering Cancer Center, New York, NY 10065, USA.

Immunology Program, Memorial Sloan Kettering Cancer Center, New York, NY 10065, USA; Immunology and Microbial Pathogenesis Program, Graduate School of Medical Sciences, Weill Cornell Medical College, New York, NY 10065, USA.

出版信息

Cell Rep. 2021 Jun 1;35(9):109210. doi: 10.1016/j.celrep.2021.109210.

Abstract

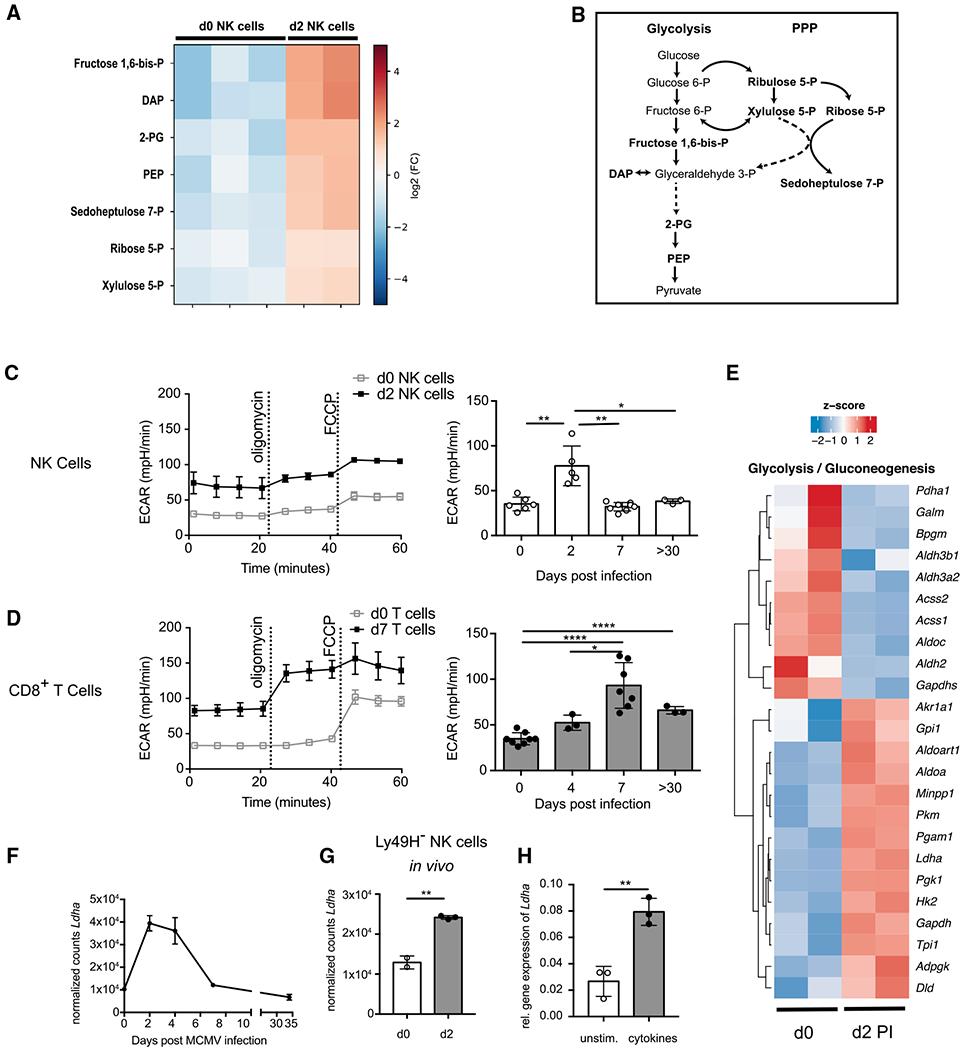
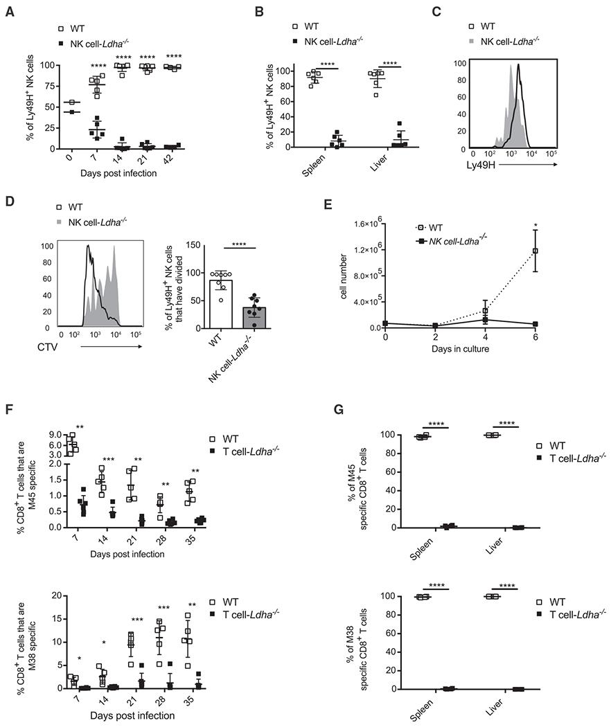
Natural killer (NK) cells are cytotoxic lymphocytes capable of rapid cytotoxicity, cytokine secretion, and clonal expansion. To sustain such energetically demanding processes, NK cells must increase their metabolic capacity upon activation. However, little is known about the metabolic requirements specific to NK cells in vivo. To gain greater insight, we investigated the role of aerobic glycolysis in NK cell function and demonstrate that their glycolytic rate increases rapidly following viral infection and inflammation, prior to that of CD8 T cells. NK cell-specific deletion of lactate dehydrogenase A (LDHA) reveals that activated NK cells rely on this enzyme for both effector function and clonal proliferation, with the latter being shared with T cells. As a result, LDHA-deficient NK cells are defective in their anti-viral and anti-tumor protection. These findings suggest that aerobic glycolysis is a hallmark of NK cell activation that is key to their function.

摘要

自然杀伤 (NK) 细胞是具有细胞毒性的淋巴细胞,能够快速进行细胞毒性、细胞因子分泌和克隆扩增。为了维持这些能量需求高的过程,NK 细胞在激活时必须增加其代谢能力。然而,人们对体内 NK 细胞的具体代谢需求知之甚少。为了更深入地了解这一点,我们研究了有氧糖酵解在 NK 细胞功能中的作用,并证明 NK 细胞的糖酵解率在病毒感染和炎症后迅速增加,早于 CD8 T 细胞。乳酸脱氢酶 A (LDHA) 的 NK 细胞特异性缺失表明,激活的 NK 细胞依赖于该酶发挥效应功能和克隆增殖,后者与 T 细胞共享。结果,LDHA 缺陷的 NK 细胞在抗病毒和抗肿瘤保护方面存在缺陷。这些发现表明,有氧糖酵解是 NK 细胞激活的标志,是其功能的关键。

https://cdn.ncbi.nlm.nih.gov/pmc/blobs/2098/8221253/5b7436955f62/nihms-1710595-f0001.jpg

文献AI研究员

20分钟写一篇综述,助力文献阅读效率提升50倍。

立即体验

用中文搜PubMed

大模型驱动的PubMed中文搜索引擎

马上搜索

文档翻译

学术文献翻译模型,支持多种主流文档格式。

立即体验