Suppr超能文献

III 组磷脂酶 A2 下调可减弱卵巢癌的生存和转移,并促进化疗敏感性。

Group III phospholipase A2 downregulation attenuated survival and metastasis in ovarian cancer and promotes chemo-sensitization.

机构信息

Department of Laboratory Medicine and Pathology, Mayo Clinic, Rochester, MN, USA.

Alcorn State University, Lorman, MS, USA.

出版信息

J Exp Clin Cancer Res. 2021 Jun 3;40(1):182. doi: 10.1186/s13046-021-01985-9.

Abstract

BACKGROUND

Aberrant lipogenicity and deregulated autophagy are common in most advanced human cancer and therapeutic strategies to exploit these pathways are currently under consideration. Group III Phospholipase A2 (sPLA2-III/PLA2G3), an atypical secretory PLA2, is recognized as a regulator of lipid metabolism associated with oncogenesis. Though recent studies reveal that high PLA2G3 expression significantly correlates with poor prognosis in several cancers, however, role of PLA2G3 in ovarian cancer (OC) pathogenesis is still undetermined.

METHODS

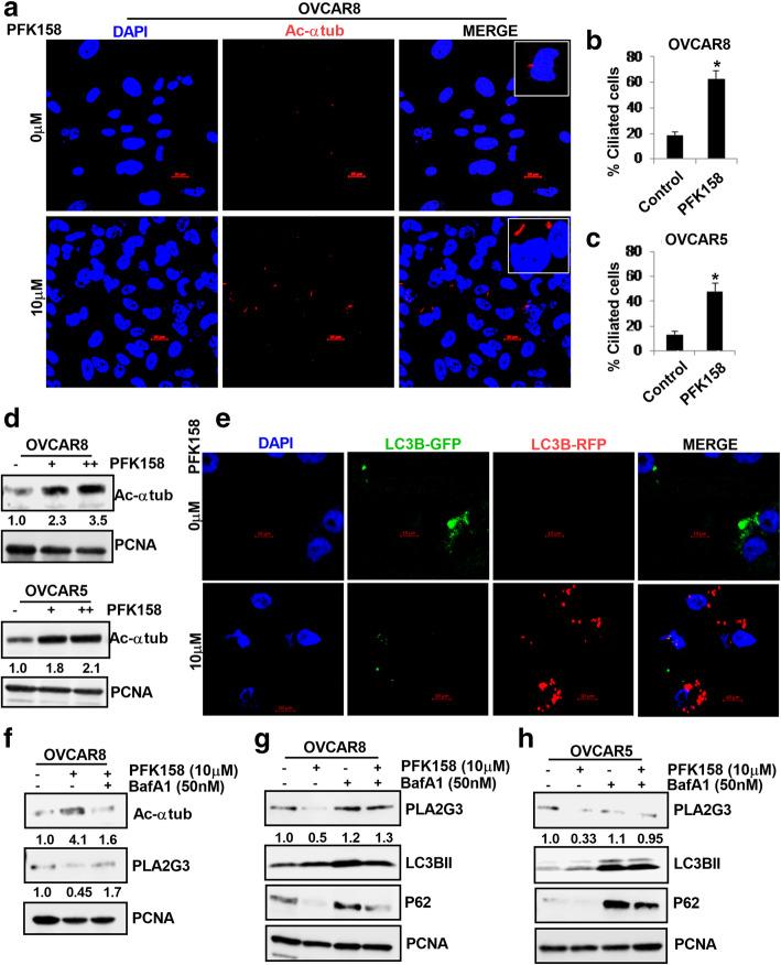
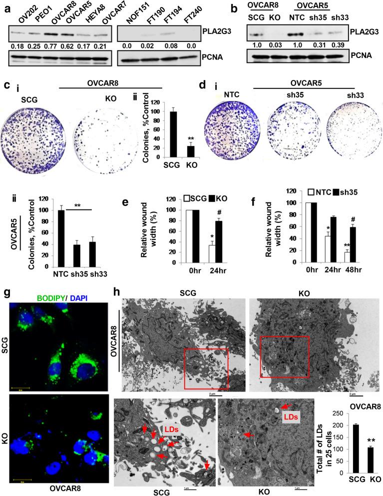
CRISPR-Cas9 and shRNA mediated knockout and knockdown of PLA2G3 in OC cells were used to evaluate lipid droplet (LD) biogenesis by confocal and Transmission electron microscopy analysis, and the cell viability and sensitization of the cells to platinum-mediated cytotoxicity by MTT assay. Regulation of primary ciliation by PLA2G3 downregulation both genetically and by metabolic inhibitor PFK-158 induced autophagy was assessed by immunofluorescence-based confocal analysis and immunoblot. Transient transfection with GFP-RFP-LC3B and confocal analysis was used to assess the autophagic flux in OC cells. PLA2G3 knockout OVCAR5 xenograft in combination with carboplatin on tumor growth and metastasis was assessed in vivo. Efficacy of PFK158 alone and with platinum drugs was determined in patient-derived primary ascites cultures expressing PLA2G3 by MTT assay and immunoblot analysis.

RESULTS

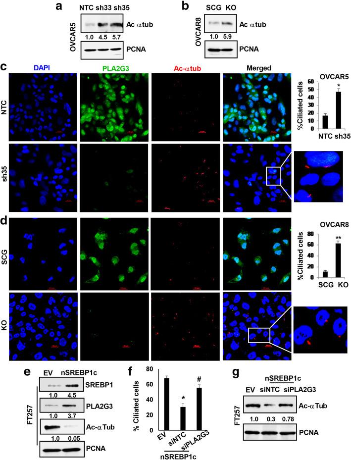
Downregulation of PLA2G3 in OVCAR8 and 5 cells inhibited LD biogenesis, decreased growth and sensitized cells to platinum drug mediated cytotoxicity in vitro and in in vivo OVCAR5 xenograft. PLA2G3 knockdown in HeyA8MDR-resistant cells showed sensitivity to carboplatin treatment. We found that both PFK158 inhibitor-mediated and genetic downregulation of PLA2G3 resulted in increased number of percent ciliated cells and inhibited cancer progression. Mechanistically, we found that PFK158-induced autophagy targeted PLA2G3 to restore primary cilia in OC cells. Of clinical relevance, PFK158 also induces percent ciliated cells in human-derived primary ascites cells and reduces cell viability with sensitization to chemotherapy.

CONCLUSIONS

Taken together, our study for the first time emphasizes the role of PLA2G3 in regulating the OC metastasis. This study further suggests the therapeutic potential of targeting phospholipases and/or restoration of PC for future OC treatment and the critical role of PLA2G3 in regulating ciliary function by coordinating interface between lipogenesis and metastasis.

摘要

背景

异常的脂肪生成和自噬失调在大多数晚期人类癌症中很常见,目前正在考虑利用这些途径的治疗策略。III 组磷脂酶 A2(sPLA2-III/PLA2G3),一种非典型的分泌型 PLA2,被认为是与癌变相关的脂质代谢调节剂。尽管最近的研究表明,PLA2G3 的高表达与几种癌症的预后不良显著相关,然而,PLA2G3 在卵巢癌(OC)发病机制中的作用仍未确定。

方法

CRISPR-Cas9 和 shRNA 介导的 PLA2G3 在 OC 细胞中的敲除和敲低,通过共聚焦和透射电子显微镜分析评估脂滴(LD)的生物发生,通过 MTT 测定评估细胞活力和对铂介导的细胞毒性的敏感性。通过免疫荧光共聚焦分析和免疫印迹评估 PLA2G3 下调通过遗传和代谢抑制剂 PFK-158 诱导的原发性纤毛的调节。通过 GFP-RFP-LC3B 的瞬时转染和共聚焦分析评估 OC 细胞中的自噬通量。体内评估 PLA2G3 敲除 OVCAR5 异种移植与卡铂联合对肿瘤生长和转移的影响。通过 MTT 测定和免疫印迹分析,在表达 PLA2G3 的患者来源的原发性腹水中确定 PFK158 单独和与铂类药物联合的疗效。

结果

在 OVCAR8 和 5 细胞中下调 PLA2G3 抑制 LD 生物发生,减少体外和体内 OVCAR5 异种移植中的生长并使细胞对铂类药物介导的细胞毒性敏感。HeyA8MDR 耐药细胞中 PLA2G3 的敲低显示对卡铂治疗敏感。我们发现,PFK158 抑制剂介导和遗传下调 PLA2G3 都导致有丝分裂细胞的百分比增加,并抑制 OC 细胞的癌症进展。在机制上,我们发现 PFK158 诱导的自噬将 PLA2G3 靶向到 OC 细胞中的初级纤毛以恢复其功能。与临床相关的是,PFK158 还可诱导人源性原发性腹水细胞中的有丝分裂细胞百分比,并降低细胞活力,同时对化疗敏感。

结论

综上所述,我们的研究首次强调了 PLA2G3 在调节 OC 转移中的作用。这项研究进一步表明,针对磷脂酶和/或恢复 PC 的治疗潜力可为未来的 OC 治疗提供依据,并且 PLA2G3 在通过协调脂生成和转移之间的界面来调节纤毛功能方面起着关键作用。

https://cdn.ncbi.nlm.nih.gov/pmc/blobs/d5f1/8173968/1c1e762dfd39/13046_2021_1985_Fig1_HTML.jpg

文献AI研究员

20分钟写一篇综述,助力文献阅读效率提升50倍。

立即体验

用中文搜PubMed

大模型驱动的PubMed中文搜索引擎

马上搜索

文档翻译

学术文献翻译模型,支持多种主流文档格式。

立即体验